Инвертор самодельный: Самодельный инвертор 12-220 В мощностью 2500 Вт: схема, фото и описание изготовления
Содержание
Самодельный инвертор 12-220 В мощностью 2500 Вт: схема, фото и описание изготовления
Подробное описание изготовления инвертора (преобразователя) с 12 в 220 В.
Этот самодельный инвертор, предназначен для получения 220-вольтового переменного напряжения из невысокого постоянного 12в.
Подключается к любому 12-вольтовому источнику, в т.ч. к автомобильному аккумулятору. Мощность нагрузки может достигать 2500 Вт и лимитируется преимущественно мощностью выходного трансформатора и нагрузочной способностью гнезда прикуривателя.
Инвертор интересен тем, что:
- прост со схемотехнической точки зрения;
- требует минимальной наладки;
- собирается из доступных компонентов.
В качестве ключевого компонента устройства использован интегральный управляемый мультивибратор СD4047BD с элементами подстройки частоты следования генерируемых импульсов, силовая часть собрана на спаренных полевых транзисторах. Для получения выходного напряжения 220 В использован повышающий трансформатор, входы первичных обмоток которого подключены непосредственно к выводам D (стокам) силовых транзисторных сборок.
Силовые оконечные каскады А собраны на спаренных полевых транзисторах. Схема оконечного каскада показана далее.
200-омные резисторы в цепи затвора обеспечивают выравнивание токов по отдельным транзисторам.
Электронные компоненты, используемые в устройстве
- микросхема CD4047BD управляемого мультивибратора.
- три резистора 220 Ом мощность 0,25 Вт.
- электролитический конденсатор на 1000 мкФ.
- керамический конденсатор на 47 нФ.
- переменный резистор на 12 кОм.
- четыре мощных полевых транзистора IRFZ44N.
- четыре резистора 200 Ом мощность 0,25 Вт.
- повышающий трансформатор с коэффициентом трансформации 20.
Особенности сборки и настройки схемы инвертора
Компоненты слаботочной части схемы рекомендуется монтировать на печатной плате-«слепыше». Для установки микросхемы мультивибратора целесообразно применить 14 или 16 контактную монтажную колодку.
Полевые транзисторы силовых модулей «А» устанавливаются в одни или два ряда на медном или алюминиевом радиаторе.
В случае рядной установки его функции вполне может выполнять брусок длиной порядка 10 см и сечением 1,5 х 1,5 см, в котором сверлятся и нарезаются отверстия для крепления транзисторов «под винт».
Часть схемы собирается навесным монтажом.
Трансформатор взят от сломанного источника бесперебойного питания.
Припаиваем плату к транзисторам.
При настройке схемы переменным резистором частота генерации импульсов устанавливается на 50 Гц.
Наблюдается некоторое отличие формы выходного напряжения от синусоидального, т.к. мультивибратор CD4047BD генерирует прямоугольные импульсы, фронты которых частично сглаживаются трансформатором. Повышенный коэффициент нелинейных искажений не имеет значения для основной массы нагрузок.
Смотрим видео:
Простой самодельный инвертор напряжения 12-220В на двух транзисторах
В настоящее время интернет пестрит всевозможными схемами инверторов 12-220 Вольт, которые построены на микросхемах серии TL и полевых транзисторах и нет ни одной схемы максимально простой, на отечественной элементной базе.
Я решил заполнить этот пробел.
Предлагаю для повторения очень простую и надежную схему инвертора (преобразователя) напряжения из 12В в 220 Вольт, для энергосберегающей лампы. Схема до безобразия проста и вместе с тем очень надежна, запускается без каких либо проблем сразу, содержит всего два транзистора и три детальки в обвязке — проще не бывает.
Рис. 1. Принципиальная схема простого инвертора напряжения 12В — 220В на двух транзисторах.
В качестве трансформатора использовал ферритовые чашки с такимим размерами: диаметр — 35 мм, высота — 20мм. Намотка данного трансформатора не имеет никаких особенностей. Фото феррита, катушки и собранного трансформатора для инвертора напряжения прикладываю ниже.
Рис. 2. Ферритовые чашки для изготовления трансформатора к инвертору напряжения.
Сперва мотается первичная обмотка, она содержит 14 витков провода диаметром 0,5 мм, после намотки ее нужно обернуть изолентой в один слой.
Вторичная обмотка трансформатора мотается проводом диаметром 0.2мм и содержит 220 витков, поверх ее также обматываем изолентой в один слой. Все, трансформатор готов, осталось только собрать половинки и посадить на болтик.
Рис. 3. Каркас трансформатора с намотанными катушками индуктивности.
Рис. 4. Готовый трансформатор для схемы простого инвертора напряжения 12В — 220В.
Методом проб и ошибок подобрал для схемы транзисторы, ориентируясь на минимальный ток потребления схемы. Получилась пара КТ814 и КТ940, затем были подобраны сопротивления и емкость. В результате моих опытов получилась вот такая схема с указанными номиналами, она приведена выше.
Данная конструкция простого инвертора напряжения отлично подходит для питания энергосберегающей лампы мощностью в 8,9,11 Ватт. Лампы мощностью в 20 ватт не хотят работать, скорее всего вторичка слабовата — переделывать я не стал. Лампа мощностью в 9 ватт светит так же ярко как и при питании напрямую от сети переменного тока 220В.
Потребляемый ток схемы преобразователя напряжения колеблется в пределах 0.5 — 0.54 Ампера.
Рис. 5. Внешний вид готового устройства в сборе.
Рис. 6. Размеры конструкции в сравнении.
Если использовать вместо транзистора КТ940 транзистор КТ817 и аналогичные то ток, потребляемый схемой инвертора напряжения и лампой, возрастает до величины 0,86 Ампера. Данная конструкция простого инвертора напряжения доступна к изготовлению всем радиолюбителям и начинающим. Преимущества данной конструкции очевидны: простота изготовления и надежность в работе.
Нужно отметить что очень много радиолюбителей проживает в сельской местности и не имеют возможности приобрести импортные детали, к тому же хоть и недорого но стоят денег те же полевые транзисторы, которые при ошибке тут же могут сгореть или выйти из строя, не говоря уже о микросхемах.
Рис. 7. Подключение инвертора напряжения к батарее и энергосберегающей лампе.
Рис. 8. Самодельный инвертор напряжения в работе — ярко горит энергосберегающая лампа.
А чаще всего у сельского радиолюбителя запасы радиодеталей ограничены старым советским телевизором. Вот так и появился простой инвертор напряжения, собранный из деталей, полученых из советского хлама. Имея в распоряжении аккумулятор емкостью в 7 Ампер-Часов нетрудно подсчитать на сколько времени его хватит — проверял лично.
От гелевого китайского аккумулятора эмкостью в 7 Ампер-Часов лампа горит на полной яркости в течении 6 часов, и горит практически до полного разряда аккумуляторной батареи (падение напряжения до 5.5 вольт). Схема надежно запускается и при питании от 9 Вольт. Применение в быту данной конструкции каждый найдет сам для себя.
Автор статьи и конструкции: Сэм ( dimka853[собачка]rambler.ru ).
Как сделать простой инвертор в домашних условиях
Вы можете легко сделать инвертор дома. Чтобы понять, как легко сделать инвертор, в этом посте обсуждается простой пошаговый метод.
Как сделать инвертор в домашних условиях — шаг за шагом…
Пожалуйста, включите JavaScript
Как сделать инвертор в домашних условиях — шаг за шагом Процедура
Раньше наши требования к мощности (электрическим) были намного меньше.
Но сейчас сценарий сильно изменился. От простой индукционной до сложной стиральной машины, от сотового телефона до наших высококлассных гаджетов, каждое оборудование, связанное с нашим повседневным использованием, требует источника питания. Это основная причина недавнего увеличения использования инверторов в нашем доме. На рынке доступны различные типы инверторов, но эти схемы сложны, высококлассны и дороги. Итак, давайте сделаем инвертор своими руками в домашних условиях.
Схема (схема) для изготовления инвертора в домашних условиях
Эта схема не имеет каких-либо функциональных ограничений и имеет КПД более 75%. И, кроме того, он способен компенсировать почти все наши потребности в электроэнергии, а также большую часть ваших потребностей в энергии по очень разумной цене.
Рис. 1 – Принципиальная схема изготовления инвертора в домашних условиях
Теория схемы
Схема этого инвертора отличается от широко используемых инверторов, так как в ней не задействована отдельная схема генератора для включения встроенных транзисторов.
Вместо этого в нашей схеме обе половины схемы функционируют как регенеративный процесс (точно так же, как двухполупериодные мостовые выпрямители).
Что бы мы ни делали для балансировки обеих частей цепи, всегда будет дисбаланс значений сопротивлений и обмоток трансформаторов. По этой причине обе части схемы никогда не могут работать одновременно.
Теперь предположим, что первая часть схемы начинает проводить ток первой. Напряжение смещения для первой половины подается от обмотки трансформатора второй части через R2. Как только первая часть завершает стадию проводимости, вывод батареи заземляется коллекторами.
Процесс сбрасывает все доступное напряжение на базу через R2, и, таким образом, проводимость первой части полностью прекращается. В этом случае транзисторы во второй части получают возможность для проводимости. и, следовательно, этот цикл продолжает продолжаться.
Рис. 2 – Схема для изготовления инвертора в домашних условиях
Элементы, необходимые для изготовления инвертора в домашних условиях
- R1, R2= 100 Ом.
/10 Вт проволочная обмотка. - R3, R4= 15 Ом/10 Вт проволочная обмотка
- Т1, Т2 = силовые транзисторы 2N3055.
- Трансформатор = 9–0–9 Вольт/5 Ампер.
- Автомобильный аккумулятор = 12 Вольт/10 Ач.
- Алюминиевый радиатор = вырез по размеру.
- Вентилируемый металлический шкаф= по размеру всей сборки.
Пошаговый метод изготовления инвертора в домашних условиях
Шаг 1
Возьмите алюминиевый лист и разделите его на две части размером примерно 5×5 дюймов. Просверлите отверстия для установки силовых транзисторов. Отверстия должны быть примерно 3 мм в диаметре. Просверлите/сделайте подходящие отверстия для легкой и надежной установки на корпус инвертора.
Шаг 2
Возьмите резистор и соедините его в перекрестном режиме с плечами транзистора в соответствии со схемой, показанной ниже.
Шаг 3
Прочно закрепите транзисторы на радиаторах с помощью гаек/болтов.
Шаг 4
Подсоедините сборку радиатор + резисторы + транзисторы к вторичной (выходной) обмотке трансформатора.
Шаг 5
Поместите печатную плату и трансформатор в металлический шкаф. Учтите, что вентиляция в шкафу должна быть хорошей. Присоедините точки ввода/вывода, включая держатель предохранителя, к шкафу и соедините их в соответствии с приведенной выше принципиальной схемой.
Теперь ваш инвертор готов. Вы можете использовать корпус для размещения схемы инвертора, если хотите.
Рис.3 – Корпус схемы инвертора
Эксплуатационные проверки схемы самодельного инвертора
Эксплуатационные проверки схемы перед ее использованием в полном объеме необходимы. Для проверки подключите лампочку 50-60 Вт к розетке инвертора. После этого поместите аккумулятор (12 вольт) в гнездо i/p инвертора. Лампа загорится ярко, что будет означать, что соединение цепи правильное, и инвертор готов к работе. Однако, если лампочка не загорается, то перепроверьте соединения.
Где использовать самодельный инвертор
Выходная мощность инвертора находится примерно в диапазоне 70-80 Вт, а время резервного питания полностью зависит от нагрузки.
Его можно использовать для питания лампочек, компактных люминесцентных ламп, вентиляторов и других небольших электроприборов, таких как паяльник и т. д. КПД этого инвертора составляет примерно 75%.
Самое большое преимущество: Блок схемы небольшой и его легко носить с собой. Он также может быть подключен к аккумулятору вашего автомобиля, когда вы находитесь на улице, чтобы исключить проблему переноски дополнительного аккумулятора.
Научитесь делать проектор дома за несколько простых шагов.
7 простых инверторных схем, которые можно собрать дома
Эти 7 инверторных схем могут показаться простыми по своей конструкции, но они способны обеспечить достаточно высокую выходную мощность и КПД около 75%. Узнайте, как собрать этот дешевый мини-инвертор и питать небольшие приборы на 220 В или 120 В, такие как дрели, светодиодные лампы, лампы компактных люминесцентных ламп, фены, мобильные зарядные устройства и т. д., через аккумулятор 12 В 7 Ач.
Содержимое
Что такое простой инвертор
Инвертор, который использует минимальное количество компонентов для преобразования 12 В постоянного тока в 230 В переменного тока, называется простым инвертором.
Свинцово-кислотная батарея на 12 В является наиболее стандартной формой батареи, которая используется для работы таких инверторов.
Начнем с самого простого из списка, в котором используется пара транзисторов 2N3055 и несколько резисторов.
1) Простая схема инвертора с использованием транзисторов с перекрестной связью
В статье рассматриваются детали конструкции мини-инвертора. Прочтите, чтобы узнать, как изменить процедуру сборки базового инвертора, который может обеспечить достаточно хорошую выходную мощность, но при этом очень доступный и элегантный.
В Интернете и электронных журналах можно найти огромное количество схем инверторов. Но эти схемы часто представляют собой очень сложные инверторы высокого класса.
Таким образом, у нас не остается выбора, кроме как строить инверторы, которые могут быть не только простыми в сборке, но также недорогими и высокоэффективными в работе.
Схема инвертора 12 В на 230 В
На этом ваши поиски такой схемы заканчиваются.
Описанная здесь схема инвертора, пожалуй, самая маленькая по количеству компонентов, но при этом достаточно мощная, чтобы удовлетворить большинство ваших требований.
Процедура сборки
Для начала убедитесь, что у двух транзисторов 2N3055 есть надлежащие радиаторы. Его можно изготовить следующим образом:
- Вырежьте два листа алюминия по 6/4 дюйма каждый.
- Согните один конец листа, как показано на схеме. Просверлите отверстия соответствующего размера на изгибах, чтобы их можно было надежно закрепить на металлическом корпусе.
- Если вам сложно изготовить этот радиатор, вы можете просто приобрести его в местном магазине электроники, указанном ниже:
- Также просверлите отверстия для установки силовых транзисторов. Отверстия диаметром 3 мм, размер упаковки типа ТО-3.
- Плотно закрепите транзисторы на радиаторах с помощью гаек и болтов.
- Соедините резисторы с перекрестной связью непосредственно с выводами транзисторов в соответствии с электрической схемой.

- Теперь присоедините узел радиатора, транзистора и резистора к вторичной обмотке трансформатора.
- Закрепите всю схему вместе с трансформатором в прочном металлическом корпусе с хорошей вентиляцией.
- Установите выходную и входную розетки, держатель предохранителя и т. д. снаружи шкафа и подсоедините их соответствующим образом к узлу цепи.
После завершения описанной выше установки радиатора вам просто нужно соединить несколько резисторов высокой мощности и 2N3055 (на радиаторе) с выбранным трансформатором, как показано на следующей схеме.
Полная схема проводки
После того, как описанная выше проводка завершена, пришло время подключить ее к батарее 12 В 7 Ач с лампой мощностью 60 Вт, прикрепленной к вторичной обмотке трансформатора. При включении результатом будет мгновенное освещение нагрузки с удивительной яркостью.
Здесь ключевым элементом является трансформатор, убедитесь, что трансформатор действительно рассчитан на 5 ампер, иначе вы можете обнаружить, что выходная мощность намного меньше ожидаемой.
Я могу сказать это по своему опыту, я дважды собирал это устройство, один раз, когда я был в колледже, а второй раз недавно в 2015 году. Хотя я был более опытным во время недавнего предприятия, я не мог получить потрясающую мощность, Я приобрел от моего предыдущего блока. Причина была проста: предыдущий трансформатор был прочным, сделанным на заказ 9.-0-9V 5-амперный трансформатор, по сравнению с новым, в котором я использовал, вероятно, ложно оцененный 5-амперный трансформатор, который на самом деле был всего 3-х амперным с его выходом.
Перечень деталей
Для конструкции потребуются следующие компоненты:
- R1, R2= 100 Ом/10 Вт, проволочная
- R3, R4= 15 Ом/10 Вт, проволочная
- 0 T1 9,0390 T2 = 2N3055 СИЛОВЫЕ ТРАНЗИСТОРЫ (MOTOROLA).
- ТРАНСФОРМАТОР = 9- 0- 9 ВОЛЬТ / 8 А или 5 А.
- АВТОМОБИЛЬНАЯ АККУМУЛЯТОРНАЯ БАТАРЕЯ = 12 В/ 10 Ач
- АЛЮМИНИЕВЫЙ РАДИАТОР = ОБРЕЗАЕТСЯ ПО ТРЕБУЕМОМУ РАЗМЕРУ.
- ВЕНТИЛИРУЕМЫЙ МЕТАЛЛИЧЕСКИЙ ШКАФ= ПО РАЗМЕРУ ВСЕГО КОМПЛЕКТА
Видео-доказательство испытаний
Как это проверить?
- Тестирование этого мини-инвертора выполняется следующим образом:
- Для тестирования подключите лампу накаливания мощностью 60 Вт к выходному разъему инвертора.
- Затем подключите полностью заряженный автомобильный аккумулятор 12 В к клеммам питания.
- Лампа на 60 Вт должна сразу же ярко загореться, указывая на то, что инвертор работает правильно.
- На этом построение и тестирование схемы инвертора завершены.
- Я надеюсь, что из приведенных выше обсуждений вы должны были ясно понять, как построить инвертор, который не только прост в сборке, но и очень доступен каждому из вас.
- Его можно использовать для питания небольших электроприборов, таких как паяльник, компактные люминесцентные лампы, небольшие переносные вентиляторы и т.
д. Выходная мощность составляет около 70 Вт и зависит от нагрузки. - КПД этого инвертора составляет около 75%. Устройство может быть подключено к аккумулятору вашего автомобиля, когда вы находитесь на улице, чтобы не было проблем с переносом дополнительного аккумулятора.
Работа схемы
Работа этой схемы мини-инвертора довольно уникальна и отличается от обычных инверторов, которые включают каскад дискретного генератора для питания транзисторов.
Однако здесь две секции или две ветви цепи работают регенеративно. Это очень просто и может быть понято через следующие пункты:
Две половины схемы, независимо от того, насколько они согласованы, всегда будут иметь небольшой дисбаланс окружающих их параметров, таких как резисторы, Hfe, витки обмотки трансформатора и т. д.
Из-за этого обе половины не могут провести вместе в одно мгновение.
Предположим, что верхняя половина транзисторов проводит сначала, очевидно, они будут получать напряжение смещения через нижнюю половину обмотки трансформатора через R2.
Однако в тот момент, когда они полностью насыщаются и проводят ток, все напряжение батареи уходит через их коллекторы на землю.
Это высасывает любое напряжение через R2 на их базу, и они немедленно перестают проводить ток.
Это дает возможность нижним транзисторам открыться, и цикл повторяется.
Таким образом, вся схема начинает колебаться.
Базовые эмиттерные резисторы используются для фиксации определенного порога нарушения проводимости, они помогают зафиксировать базовый опорный уровень смещения.
Приведенная выше схема была вдохновлена следующим дизайном Motorola:
ОБНОВЛЕНИЕ: Вы также можете попробовать это: Схема мини-инвертора мощностью 50 Вт Схема (схема со стороны дорожки) Следующая конструкция представляет собой простую инверторную схему на полевых МОП-транзисторах с перекрестной связью, способную подавать сетевое напряжение 220/120 В переменного тока или напряжение постоянного тока (с выпрямителем и фильтром). В этой схеме первичная и вторичная обмотки трансформатора T1 представляют собой понижающий трансформатор от 12,6 В до 220 В, подключенный в обратном порядке. МОП-транзисторы Q1 и Q2 могут быть любыми мощными N-канальными полевыми транзисторами. Не забудьте нанести радиатор на полевые МОП-транзисторы Q1 и Q2. Конденсаторы С1 и С2 расположены так, чтобы подавить обратные выбросы высокого напряжения от трансформатора. Вы можете использовать любое близкое значение для резисторов R1-R4 с допуском ± 20% от показанных значений на диаграмме. Схема идеально подходит для питания ламповой схемы, или ее можно соединить с повышающим трансформатором для создания искрового промежутка, лестницы Иакова, или, регулируя частоту, ее можно использовать для питания катушки Тесла. Трансформатор T может быть трансформатором 9-0-9 В / 10 А для батареи 12 В / 10 Ач Как показано выше, можно построить простой, но полезный небольшой инвертор. Аккумулятор, MOSFET и трансформатор можно модифицировать или модернизировать в соответствии с требуемой выходной мощностью инвертора. Для расчета значений RC и выходной частоты см. техническое описание ИС один IC 4049, который включает в себя 6 вентилей НЕ или 6 инверторов внутри. На приведенной выше диаграмме N1—-N6 обозначают 6 вентилей, которые сконфигурированы как каскады генератора и буфера. Элементы NOT N1 и N2 в основном используются для каскада генератора, C и R можно выбрать и зафиксировать для определения частоты 50 Гц или 60 Гц в соответствии со спецификациями страны Остальные вентили с N3 по N6 настраиваются и конфигурируются как буферы и инверторы, так что конечный результат приводит к созданию чередующихся импульсов переключения для силовых транзисторов. Трансформатор и батарея могут быть выбраны в соответствии с требованиями к мощности или техническими характеристиками нагрузки. Выходной сигнал будет чисто прямоугольным. Формула для расчета частоты: f = 1/1,2RC, где R в омах, а F в фарадах Инвертор на полевых МОП-транзисторах с перекрестной связью
Схема представляет собой простой в сборке инвертор, который повышает 12 или 14 вольт до любого уровня в зависимости от вторичной обмотки трансформатора. 2) Использование микросхемы 4047
с помощью всего одной микросхемы IC 4047. IC 4047 представляет собой универсальный осциллятор с одной микросхемой, который обеспечивает точные периоды включения/выключения на своих выходных контактах № 10 и № 11. Частоту здесь можно было бы определить путем точного расчета резистора R1 и конденсатора С1. Эти компоненты определяют частоту колебаний на выходе микросхемы, которая, в свою очередь, устанавливает выходную частоту 220 В переменного тока этой схемы инвертора. Он может быть установлен на 50 Гц или 60 Гц в соответствии с индивидуальными предпочтениями.
Конфигурация также гарантирует, что ни один вентиль не останется неиспользуемым и бездействующим, что в противном случае может потребовать, чтобы их входы были подключены отдельно через линию питания. По сравнению с предыдущим инвертором НЕ, показанный выше простой инвертор на основе вентиля НЕ-И может быть построен с использованием одной микросхемы 4093. Затворы с N1 по N4 обозначают 4 затвора внутри IC 4093.
N1 подключен как схема генератора для генерации необходимых импульсов частотой 50 или 60 Гц. Они соответствующим образом инвертируются и буферизуются с помощью оставшихся затворов N2, N3, N4, чтобы, наконец, обеспечить попеременную частоту переключения через базы силовых биполярных транзисторов, которые, в свою очередь, переключают силовой трансформатор с заданной скоростью для генерации требуемого напряжения 220 В или 120 В.
переменного тока на выходе.
Несмотря на то, что здесь подойдет любая микросхема вентиля И-НЕ, рекомендуется использовать микросхему 4093, поскольку она оснащена триггером Шмидта, который обеспечивает небольшую задержку переключения и помогает создать своего рода мертвое время на переключающих выходах, гарантируя, что питание устройства никогда не включаются вместе даже на долю секунды.
5) Еще один простой инвертор с затвором NAND на полевых МОП-транзисторах
В следующих параграфах описана еще одна простая, но мощная схема инвертора, которую может собрать любой энтузиаст электроники и использовать для питания большинства бытовых электроприборов (резистивные и импульсные нагрузки). .
Использование пары полевых МОП-транзисторов влияет на мощный отклик схемы, включающей очень мало компонентов, однако прямоугольная конфигурация действительно ограничивает использование устройства в нескольких полезных приложениях.
Введение
Может показаться, что расчет параметров MOSFET включает несколько сложных шагов, однако, следуя стандартной схеме, заставить эти замечательные устройства работать, безусловно, легко.
Когда мы говорим об инверторных схемах с силовыми выходами, МОП-транзисторы обязательно становятся частью конструкции, а также основным компонентом конфигурации, особенно на выходных концах схемы.
Схемы инверторов являются фаворитами среди этих устройств, и мы обсудим одну из таких схем, включающую полевые МОП-транзисторы для питания выходного каскада схемы.
Ссылаясь на диаграмму, мы видим очень простую конструкцию инвертора, включающую каскад прямоугольного генератора, буферный каскад и каскад выходной мощности.
Использование одной ИС для генерации требуемых прямоугольных сигналов и для буферизации импульсов особенно упрощает создание конструкции, особенно для новых энтузиастов электроники.
Использование вентилей И-НЕ IC 4093 для схемы генератора
IC 4093 представляет собой микросхему триггера Шмидта с четырьмя вентилями И-НЕ, один И-НЕ подключен как нестабильный мультивибратор для генерации базовых прямоугольных импульсов. Значение резистора или конденсатора можно отрегулировать для получения импульсов частотой 50 или 60 Гц.
Для приложений 220 В необходимо выбрать вариант 50 Гц и 60 Гц для версий 120 В.
Выход вышеописанного каскада генератора связан с еще парой вентилей И-НЕ, используемых в качестве буферов, чьи выходы в конечном итоге заканчиваются вентилями соответствующих полевых МОП-транзисторов.
Два вентиля И-НЕ соединены последовательно таким образом, что два полевых МОП-транзистора поочередно получают противоположные логические уровни от каскада генератора и поочередно переключают полевые МОП-транзисторы для создания желаемой индукции во входной обмотке трансформатора.
Переключение полевых МОП-транзисторов
Описанное выше переключение полевых МОП-транзисторов направляет весь ток батареи в соответствующие обмотки трансформатора, вызывая мгновенное повышение мощности на противоположной обмотке трансформатора, откуда в конечном итоге поступает выходной сигнал на нагрузку.
МОП-транзисторы способны выдерживать ток более 25 ампер, а их диапазон довольно велик, поэтому они подходят для управления трансформаторами с различными характеристиками мощности.
Остается только доработать трансформатор и аккумулятор для изготовления инверторов разных диапазонов с разной мощностью.
Список деталей для описанной выше схемы инвертора мощностью 150 Вт:
- R1 = потенциометр 220K, необходимо установить для получения желаемой выходной частоты.
- R2, R3, R4, R5 = 1K,
- T1, T2 = IRF540
- N1-N4 = IC 4093
- C1 = 0,01UF,
- C3 = 0,1UF
TR1 = 0-12VINGIN , ток = 15 А, выходное напряжение в соответствии с требуемыми спецификациями
Формула для расчета частоты будет идентична описанной выше для IC 4049.
f = 1/1,2RC. где R = заданное значение R1, а C = C1
6) Использование микросхемы 4060
Если у вас есть одна микросхема 4060 в вашем электронном ящике для мусора вместе с трансформатором и несколькими силовыми транзисторами, вы, вероятно, готовы к созданию ваша простая схема инвертора мощности с использованием этих компонентов.
Базовую конструкцию предлагаемой схемы инвертора на базе IC 4060 можно представить на приведенной выше схеме. Концепция в основном такая же, мы используем IC 4060 в качестве генератора и настраиваем его выход для создания импульсов включения-выключения попеременно через транзисторный каскад инвертора BC547.
Как и IC 4047, IC 4060 требует внешних RC-компонентов для настройки выходной частоты, однако выходы IC 4060 разбиты на 10 отдельных выводов в определенном порядке, при этом выход генерирует частоту со скоростью, вдвое превышающей его предыдущей распиновки.
Несмотря на то, что вы можете найти 10 отдельных выходов с удвоенной частотой на выходных выводах микросхемы, мы выбрали контакт № 7, поскольку он обеспечивает самую высокую частоту среди остальных и, следовательно, может выполнять эту задачу, используя стандартные компоненты для RC. сеть, которая может быть легко доступна для вас независимо от того, в какой части земного шара вы находитесь.
Для расчета значений RC для R2 +P1 и C1 и частоты вы можете использовать формулу, как описано ниже:
Или другой способ, используя следующую формулу:
f(osc) = 1 / 2,3 x Rt x Ct
Rt в омах, Ct в фарадах
Дополнительную информацию можно получить из этой статьи
Вот еще одна крутая идея инвертора DIY, которая чрезвычайно надежна и использует обычные детали для достижения конструкции инвертора высокой мощности, и может быть повышен до любого желаемого уровня мощности.
Давайте узнаем больше об этой простой конструкции
7) Простейший инвертор на 100 Вт для новичков
Схема простого инвертора на 100 Вт, рассмотренная в этой статье, может считаться самым эффективным, надежным, простым в сборке и мощным инвертором. дизайн. Он эффективно преобразует любое напряжение 12 В в 220 В, используя минимальное количество компонентов. Давайте узнаем больше.
Предлагаемая схема простого 100-ваттного инвертора была опубликована довольно давно в одном из журналов по электронике elektor, и, по моему мнению, эта схема является одной из лучших конструкций инвертора, которые вы можете получить.
Я считаю его лучшим, потому что конструкция хорошо сбалансирована, хорошо просчитана, использует обычные детали и, если все сделать правильно, заработает сразу.
Эффективность этой конструкции составляет около 85%, что хорошо, учитывая простоту формата и низкие затраты.
Использование нестабильного транзистора в качестве генератора с частотой 50 Гц
В основном вся конструкция построена на каскаде нестабильного мультивибратора, состоящего из двух маломощных транзисторов общего назначения BC547 вместе с соответствующими частями, состоящими из двух электролитических конденсаторов и нескольких резисторов.
Этот каскад отвечает за генерацию основных импульсов частотой 50 Гц, необходимых для запуска инвертора.
Вышеупомянутые сигналы имеют низкий уровень тока и поэтому требуют повышения до более высоких порядков. Это делают драйверные транзисторы BD680, дарлингтонские по своей природе.
Эти транзисторы принимают маломощные сигналы частотой 50 Гц от транзисторных каскадов BC547 и усиливают их при более высоких уровнях тока, чтобы их можно было подавать на выходные транзисторы.
Выходные транзисторы представляют собой пару 2N3055, на базы которых подается усиленный ток от вышеуказанного драйверного каскада.
2N3055 Транзисторы в качестве силового каскада
Таким образом, транзисторы 2N3055 также работают при высоком уровне насыщения и высоких уровнях тока, которые попеременно накачиваются в соответствующие обмотки трансформатора и преобразуются в требуемое напряжение 220 В переменного тока на вторичной обмотке трансформатора.
Список деталей для описанной выше простой схемы инвертора мощностью 100 Вт
- R1, R2 = 27K, 1/4 Вт, 5 %
- R3, R4, R5, R6 = 330 Ом, 1/4 Вт, 5 %
- R7 ,R8 = 22 ОМ, 5 ВАТТ С ПРОВОЛОЧНОЙ ОБМОТКОЙ
- C1,C2 = 470 нФ
- T1,T2 = BC547,
- T3,T4 = BD680, ИЛИ TIP127
- T5,T6 = 19002 2N304 1N5402
- ТРАНСФОРМАТОР = 9–0–9 В, 5 А
- АККУМУЛЯТОР = 12 В, 26 Ач,
Радиатор для T3/T4 и T5/T6
Технические характеристики:
- Выходная мощность: 100 Вт при использовании по одному транзистору 2n3055 на каждом канале.

- Частота: 50 Гц, прямоугольная волна,
- Входное напряжение: 12 В при 5 А для 100 Вт,
- Выходное напряжение: 220 В или 120 В (с некоторыми корректировками) как построить эти 7 простых инверторных схем, настроив заданную базовую схему генератора с биполярным транзисторным каскадом и трансформатором, а также включив самые обычные детали, которые могут уже быть у вас или быть доступными путем утилизации старой собранной печатной платы.
Как рассчитать резисторы и конденсаторы для частот 50 Гц или 60 Гц
В этой схеме инвертора на основе транзисторов конструкция генератора построена с использованием транзисторной нестабильной схемы.
В основном резисторы и конденсаторы, связанные с базами транзисторов, определяют выходную частоту. Хотя они правильно рассчитаны для получения частоты примерно 50 Гц, если вы заинтересованы в настройке выходной частоты в соответствии с собственными предпочтениями, вы можете легко сделать это, рассчитав их с помощью этого Транзисторный нестабильный мультивибратор Калькулятор.
Еще одна простая схема преобразователя постоянного тока в переменный ток на транзисторах
Q1 и Q2 могут быть любыми маломощными PNP-транзисторами, такими как BC557.
Универсальный двухтактный модуль
Если вы заинтересованы в создании более компактной и эффективной конструкции с использованием простой двухтактной конфигурации с 2-проводным трансформатором, вы можете попробовать следующую пару концепций
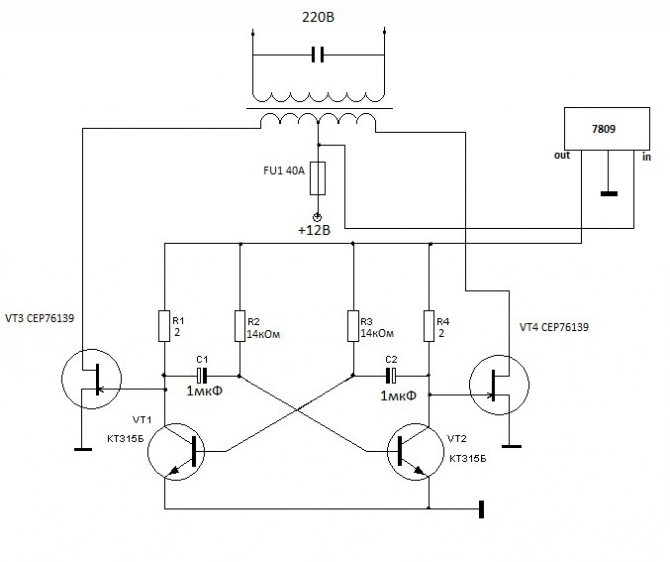
В первом ниже используется ИС 4047, а также пара полевых МОП-транзисторов с каналом p и n:
Если вы хотите использовать какой-либо другой каскад генератора в соответствии с вашими предпочтениями, в этом случае вы можете применить следующую универсальную конструкцию.
Это позволит вам интегрировать любой желаемый каскад генератора и получить требуемый двухтактный выход 220 В.
Кроме того, он также имеет встроенную ступень зарядного устройства с автоматическим переключением.
Преимущества простого двухтактного инвертора
Основные преимущества этой универсальной двухтактной конструкции инвертора:
- В нем используется 2-проводной трансформатор, что делает конструкцию высокоэффективной с точки зрения размера и выходной мощности.

- Включает в себя переключение с зарядным устройством, которое заряжает аккумулятор при наличии сети, а при отключении сети переключается на инверторный режим с использованием той же батареи для получения требуемого напряжения 220 В от батареи.
- В нем используются обычные p-канальные и N-канальные МОП-транзисторы без каких-либо сложных схем.
- Дешевле в изготовлении и более эффективен, чем аналог центрального крана.
УНИВЕРСАЛЬНЫЙ PUSH PULL MOSFET MODULE, КОТОРЫЙ БУДЕТ ВЗАИМОДЕЙСТВОВАТЬ С ЛЮБОЙ ТРЕБУЕМОЙ ЦЕПЬЮ ГЕНЕРАТОРА
Инвертор SCR
Следующая схема инвертора использует SCR вместо транзисторов и, таким образом, обеспечивает еще более высокую выходную мощность при простой конфигурации.
Генерация запускается парой UJT, которые обеспечивают точное регулирование частоты, а также облегчают регулировку частоты между двумя SCR
Трансформатор может быть любым обычным железным сердечником 9-0-9 В на 220 В или на 120 В понижающий трансформатор, подключаемый в обратном порядке.

- В нем используется 2-проводной трансформатор, что делает конструкцию высокоэффективной с точки зрения размера и выходной мощности.