Схема аппарат сварочный: Схема сварочного инвертора – принципиальная схема инверторной сварки
Содержание
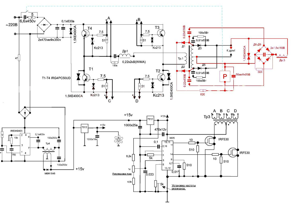
Схема простого сварочного инвертора — электросхема инверторного сварочного аппарата
Схема простого сварочного инвертора разделяется на силовую, то есть как раз ту, которая выдает ток на дугу, и управляющую части. Инвертор по сути своей – это блок питания, достаточно мощный, позволяющий поддерживать работу дуги. По рабочим схемам напоминает импульсный блок питания, у них весьма схожая работа по преобразованию энергии.
По какому принципу работает электросхема инверторного сварочного аппарата?
Схема работает по тому же принципу, что и, например, блок питания в персональном компьютере. В процессе работы происходит преобразование тока и напряжения, причем несколько раз и в разных параметрах.
В работе прослеживаются несколько четких этапов:
- Напряжение в розетке составляет 220V, поэтому сначала происходит выпрямление переменного напряжения.
- Вступает в работу преобразователь, постоянное напряжение переводится в переменные высокие частоты.
- Напряжение высокой частоты постепенно понижается до нужных значений.

- В свою очередь, на этом этапе, уже пониженное напряжение нуждается в выпрямлении.
Весь процесс кажется немного нелогичным, но у этого есть свои причины.
Ранее в сварочных инверторах использовались трансформаторы, очень мощные, работающие за счет обмотки трансформатора и имеющие, из-за этого, размеры и вес, делающие сварочные аппараты громоздкими и неудобными в применении.
Инверторные же аппараты удалось существенно уменьшить и облегчить с помощью увеличения частоты работы до 70-80 кГц и удешевить, поскольку меди на обмотку и других материалов уходит в разы меньше.
Схема инвертора
Электросхема сварочного инвертора состоит из транзисторов, мощных, берущих на себя большую часть работы. Частота тока в сети составляет всего 50 Гц, транзисторы же переключаются с высокой частотой, поэтому необходимо обеспечить их подачей постоянного напряжения. Вот тут и вступает в работу выпрямитель, как раз занимающийся тем, чтобы поступающий ток имел постоянные параметры.
Достигается этот эффект диодным мостом и фильтрующими конденсаторами. Диодный мост очень мощный, поэтому есть необходимость ставить его в паре с охлаждающим радиатором. На нем, в свою очередь, установлен предохранитель от перегревания, который при достижении критических температур размыкается. Необходим он для того, чтобы избежать поломки прибора от перегрева. Таким образом, на первом этапе мы получаем на выходе с выпрямителя постоянный ток, имеющий значение более 220V.
Важным элементом схемы является фильтр электромагнитной совместимости, ставится он перед выпрямителем и защищает сеть от высокочастотных помех, появляющихся из-за работы инвертора.
Сам инвертор состоит из двух транзисторов на радиаторах для контроля тепла. Для понижения же напряжения схема простого сварочного инвертора успешно работает с трансформатором высокой частоты. Далее транзисторы коммутируют постоянное напряжение через обмотку трансформатора, величины достигают примерно 340V.
Если совсем по-простому, то роль трансформатора в том, что первичная обмотка выдает большое напряжение и маленький ток, а с вторичной обмотки уходит меньшее напряжение, но максимальный ток, показатели могут быть около 120 ампер.
Выходной выпрямитель – это диоды с высокими показателями быстродействия, сдвоенные, с общим катодом. Электросхема инверторного сварочного аппарата нуждается в именно быстродействующих диодах, суть их работы в том, что они очень шустро открываются и закрываются, нужно это для того, чтобы защитить сами диоды и весь прибор от перегревания и выхода из строя.
Когда инвертор включается, начинают заряжаться конденсаторы, поскольку в этот момент зарядный ток очень велик, настолько, что может вывести из строя диодные мосты, то применяется схема ограничения заряда, еще она называется «мягкий пуск». Работа его основывается на резисторе, имеющем высокое сопротивление, как раз он и принимает на себя основной удар и отвечает за ограничение тока в схеме.
Самостоятельный подход к ремонту и эксплуатации
Самые важные элементы схемы уже описаны, остается лишь добавить, что сварочный инвертор — прибор не очень сложный, при желании и заинтересованности его можно собрать своими руками.
По запросу: схемы сварочных инверторов скачать, можно найти огромное количество готовых схем и видеороликов о самостоятельной сборке сварочных инверторов и их ремонте на нашем сайте.
Если вы понимаете сам принцип работы аппарата, то, достав нужные запчасти, можно очень экономно подойти к вопросу, покупать ли инвертор, чинить его самим или отнести в мастерскую.
Поделитесь со своими друзьями в соцсетях ссылкой на этот материал (нажмите на иконки):
Радиосхемы. — Схемы сварочных инверторов
Реклама на сайте
В этом разделе нашего сайта мы публикуем схемы сварочных инверторов промышленного производства.
Кроме этого Вы сможете здесь узнать и их характеристики.
Любую их схем Вы можете скачать. У нас на сайте все в открытом доступе и поэтому для того чтобы скачать любую их схем Вам не потребуется регистрация, не нужно будет отправлять никаких сообщений или указывать свой е-мэйл, и вас не перенаправят на удаленный файловый сервер со скрытыми платежами и вирусами.
Ну а если вдруг возникли вопросы по ремонту сварочных инверторов- заходите к нам на форум!
Материалы данного раздела:
Ресанта САИ-140
Ресанта САИ-150АД
Ресанта САИ-160К
Ресанта САИ-180АД
Ресанта САИ-190К
Ресанта САИ- 220
Ресанта САИ- 230
Ресанта САИ-250
Ресанта САИ-315
Ресанта САИПА-135
Ресанта САИПА-165
Ресанта САИПА-190МФ
Ресанта САИПА-200
Источник плазменной резки ИПР-25 производства Ресанта
Источник плазменной резки ИПР-40 производства Ресанта
Источник плазменной резки ИПР-40К производства Ресанта
Сварочный инвертор Eurolux IWM-160 производства Ресанта
Сварочный инвертор Eurolux IWM-190 производства Ресанта
Сварочный инвертор Eurolux IWM-220 производства Ресанта
Сварочный инвертор Eurolux IWM-250 производства Ресанта
ИИСТ-140
ИИСТ-160
Инвертор сварочный GYSMI-131
СВАРОЧНЫЙ ИНВЕРТОР GYSMI 160P
Сварочный инвертор Gysmi 161
Сварочный инвертор Gysmi 165
Сварочный инвертор Gysmi 183
Сварочный инвертор Gysmi 190
INVERTER 3200 TOP
PULS mini ММА 250
Сварочный аппарат FORWARD 200 IGBT
Полуавтомат сварочный Пульсар
Сварочный источник BLUEWELD Prestige 144
Prestige-164/ Technika- 164 инструкция по ремонту
TELWIN-140 сварочный инвертор
TELWIN TECNICA 141-161
Telwin TECNICA 144-164
TELWIN TECNICA 150, 152, 168, 170
Telwin Technology 175, 210, 188CE/GE
Сварочные источники COLT 1300, COLT и PUMA 150
Red Welder i2100
Инверторы сварочные ASEA-160 и ASEA-250
Инвертор сварочный ARC-200
Инвертор сварочный САИ-200
Сварочный инвертор ZX7- 200
Сварочный источник Kende ZX7-160
Инвертор сварочный ММА-160
Сварочный выпрямитель ВДУ-504
Сварочный выпрямитель ВДУ-506, ВДУ-506С
Сварочный источник ВД-200
Инвертор сварочный DECA MOS-168
Инвертор сварочный Калибр СВИ-160АП
Инвертор сварочный Калибр MINI СВИ-225 (225)
Инвертор сварочный Монолит ММА 161
Инвертор-плазморез Telwin TECNICA PLASMA 34
Источник сварочный ФЭБ Альфа 161
Инвертор сварочный Tecnoweld Monster 170
Схема сварочного полуавтомата ПДГ100-УХЛ4
Сварочный источник МАГМА‐З15
Сварочный полуавтомат Edon MIG-308
Аппарат точечной сварки Aurora PRO SHOOT M10
Сварочный полуавтомат Норма- 200МП
Славтех 185\ 200\ 205
Инверторный сварочный полуавтомат Энергомаш СА-97ПА17(ПА20)
Сварочный источник Энергомаш СА-97И14Н
Сварочный источник Приоритет САУ-150 схема
Сварочные инверторы Страт-160\ 160\ 160КС\ 200КС\ 200У схемы
Схема основной платы Awelco 5679 сварочного источника Awelco
Принципиальная электрическая схема основной платы PIASTRA BASE 5680 сварочных источников подобных Awelco
Схема сварочного полуавтомата ПДГ-151
Инверторный сварочный источник MIG 160 IGBT схема
Схемы на инверторные источники TIG160.
…TIG400
Blueweld Combi 4.165 сварочный полуавтомат
Инверторные сварочные источники Minarc-150
Сварочный полуавтомат MIG200
Сварочный полуавтомат ПДГ-201
EWM PICO 162 схема и инструкция
Инверторы сварочные ВДУЧ-315 (315М)
Сварочные полуавтоматы ESAB LAX 320, LAX 380 схемы
Сварочный полуавтомат ПДГ-102 УЗ СВАП-02
Сварочный аппарат LHF 250 (400, 630, 800 )
Сварочный аппарат LHF 405 (615) Pipeweld
Сварочные инверторы LHQ150\ LTV150\ Caddy 150\ Caddytig 150
Сварочный полуавтомат ESAB LKA150
Сварочный полуавтомат ESAB LKA 180\ LKA 140
Сварочный аппарат ESAB LTH 161\ Tigma 161
Сварочный аппарат ESAB LKB 400W мануал
Устройство протяжки сварочной проволоки ESAB MED 44 Aristo
Сварочный аппарат ВДУЧ-350МАГ схема
Сварочный источник ТИР-630 инструкция и схема
Комплект электродуговой металлизации КДМ-2 схема
Инвертор сварочный ДОН-150
Выпрямитель сварочный ВДУ-506М
Сварочный источник FUBAG IR160\ IR180\ IR200
Генератор сварочный ГД-4002 У2
Источник плазменной резки КАРАТ-100М схема
Сварочный источник Kemppi PS5000 схема
Сварочные полуавтоматы ESAB Mig C141/C151
Сварочный источник универсальный ESAB DTA400ACDC
Сварочные полуавтоматы MIG Autoplus-120\ 130
Сварочный аппарат TIG схема
Сварочный источник TRIODIN TIG-20
Генератор для импульсной сварки Triodyn DP20
Сварочный регулируемый выпрямитель WTU-200
Инверторный сварочный источник АСПТ-60 схема
Инверторный сварочный источник АСПТ-90 схема
Инверторный сварочный источник Фора-60 схема
Источник плазменной резки LGK8-40 производства Китай
Источник плазменной резки SUPERIOR PLASMA 90 HF
Источник сварочный BestWeld BEST 210
Автомобильная сварочная приставка АСП1
Источник сварочный STURM AW97I20
Сварочный инвертор КРАТОН WT-130S
Сварочный аппарат Дуга-Профессионал схема
Сварочный полуавтомат ПСТ-161
Сварочный источник ВД-306Д схема
Сварочный инвертор Форсаж 160\ 250
Сварочный полуавтомат MIGATRONIC AUTOMIG
Установка плазменной резки MEGATRONIC PI 400 PLASMA
Сварочный аппарат GYSPOT мануал
Сварочные инвертор Idealarc DC400
Сварочный инвертор МК-300А схема
Инверторный сварочный источник IDEALARC DC-400 инструкция по тех.
обслуживанию
Сварочный инвертор ASEA-160 схема
Сварочный инвертор INVERTEC STT схема
Сварочный инвертор INVERTEC V205-T схема
Сварочный инвертор INVERTEC V250-S схема
Сварочный инвертор INVERTEC V300-I схема
Сварочные аппараты PHOENIX 301\ 351\ 401\ 421\ 521
Сварочный аппарат Murex Transtig AC/DC 200 схема
Регулятор контактной сварки РКС-601 УХЛ4 схема и описание
Регулятор контактной сварки РКС-502 УХЛ4 схема
Установка для аргонно-дуговой сварки УДГУ-2510
Аппарат сварочный Akai TE-7514AAAC
Сварочный выпрямитель универсальный ВСВУ-400 схема
Регулятор контактной сварки РКС-801 УХЛ4 схема
Сварочные полуавтоматы ПДГ-250-3 «Есаул», ПДГ-270-3, ПДГ-350-3 и ПДГ-350 схемы
Схема
. Выбор сварочного оборудования
Старый трансформаторный сварочный аппарат от современного инверторного аппарата отличается довольно сильно. Второй вариант более компактный, и его использование в быту довольно простое. Ток в системе всегда стабилен, наблюдаются колебания напряжения.
Все это позволяет очень комфортно проводить сварочные работы. Кроме того, нет сетевых помех.
Постоянный сварочный ток позволяет работать даже с нержавеющей сталью. Процесс регулировки осуществляется достаточно плавно. Металл при сварке сильно не разбрызгивается. Во многом это было достигнуто за счет низкой пульсации. Большинство моделей сварочных инверторов оснащены надежной системой безопасности. В этом случае это позволяет избежать коротких замыканий. Кроме того, во время работы электрод не будет липким. Это зависит исключительно от стабилизации дуги. КПД сварочного инвертора составляет 80 %. Энергопотребление у многих моделей незначительное. Можно использовать обычную бытовую сеть.
Как сделать сварочный инвертор?
Инверторный сварочный аппарат своими руками можно сделать. Вам нужно будет получить фильтр помех и сетевой выпрямитель. Для системы охлаждения используют обычный кулер. Вам также потребуется датчик тока и понижающий трансформатор. За переменный ток отвечает сетевой выпрямитель, сварочный инвертор.
Его преобразование происходит диодным методом.
Кроме того, в этом процессе участвовали конденсаторы. При этом переменный ток с высокой частотой становится постоянным. Заглушив фильтр в устройстве следит за питанием. Чтобы инверторный сварочный аппарат своими руками сделать правильно, выходные выпрямители должны в итоге стабилизировать переменный ток. Однако они должны открываться и быстро закрываться.
Рекомендуем
Наиболее эффективные методы проращивания семян
Несмотря на то, что рассадный метод в овощеводстве является очень трудоемким процессом, его использует большинство огородников. Посев семян в открытый грунт — простой и удобный способ, но эффективен он только в определенных климатических зонах. I…
Краска световозвращающая. Область применения
Когда автомобили стали заполнять дороги, их популярность стала набирать светоотражающая краска. Благодаря этой краске, как водителям, так и пешеходам становится намного легче избежать ДТП в тёмное время суток.
Назначение краски Светоотражающая краска – лакокрасочный материал,…
Как сделать значок своими руками — варианты изготовления (простые и сложные)
В советское время многие собирали значки, эмблемы, вымпелы. Достать их было непросто. А сегодня, благодаря технологиям, их можно изготовить самостоятельно. Зная, как сделать икону своими руками, можно и сделать оригинальные подарки друзьям, и сделать…
Ассортимент качественной техники
Чтобы выбрать хороший инверторный сварочный аппарат, в первую очередь стоит обратить внимание на мощность устройство. В среднем этот показатель составляет около 8 кВт. Параметр сварочного тока должен быть не ниже 200 А. В свою очередь приветствуется напряжение 220В. Диаметры сварочных электродов различные. В этом плане производители выпускают разные модели. Минимальный диаметр электрода должен быть не более 1,6 мм. В этом случае вы можете рассчитывать на выполнение любых тонких сварочных операций, требующих точности. Во всех остальных случаях можно смело использовать электроды до 4 мм.
Компактный сварочный инвертор также играет важную роль. В целом многие модели выглядят маленькими, но их вес сильно отличается. Средние габариты сварочного инвертора следующие: длина 320 мм, ширина — 210 мм, высота — 200 мм. масса модели не должна превышать 7 кг. сварочный ток обычно находится в пределах от 10 до 200 А. В последнюю очередь необходимо оценить устройство управления. Регулятор мощности должен находиться в удобном месте. В этом случае контроллер обязан двигаться плавно. Приветствуется функция горячего старта. Все это очень быстро заработает. Стоимость устройств зависит от производителя. Средняя цена хорошего инверторного сварочного аппарата составляет 9000 руб.
Сварочные инверторы «Кайзер»
Сварочные инверторы «Кайзер» отличаются простотой в использовании. При этом всегда можно подобрать недорогую модель. Характеристики их в большинстве случаев приемлемы. Сварочные инверторы «Кайзер» редко используются профессионалами. Однако в бытовых условиях они пользуются большим спросом.
Функция горячего старта в них есть, но они маленькие и мало весят. Все это делает транспортировку более комфортной. Кроме того, они безопасны и могут работать без риска для здоровья. Для этого производители предусмотрели систему защиты от короткого замыкания. Дополнительно следует отметить удобный блок управления. Регулировать мощность достаточно плавно. Пока на передней панели есть только самые необходимые индикаторы. Ремонт сварочного оборудования «Кайзер» можно произвести в сервисных центрах.
Модель «Kaiser NBC-200»
Данная модель является примером малогабаритного сварочного инвертора. Его длина составляет 330 мм, высота 210 мм, а ширина всего 200 мм. При весе аппарата 6,5 кг Напряжение 220 В. Устройство обеспечивает все это позволяет подключать его к электросети. Энергопотребление у него небольшое. Максимальная мощность 8,2 кВт. Показатель сварочного тока 150 А. Минимум можно установить только на 10 А. Защита от перегрева предусмотрена производителем.
Сварочные электроды можно использовать разного диаметра.
Наименьший размер, который вы можете установить, составляет 1,6 мм. Максимальный диаметр электрода для данной модели равен 4 мм. Из недостатков можно отметить слабый корпус. Таким образом, малейшее механическое повреждение может привести к серьезному повреждению оборудования. Сварочные инверторы сильно боятся пыли. Работать с ними на грязной стройке долго. Цена инверторных сварочных аппаратов (рыночные цены) 9000 руб.
Чем отличается «Kaiser NBC-300»?
Эти инверторные сварочные аппараты (схема ниже) от предыдущей модели имеют большую мощность. Этот вариант достигает 8,8 кВт. Максимальный сварочный ток может быть установлен на 250 А. Минимальное значение 20 А. Напряжение на аппарате 220 В. Минимальный диаметр используемого электрода — 1,6 мм, максимальный диаметр 5 мм.
Защита от перегрева предусмотрена, и это радует. Эта модель весит 4,5 кг. стандартный сварочный инвертор включает маску для защиты, молоток и медные кабели. Они предназначены для заземления, а также удержания электродов.
Длина медного заземляющего кабеля 1,5 м. Для держателя — длина 0,5 м. Стоимость данного сварочного инвертора для покупателя ориентировочно 9200 руб.
Сварочные инверторы фирмы «Интерскол»
Сварочные инверторы этой фирмы довольно часто используются квалифицированным персоналом. Практически все модели имеют режим форсированной дуги. Процесс горения более стабилен. Дополнительно есть возможность использовать функцию горячего старта. Все это значительно облегчает работу в начале сварочных работ.
Также доступно автоматическое снижение сварочного тока. Благодаря этому электрод никогда не прилипнет к поверхности. В результате риск короткого замыкания сведен к минимуму. Дополнительно за счет этого можно защитить глаз человека от ожога. Установлена защита от перенапряжения системы. При изменении тока в сети устройство включает блок стабилизации. Дополнительно всегда активировал систему тепловой защиты. Она отвечает за температуру всех элементов. Все это позволяет работать непрерывно очень долгое время.
Характеристики «Интерскол ВДИ 160»
Производимая компанией «Интерскол» инверторная сварочная машина «ВДИ 160» имеет номинальное напряжение 220 В. Индикатор предельного тока составляет 160 А. Максимальные настройки достигают 215 А. Напряжение колеблется от 170 до 260 В. Функция горячего старта работает в автономном режиме. Дугу «Быстрый и яростный» можно активировать вручную. Предусмотрена функция антипросветного электрода.
Недостатки — отсутствие блочного падения напряжения. Он отвечает, как правило, за стабилизацию сварочного инвертора на холостом ходу. Напряжение зажигания дуги 120В. Скорость холостого хода равна всего 96 В. Номинальная потребляемая мощность – 4,4 кВт. Максимально можно поставить на панель 5,9 кВт. КПД составляет 92 %. Для охлаждения всех элементов предусмотрен вентилятор. Габаритные размеры данной модели следующие: длина – 302 мм, высота – 110 мм, ширина – 250 мм. вес 6 кг. Данные инверторные сварочные аппараты (рыночные цены) около 8200 руб.
Обзор «Интерскол ВДИ 120»
Номинальный ток питания данной модели равен 15 А. Напряжение сварочное (инверторное) 220 В. Средний ток – 120 А. Максимальный может быть 160 А. При нагрузке при 45 % поддерживается нагрузка 120 А. Пределы напряжения от 170 до 260 В. Сварочный ток легко регулируется. Минимальное значение 5 А. Максимальное при этом можно поставить 120 А. Функция горячего старта предусмотрена производителем. Больше возможностей для работы быстрой и яростной дуги для стабилизации напряжения в системе. В этой модели есть функция антиконфиденциальности.
Блок снижения напряжения, как и в предыдущем устройстве отсутствует. Ток зажигания дуги составляет 120 В. Напряжение нагрузки составляет 96 В. Потребляемая мощность этих инверторных сварочных аппаратов (схема ниже) составляет 3,2 кВт. Максимальный показатель составляет 4,4 кВА. КПД составляет 92 %. Имеется вентилятор для системы охлаждения. Габариты этой модели очень компактны. Длина устройства — 280 мм, высота — 110 мм, ширина — 250 мм, вес 5,4 кг.
Стоимость инверторного сварочного аппарата на рынке составит около 9300 руб.
Сварочное оборудование марки «Радуга»
Сварочные инверторы Радуга относятся к полупрофессиональным. Они могут работать от переносного генератора. Эти устройства используются для выполнения различных сварочных работ. Электроды подходят для разных диаметров, что очень приветствуется. Мощность этих устройств зависит от модели. Регулировка тока происходит в широком диапазоне. Габариты большинства моделей довольно скромные. При этом весят они немного, и это позволяет легко транспортировать их на дальние расстояния. Этот производитель предлагает прочную ручку. Дополнительно имеется ремешок для транспортировки устройства. Работа сварочных инверторов на разных поверхностях. Брызги будут минимальными. В результате швы получаются очень аккуратными. Из недостатков можно выделить более высокую стоимость этих агрегатов.
Модель «Радуга ММА 277»
Аппарат сварочный инверторный «Радуга ММА 277» номинальное напряжение 190 В.
Электрический ток в системе постоянный. Различные колебания сведены к минимуму. Потребляемая мощность 3,6 кВт. Максимальный сварочный ток – 277 А. Минимальное значение находится в районе 20 А. Рациональное действие составляет 60 %. Это сварочный инвертор на одну фазу. Система защиты в этой модели. Класс изоляции серии «Н». Установлена система безопасности «ИП21». Вес данного агрегата равен 4,7 кг. В целом данные инверторные сварочные аппараты (схема ниже) можно охарактеризовать как удобные и производительные. Они стоят в среднем 8000 руб.
Чем отличается «Радуга ММА 255»?
Серия сварочных аппаратов ММА (инвертор) «Радуга 255» имеет высокое напряжение. При этом потребляемая мощность находится на уровне 3 кВт. Максимальный сварочный ток 255 А. КПД 60 %. Фаза у данного агрегата одна. Вес данного агрегата всего 3 кг. Функция горячего старта в нем отсутствует. В целом он достаточно универсален и подходит для разных работ. Инвертор обойдется покупателю примерно в 9 500 руб.
Инверторы фирмы «Fubag»
Компания «Fubag» занимается производством сварочных инверторов очень давно. При этом у них в ассортименте множество профессиональных моделей. Они отличаются высокой эффективностью и хорошей производительностью. Блоки управления установлены очень качественно. С индикаторами многим профессионалам работать комфортно. Чаще всего их используют на различных строительных площадках. В обслуживании сварочные инверторы достаточно просты. Периодически необходимо вычищать пыль, но это очень просто. Охлаждающие устройства установлены надежные.
Система защиты работает исправно. Отказы в этих сварочных инверторах обычно крайне редки. Следует отметить компактность моделей. Все это делает транспортировку очень простой. Стандартно в устройстве есть все необходимое для работы. Электроды могут быть установлены разного диаметра. Стабилизация тока в данном случае довольно неплохая. Ремонт сварочного оборудования «Фубаг» можно произвести в сервисных центрах.
Особенности Fubag MMA 300
Этот инверторный сварочный аппарат Fubag классифицируется как профессиональный. Таким образом, его можно успешно использовать в домашних условиях. Напряжение 220 В. Частота тока равна в среднем 50 Гц. Номинальная потребляемая мощность оборудования – 5,7 кВт. КПД составляет 85 %. Минимальный сварочный ток – 20 А. Максимально можно поставить на панель 300 А. Класс изоляции А, серия «Н».
Габаритные размеры инверторных сварочных аппаратов (схема ниже) следующие: длина — 500 мм ширина — 210 мм высота — 335 мм. Минимальный диаметр электрода 1,6 мм. Напряжение холостого хода составляет 65 В. Электронное табло в комплекте модели. Обеспечивается класс защиты «ИП21». Общий вес устройства составляет ровно 7 кг. В стандартном комплекте сварочного инвертора есть молоток, защитные очки, а также кабели для электродов и заземления. Кейса, к сожалению, в комплекте нет. Стоит данная модель на рынке около 12500 руб.
Подведение итогов
Сварочные инверторы достаточно разные между собой.
Некоторые из них предназначены исключительно для использования в бытовых условиях, другие модели сделаны специально для квалифицированных рабочих. Для бытового использования лучше остановиться на марке «Радуга». Модель ММА 277, в принципе, имеет достойные характеристики и стоит дешево. Для специалистов могу посоветовать сварочные инверторы «Кайзер». Машина НБК-300 способна решать очень многие задачи. В целом он универсален и удобен в использовании.
БЫТЬ: https://tostpost.com/be/hatn-tul-nasc/2563-nvertarnaga-zvarachnyya-aparaty-shema-vybar-zvarachnaga-abstalyavannya.html
Германия: https://tostpost.com/de/gem-tlichkeit/2561-inverter-schwei-ger-te-schema-auswahl-der-schwei-ger-te.html
ES: https://tostpost.com/es/la-comodidad-del-hogar/2566-invertornye-de-soldadura-el-esquema-selecci-n-de-equipos-de-soldadura.html
КК: https://tostpost.com/kk/domashniy-uyut/2564-invertornye-d-nekerleu-apparattary-shemasy-ta-dau-d-nekerleu-zhabdy-ta.html
PL: https://tostpost.
com/pl/komfort-domu/2567-falownikowe-spawarki-schemat-wyb-r-sprz-tu-spawalniczego.html
PT: https://tostpost.com/pt/o-aconchego-do-lar/2564-invertornye-de-soldagem-o-esquema-a-escolha-do-equipamento-de-soldagem.html
ТР: https://tostpost.com/tr/domashniy-uyut/2569-nverter-kaynak-makineleri-ema-se-im-kaynak-ekipmanlar.html
Великобритания: https://tostpost.com/uk/domashn-y-zatishok/2566-nvertorn-zvaryuval-n-aparati-shema-vib-r-zvaryuval-nogo-obladnannya.html
[PDF] Аппарат для дуговой сварки с полумостовым передним преобразователем
- title={Аппарат для дуговой сварки с полумостовым передним преобразователем},
автор={Яшар Бирбир},
journal={Международный журнал электроники и электротехники},
год = {2017},
страницы={106-109}
}- Ю. Бирбир
- Опубликовано в 2017 г.
- Машиностроение
- Международный журнал электроники и электротехники
В данной статье представлен сварочный аппарат мощностью 3 кВт на основе полумостового прямого преобразователя.
[] Ключевой метод Преобразователь использует интегральную схему ШИМ-контроллера текущего режима. SG1844 улучшает частоту переключения 100 кГц по размеру и весу, но частота переключения ограничена переключающими устройствами и материалом трансформатора. Этот метод управления обеспечивает правильное зажигание при напряжении 78 В. Важным требованием к источнику питания данного сварочного аппарата является управление формой волны ШИМ и ее адаптация…Просмотр через Publisher
ijeee.net
Удвоитель тока для аппаратов дуговой сварки с фазосдвигающим преобразователем ЗВС трехуровневый DC-DC преобразователь
3-уровневый фазосдвигающий ЗВС-ШИМ с Н мостом DC/ Постоянный ток с преобразователем большой мощности в высокочастотном звене для аппарата дуговой сварки имеет уменьшенный размер фильтра, улучшенную динамическую характеристику и уменьшенные потери напряжения на полупроводниковых ключах.
Прямой автономный двухключевой прямоходовой преобразователь с повышающим преобразователем ККМ для питания электромагнитных систем постоянного тока
- Димитров Борислав Дмитриевич
Машиностроение
- 2018
Предлагаемая схема работает в широком диапазоне входных напряжений, что решает проблему с просадками напряжения, возникающими в системе распределения электроэнергии, и обеспечивает стабильную работу контактного оборудования и релейные схемы в их промышленном применении.

ПОКАЗАНЫ 1-10 ИЗ 11 ССЫЛОК
СОРТИРОВАТЬ ПОРелевантность Наиболее влиятельные документыНедавность
Простой инвертор для аппаратов дуговой сварки с выпрямителем с удвоением тока
В этом письме предлагается новая схема инвертора для аппаратов дуговой сварки. Выходной выпрямитель, замененный двойным выпрямителем по току, может эффективно уменьшить пульсации выходного тока. Таким образом, нижний…
Усовершенствованный преобразователь постоянного тока высокой мощности с использованием полумоста нового типа ШИМ-инвертор с программным переключением и высокочастотным трансформатором для дуговой сварки мягкое переключение ШИМ-преобразователь постоянного тока инверторного типа для дуговой сварки. Предлагаемый силовой преобразователь состоит из…
Сравнительный анализ блоков питания мощностью 4 кВт для сварочного аппарата
- P. Cancelliere, V. Colli, R. D. Stefano, G. Tomassi
Engineering
Пятая международная конференция по силовой электронике и системам привода, 2003.
PEDS 2003.- 2003
В статье рассматривается исследование, проведенное для оценки надежности топологии H-моста для DC/DC преобразователя со стратегией фазовой модуляции, с тремя различными силовыми устройствами. Первый…
Математическое моделирование и цифровое управление для источников питания импульсного тока для сварочного аппарата
В данной работе представлена разработка сварочного аппарата MIG/MAG (металлический газ инертный/металл активный газ) выходной ток которого импульсный, управление разработано пусковым из упрощенного математического…
Высокоскоростное динамическое управление для инверторного источника питания для дуговой сварки
- Zhu Zhi-ming
Материаловедение
- 1999
В этой статье модель дуги инверторного типа без обратной связи
Источник сварочной мощности устанавливается на основе метода усреднения выходного тока и
реализована постоянная выходная мощность (ток или напряжение)…Новая схема управления смешанным током и напряжением для инверторных сварочных аппаратов
- Ю.
Че, Ю. Джанг, М. Йованович, Дж. С. Го, Г. Чоу Инжиниринг
APEC 2001. Шестнадцатая ежегодная конференция и выставка IEEE по прикладной силовой электронике (Cat. No.01Ch47181)
- 2001
В этой статье предлагается новая схема управления смешанным током и напряжением для инверторно-управляемого аппарата для дуговой сварки. В предлагаемой схеме управления используется как регулятор тока с обратной связью, так и…
Электронный сварочный аппарат с высокочастотным резонансным инвертором
- Л. Малезани, П. Маттавелли, Л. Россетто, П. Тенти, В. Марин, А. Поллманн
Инженерное дело
Протокол конференции IEEE по отраслевым приложениям 1993 г., Двадцать восьмое ежегодное собрание IAS
- 1993
Представлено новое поколение электронных сварочных аппаратов, включающих инверторы с программным переключением, приводящие в действие высокочастотные трансформаторы. Они легкие, надежные, гибкие и обладают хорошей эффективностью,…
Анализ больших сигналов источника питания для дуговой сварки на основе моделирования и симуляции в Matlab
система управления сварочным инвертором верна, и метод является полезным подходом для анализа электропитания дуговой сварки.


[] Ключевой метод Преобразователь использует интегральную схему ШИМ-контроллера текущего режима. SG1844 улучшает частоту переключения 100 кГц по размеру и весу, но частота переключения ограничена переключающими устройствами и материалом трансформатора. Этот метод управления обеспечивает правильное зажигание при напряжении 78 В. Важным требованием к источнику питания данного сварочного аппарата является управление формой волны ШИМ и ее адаптация…
PEDS 2003.
Че, Ю. Джанг, М. Йованович, Дж. С. Го, Г. Чоу