Реле времени для точечной сварки схема: Таймер реле времени для точечной контактной сварки своими руками
Содержание
Контактная сварка из микроволновки и самодельный таймер на PIC
Продолжаем велотему.
Когда ездил на работу на велосипеде, было неудобно возить в рюкзаке — потеет спина. Возить на багажнике неудобно — пакет сползает и норовит попасть в спицы. Нужна небольшая корзинка на багажник, которая удерживала бы небольшой груз от падения. Так как таких небольших корзинок не делают, решено делать самому. Для сборки такой корзинки нужна контактная сварка, она же может варить и аккумуляторы.
Процесс сборки корзинки багажника, батарей аккумуляторов, и самой сварки описан ниже.
«Тело сварки» — трансформатор от микроволновки.
Ножовкой удалена вторичная обмотка, удалены пластины между первичкой и вторичкой. Рекомендую именно ножовку, дремелем или болгаркой легко повредить первичную обмотку, а она еще нужна. В окно вторичной обмотки был заведен (запихан, забит) в 4 руки провод ПВ3 70 квадратных миллиметров, 1 метра достаточно. Провод идет очень тяжело, заправлялся вдвоем.
На провод газовой горелкой напаяны наконечники медные луженые, чисто медные напаять не получилось. К наконечникам крепятся электроды — 10 квадратов меди для сварки аккумуляторов и прямоугольные для сварки прутка или листа.
В случае с прямоугольными электродами они позволяют варить как проволоку, если электроды стоят плоскость на плоскость, так и лист если повернуть верхний электрод на угол, как на фото.
Прямоугольные электроды это пластины от комплекта установки токовых трансформаторов, при электромонтаже они не пригодились а здесь как раз.
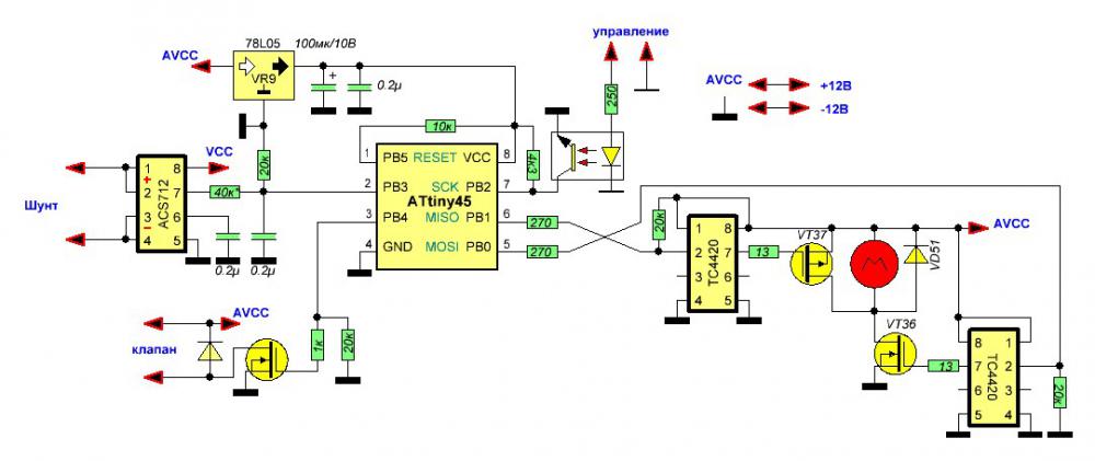
«Мозги сварки» — самодельный таймер на микроконтроллере PIC16F628A, ссылка на который в заголовке обзора.
Был закуплен в магазине Chinese Super Electronic market, делаю там не первый и думаю не последний. При заказе в 15-30$ отправляет почтой с нормальным треком, хорошо упаковывает, не косячит с комплектацией. При этом у него обычно цены минимальны или близки к ним.
Кроме пикухи было закуплено
— Набор кварцевых резонаторов на все случаи жизни, 10 наименований по 5 шт — 2,7$ лот 50 шт.
— Микросхема стабилизатора 5в 50 шт 1,28$
— Мощные тиристоры BTA41-600 10 штук 4,8$
— Оптопара 10 шт 1,6$
— Сам PIC — 10 шт 13,8$
За основу взята схема из статьи
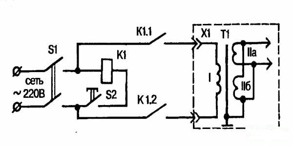
Схема
Из схемы взята силовая часть, прошивку было решено писать самому.
В схеме не понравилось использование двух кнопок — энкодером управлять быстрее и удобнее, малый диапазон выдержек.
Блок питания я обозревал уже тут же, в него добавлен стаб на 5в. Два напряжения питания 5в основные и 12в контрольные идут на контроллер. При выключении питания первым начинает падать напряжение 12в, оно через резистивный делитель идет на ногу контроллера (синий подстроечник, выставил 3в). Контроллер видит ноль на ноге, сохраняет параметры и идет спать.
Выход ноги PIC дает сигнал на оптрон, оптрон открывает тиристор, который в свою очередь включает первичку транса. Нагрева деталей не замечено. Возможно использовать твердотельное реле, как в предыдущей статье на этом ресурсе.
Я тоже в прошлом сварочнике использовал твердотелку, но оптрон+тиристор меньше и дешевле при закупке по 10 шт.
— Энкодер был закуплен такой,
В нем уже есть резисторы подтяжки, энкодер не только крутится но и нажимается.
При нажатии на энкодер цифра начинает плавно мигать (сделал изменение яркости по синусоиде) — показывает количество импульсов до 9, то есть варить можно повторным или тройным импульсом, пауза между импульсами равна длительности импульса, скважность 50% в общем. При повторном нажатии энкодера запоминает параметр в память (проверяет изменился ли он) и переходит опять в режим работы.
Индикация на двух светодиодных семисегментных индикаторах, индикация динамическая.
При сварке обычно нужны свободными обе руки, для запуска сварки была сделана педаль — кнопка звонка.
При включении таймер на 1 сек показывает-напоминает количество импульсов.
Потом индикация выдержки
.2 -0,02сек
0,2 -0,2 сек
2,2 -2,2 сек.
максимум 9,9 секунд, минимум 0,01 сек.
При нажатии педали и отработке выдержки показывается — —
Пинцет на должен дергаться при отработке выдержки, не очень наглядно получилось.
работы таймера 1,33 мин
Физически таймер собран в корпусе блока питания принтера HP, от него использована плата, как несущий элемент и разъем питания предохранитель и фильтрующие конденсаторы на входе.
Что то собрано на стойках, что то приклеено на термоклей, в общем все элементы колхоза. Как ни странно, все работает.
Слабонервным и перфекционистам фото потрохов не смотреть
сварки гвозди 4+4мм.
Результат после
Результат сварки
Багажники, на оба багажника хватило 1 кг проволоки оцинковки 3 мм, цена около 1.
5-2$
Мой ячейка 4*4см, жены для велосумки ячейка 5*5 см
Сварка батарей для шуруповертов
остатки оцинковки
UPD.
Добавлено фото покрупнее
Краткое описание принципа действия и сборки:
Контактная сварка — процесс образования неразъёмного сварного соединения путём нагрева металла проходящим через него электрическим током и пластической деформации зоны соединения под действием сжимающего усилия. (Вики)
То есть нужен большой ток и усилие сжатия. В промышленных аппаратах усилие сжатия и ток регулируются электроникой, есть сварочники с гидравлическим сжимом. Самые простые те, где сжимаются руками, как в моем варианте. Еще необходим ток. Трансформатор от микроволновки позволяет заменить вторичную обмотку, вместо повышающей ставим понижающую. Напряжение большого значения не имеет, ток получается достаточный. При использовании бОльших трансформаторов возможно повреждение проводки, токи первичной обмотки в трансформаторе микроволновки в районе 15-20 ампер, хороший домашний вариант.
Кроме силовой части, которая обеспечивает ток и иногда прижим, иногда необходима электронная часть. Можно поставить в первичную обмотку автоматический выключатель на 16А, как в подъездном щитке, и с помощью него руками «на глаз» задавать временную выдержку воздействия тока на.
Например так
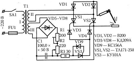
Если хочется немного удобства, держать обе обеими руками то можно добавить кнопку. Но не каждая кнопка выдержит токи в 15 ампер, для этого можно использовать твердотельное реле или пускатель. Если катушка пускателя или вход твердотельного реле низковольтный, не 220В, то нужен блок питания. Такой вариант на следующей картинке.
Блок питания дает 12 или 24 или любое другое безопасное напряжение, оно через кнопку К включает реле/пускатель, ногой нажимать удобно и кнопка не выгорает.
При больших выдержках порядка 2-5 сек и больших деталях это допустимо. Но при сварке аккумуляторов обычно используются пластины 0,1-0,2мм толщиной и необходимы короткие выдержки порядка 0,01-0,1 сек.
Такие выдержки сложно отработать руками, превышение времени выдержки это прожег пластины, а иногда и аккума, а они не дешевы.
Для повторяемости результата ставится электронный таймер, который формирует необходимые короткие выдержки.
На следующей картинке схема с таймером.
Итого почти самый продвинутый вариант — трансформатор с замененной вторичкой, таймер кнопка, блок питания, можно комбинировать по вкусу. Например если таймер на 220в то блок питания не нужен, но может поджариться нога, если на педали будет 220в.
Краткая инструкция по сборке:
-Найти микроволновку, разобрать, извлечь транс (он 2/3 веса микроволновки).
-Проверить, живая ли первичная обмотка, она обычно намотана более толстым проводом, прозвонить. Не включать! Возможно появление высокого напряжения на вторичной обмотке и корпусе трансформатора.
-Аккуратно удалить обмотку с самый тонким проводом, если толстая живая. Зажать в тиски, спилить ножовкой или любым другим не особо мощным инструментом, остатки выбиваются.
-Удалить шунты (пластины между первичной и вторичной обмоткой).
-Бывает еще несколько витков накальной обмотки. Ее тоже можно удалять.
-В освободившееся окно намотать вторичную обмотку. Для сварки аккумуляторов достаточно 35 квадратов меди, для более толстых материалов 70-100мм. Возможно придется снять заводскую изоляцию и изолировать термоусадкой/изолентой. Два-три витка обычно достаточно. Провод называется ПВ3*70 или провод сварочный. Может ПВ5*70, но таких не видел.
-Оконцевать провод. Обычно используют наконечники медные луженые, наконечники медные. Можно обжать или напаять их или и то и другое.
-Закрепить на концах провода электроды. Для сварки аккумуляторов достаточно 10 квадратов меди (ПВ3*10), Для более толстых металлов изготавливаются электроды из медного прутка большого диаметра, на концах заточены. Чем лучше соединение электродов и провода и чем короче провод тем больше ток и лучше сварка.
— Добавить таймер, кнопку, корпус по вкусу. Можно добавить на рычаг верхнего электрода светодиод, освещающий рабочую зону.
Можно добавить еще одну обмотку на 3-5 витков и припаять к ней зуммер 5В (белый провод у меня на фото), он будет пищать при сварке.
Ссылка на проект протеус
drive.google.com/open?id=0B0G2PPYK72EgOXF4eDNxTkMtWkE
в протеусе не силен, но вроде работает.
ссылка на прошивку
drive.google.com/open?id=0B0G2PPYK72Egc1lfT0t2OHFyTUE
RV2 подстроить до 3в, ниже лог. 0 и идет команда сохраняться в память.
Мотор-энкодер, две кнопки чтоб крутить его, кнопка сработки и кнопка энкодера
порты В для индикатора — ABCDEFG-2345610
индикаторы у меня sc56-11gwa, то есть общий катод.
осциллограммы
в названии видно выдержку в сек.
В первой выдержка 0,01 сек, импульсы по одному вручную, правее 5 импульсов по 0,01
остальные все по 5 импульсов автоматом через паузу, равную выдержке.
ток короткого замыкания 1200А, напряжение хх 1.9В
Сварка батареи электровелосипеда
Это видео с прошлого сварочника, там 3 витка *35мм
Провод более тонкий и гибкий, суть та же.
Пластина 0,1*4мм
устройство, виды, схема для выполнения своими руками
Наиболее простым и несложным прибором, позволяющим автоматизировать различные действия, является реле времени с задержкой выключения на 220 В. Изменение рекламы на вывесках, контроль поливочных систем, включение приборов в определённое время, подача электричества, воды — всё это и многое другое возможно осуществить, используя такое несложное устройство. Современные реле несложны в настройках режимов работы и позволяют их выполнить даже людям, не разбирающимся в технике.
Содержание статьи
Назначение, виды и принцип работы
Реле времени — это прибор, предназначенный для автоматизации действий в зависимости от установленного интервала времени. Другими словами, устройство позволяет отсрочить запуск процесса на какой-то промежуток времени. Конструктивно прибор состоит из следующих частей:
- управляющая;
- выдерживающая;
- исполнительная.

Управляющая часть обеспечит запуск при появлении разрешающего сигнала, поступающего на элементы схемы. Выдерживающая часть переводит прибор в режим паузы, а исполнительная уже непосредственно коммутирует подключённую к выходу нагрузку.
Простое реле времени с задержкой включения 220 В предназначено для управления отсрочкой по времени, например, отключение света через пять минут после его включения. Наиболее распространёнными типами реле являются: электромеханическое, электромагнитное, программируемое.
В простых случаях применяют первые два вида реле, использующие одну настройку. Программируемый тип обладает расширенными возможностями. Основная его способность заключается в возможности создания цикличности действия и гибкости настройки. Благодаря чему такое реле является универсальным для любой сферы применения и настраивается с высокой точностью. Оно может управляться дистанционно, комплектоваться удобной системой индикации, а также использоваться в схемах вместо импульсного реле.
По способу расположения разделяются на отдельностоящие, встраиваемые и модульные. Отдельностоящие — это независимые устройства, выполняемые в отдельном корпусе с выносным устройством питания. Например, реле времени для фотопечати. Встраиваемые устройства представляю собой плату и механизм без корпуса. Они составляют единое целое с другими сложными приборами, например, таймер-программатор в микроволновой печи или накладной выключатель с выдержкой времени. Модульные приборы выпускаются с креплениями, выполненными под din-рейку, и предназначены они для расположения в щитовых шкафах.
Электромагнитный тип устройства
Используется в линии постоянного тока. Преимущество электромагнитных реле заключается в низкой цене, а недостаток — в ограниченном ресурсе работы. Основными частями, из которых состоит устройство, являются:
- катушка;
- магнитопровод;
- якорь;
- траверс;
- пружина.
Между якорем и сердечником располагается стойкая к намагничиванию прокладка.
Основное её назначение защита якоря от контакта с сердечником. Движение якоря в катушке создаётся магнитным полем в результате прохождения электрического тока по её виткам. Если прокладки не будет, то пружина не преодолеет действия остаточной намагниченности и подвижные контакты на траверсе не разомкнутся. Толщина прокладки влияет на время задержки срабатывания.
Регулировка задержки времени происходит выставлением величины натяжения пружины. Для этого в конструкции предусмотрен регулировочный винт. Выдержка времени осуществляется закорачиванием или отключением катушки реле.
При закорачивании катушки магнитное поле исчезает или достигает малой величины. После отключения подачи питания из-за замыкания катушки в контуре образуется самоиндукция, поддерживающая некоторое время значение тока. Магнитное поле, а значит и сила, удерживающая якорь, начинает постепенно уменьшаться.
Для того чтобы величина магнитного поля при отключении катушки медленно уменьшалась, применяются так называемые демпферы, образующие вторичный контур. Материалом для их изготовления служит медь или алюминий. При исчезновении магнитного поля в демпфере индуктируется ток, чем меньше его масса, тем и время выдержки меньше. Используя разные съёмные демпферы, изменяют и время задержки.
Реле с пневматической и анкерной задержкой
Главной частью этого типа является электромагнит. Он применяется как постоянного, так и переменного тока. В качестве устройства задержки используется пневмонический демпфер или часовой. Достоинство такого метода работы устройства его независимость от формы запитывающего сигнала и температуры окружающей среды. Основной элемент анкерной конструкции пружина, степенью сжатия которой управляет электромагнит. Пневматические реле разрешают регулировать время в пределах от 0,4 до двух минут с точностью десять процентов. Для анкерных устройств время паузы составляет от 7 до 20 секунд с той же точностью.
Кроме электромагнита, пневматическое реле содержит:
- пневматический замедлитель;
- колодку;
- резиновую диафрагму;
- иглу регулировки.
Электромагнит, срабатывая, опускает колодку под давлением пружины. Скорость опускания зависит от диаметра отверстия, через него воздух поступает в верхнюю часть. Изменяя скорость подачи воздуха и регулируя размер отверстия, изменяют и время задержки.
Приборы моторного типа
Устройства позволяют коммутировать мощную нагрузку. Точность работы составляет пять процентов, при этом они могут совершить более 1 тыс. циклов срабатывания. Время задержки достигает 30 минут. В конструкции применяется электродвигатель с регулируемыми оборотами. При подаче питания на двигатель происходит его запуск, через муфту вращение передаётся на диски с кулачками.
Последние и воздействуют на выходные клеммы.
В зависимости от расположения кулачков происходит замыкание или размыкание контактов. Время задержки определяется начальным положением дисков. Как только питание пропадает, диски под действием возвратной пружины возвращаются в исходное состояние. Время возврата не превышает секунду.
Электронная задержка времени
Цифровые приборы наиболее функциональные и распространённые типы реле. Их достоинство в обработке сигналов цифровым способом, что позволяет получить высокую степень точности. Выпускаются такие реле времени с задержкой выключения на 12 В, 24 В, 220 В и других величин. Работа устройства не зависит от изменения величины и частоты входного сигнала. Этот типа прибора наиболее безопасен в эксплуатации, так как имеет гальваническую развязку с цепью питания.
Принцип работы основан на использовании переходных процессов в резистивно-ёмкостных и индуктивных цепях. Для формирования задержки применяются специализированные микросхемы, позволяющие программировать таймеры.
Программирование таймера сводится к установке времени. Оно может быть аналоговым либо цифровым.
Управляя величиной напряжения на конденсаторе, формируется интервал времени. Он равен его значению от момента подачи сигнала на цепочку, до достижения требуемого уровня напряжения на конденсаторе. Разряд конденсатора происходит по экспоненциальной функции. Для увеличения времени задержки используется автоколебательная схема, а степень точности достигается добавлением в схему кварца. Устройство с небольшими задержками времени выполняется на основе одного цикла заряд-разряд, а с более длинными из нескольких.
Для получения напряжения требуемого для различных частей схемы, на её входе располагается преобразователь. Кроме этого, он формирует уровень опорного напряжения. Таким образом, в цифровых реле задержка времени задаётся зарядно-разрядной цепочкой и компаратором.
Подсчёт числа импульсов генератора и изменение величины времени, осуществляется с помощью счётчика. Получая импульсы от генератора, счётчик проводит их подсчёт. Дешифратор анализирует состояние счётчика и формирует сигнал, пересылаемый в исполнительный блок.
Основные характеристики устройства
В специализированных торговых точках встречаются устройства задержки с различными характеристиками, выпускающиеся разными производителями. Качество продукции от именитых производителей подтверждается сертификатами и гарантируемым ими сроком работы. Из популярных компаний выделяются: Hager, Аско, Eaton, ABB, Schneider, Новатек. Независимо от типа и модели, реле времени характеризуются следующими параметрами:
- Напряжение питания. Значение уровня сигнала необходимого для работы прибора, единица измерения вольт.
- Максимальный ток. Величина тока, которую может пропустить через себя устройство без повреждения узлов своей схемы, измеряется в амперах.
- Диапазон времени.
Время срабатывания. - Расчётное напряжение. Значение величины коммутируемого сигнала и его форма.
- Рабочая температура. Среднее значение составляет от -20 до 50 °C.
- Функциональность. Выпускаются одноканальные устройства и многоканальные с независимым управлением.
- Наибольшее сечение кабеля возможное для коммутации.
- Степень защиты. Должно соответствовать значению не ниже IP 24.
- Способ регулировки. Цифровой или аналоговый.
- Дополнительные возможности. Устройства с реле времени могут включать в себя различные датчики. Например, при использовании датчика движения прибор среагирует на попадание объекта в его поле действия. При этом каждое движение поддерживает это освещение. Как только движение прекращает регистрироваться, свет через некоторое время выключится.
- Способ монтажа. Могут располагаться в щитке, устанавливаться в розетку или монтироваться вместо обычного выключателя.
Для цифровых устройств выделяют ещё и период программирования.
Например, электронное реле времени на 220 В программируется на неделю или сутки, что позволяет установить оптимальные настройки работы.
Подключение прибора обычно не вызывает проблем. Устройство включается в разрыв линии подходящей к нагрузке. С каждым реле временем должна идти инструкция от производителя с подробной схемой подключения и её описанием. При этом она может быть изображена и на самом корпусе прибора.
Самостоятельное изготовление
При желании можно сделать таймер включения и выключения электроприборов своими руками. Перед тем как приступить к исполнению, нужно определиться с задачами, найти схему устройства и требуемые радиодетали. Схемы существуют разной степени сложности.
Схема реле на транзисторе
Простая схема реле задержки выключения 12 В собирается на одном транзисторе, и не содержит дефицитных деталей. Эта очень простая к повторению схема. После сборки не требует настройки. Такое устройство будет работать не хуже приобретённого в магазине.
В качестве VT1 используется любой транзистор n-p-n проводимости. При подаче питания конденсатор заряжаться. При достижении на нём пороговой величины напряжения, транзистор открывается и срабатывает реле K1. Изменяя значение С1 и R2, регулируется время включения. Задержка включения в таком исполнении достигает 10 секунд. Для того чтобы при снятии питания реле оставалось замкнутым некоторое время, параллельно питанию схемы устанавливается конденсатор большой ёмкости.
Управление задержкой на микросхеме
Простая схема управления светом, вентилятором, или другой нагрузкой может быть собрана на NE555. Специализированная микросхема NE555 есть не что иное, как таймер. Выходной ток устройства 200 мА, ток потребления 203 мА. Погрешность таймера не превышает один процент и не зависит от изменения сигнала в сети 220 вольт.
Схема работает от источника постоянного напряжения. Уровень сигнала питания схемы выбирается в диапазоне от 9 до 14 Вольт. Цепочка, состоящая из резисторов R2, R4 и конденсатора C1 задаёт время задержки.
Рассчитать это время можно воспользовавшись формулой t = 1.1*R2*R4*C1. После нажатия кнопки SB1 происходит замыкание контактов K1.1. Через время t они разомкнутся. Для того чтобы таймер начинал отсчёт времени не от момента нажатия на кнопку, а в момент отпускания, понадобится использовать кнопку с нормально замкнутыми контактами.
Время подстройки легко регулировать с помощью переменного резистора R2. Такую схему удобно собрать на плате, выполненной из текстолита или гетинакса. После правильной сборки и при исправных радиодеталях схема работает сразу.
DIY Portable 12V Аккумуляторная батарея для точечной сварки Печатная плата
Нажмите, чтобы увеличить 26650/32650
Ссылка клиента:
DIY портативный аккумулятор 12 В для хранения энергии точечной сварки печатной платы количество
Для оптовых запросов, пожалуйста, напишите нам по электронной почте b2b@sharvielectronics.
com
Сравнить
Добавить в список желаний
Артикул: ST2010SM0827
Категории: Датчик и модуль, DIY Kit, Модули, Аксессуары для сварочных аппаратов
Теги: 12-вольтовая портативная печатная плата для точечной сварки, Печатная плата для хранения аккумуляторной батареи для сварочного аппарата
- Описание продукта
- ИНФОРМАЦИЯ О ПРОДУКТЕ
- информация о доставке
- Перевозка и доставка
Описание продукта
Печатная плата для точечной сварки с портативным аккумулятором 12 В «сделай сам»
Печатная плата для портативного аппарата для точечной сварки с аккумулятором 12 В «сделай сам» Печатная плата с аккумулятором для хранения энергии включает в себя электронный сварочный модуль, который является важной частью. Точечная сварка сваривается по принципу быстрого локального нагрева и охлаждения большим током. Он станет машиной для точечной сварки с накоплением энергии для сварки никелевых деталей, таких как литиевые батареи и никель-хромовые батареи, практичной, простой в эксплуатации и использовании, с широким диапазоном применения и длительным сроком службы.
Этот продукт известен как DIY Портативный аккумулятор 12 В для точечной сварки. Ручка для печатной платы Сварочный ток, DIY Портативный аккумулятор 12 В для точечной сварки. Аппарат для точечной сварки. Сварочный аппарат для печатных плат Оборудование для пайки 90-150A, DIY Портативный аккумулятор 12 В для точечной сварки Аппарат для точечной сварки печатных плат Оборудование для точечной сварки Ручка для 18650/26650
Примечание. Мы рекомендуем использовать с этим модулем источник сильноточной батареи 160 Ач +, так как все аппараты для точечной сварки нуждаются в высоком токе для сварки.
Рекомендуемая батарея:
1. Свинцово-кислотная батарея емкостью 20-45 мАч с хорошими характеристиками и малым внутренним сопротивлением.
2. Литиевый аккумулятор 3,5-5,5 мАч 45C 3S для аэромоделей.
3. Аккумулятор 18650 емкостью 30-35 мАч.
4. Эта схема с аккумулятором 12 В станет аппаратом для точечной сварки с накоплением энергии для сварки никелевых деталей, таких как литиевые батареи и никель-хромовые батареи.
В зависимости от конфигурации толщина может составлять от 0,1 до 0,15 мм.
Особенности:
- Легкий и портативный, стабильный и надежный, износостойкий и может обеспечить длительный срок службы.
- На задней части приводной части есть окошко, можно добавить медь или олово самостоятельно.
- Добавлены внешние площадки для светодиодов и встроенных кнопок, чтобы облегчить подключение светодиодов и кнопок на плате к другим местам.
- Подходит для сварки аккумуляторов 18650/26650/32650.
Характеристики/характеристики:
- Материал: печатная плата
- Рабочий ток: 90-150 А
- Напряжение питания: 12 ~ 16,8 В
- Сварочный ток: 90-130 А
- Цвет: черный
- Длина: 80 мм
- Высота: 5 мм
- Ширина: 35 мм
- Вес: 98 г
Комплектация:
- 1 никелевый лист
- 4 винта
- 4 гайки
- 2 термоусадочных трубки
- 2 уха из медной проволоки
Примечание.
Изображения продуктов показаны только в иллюстративных целях и могут отличаться от фактического продукта
ИНФОРМАЦИЯ О ПРОДУКТЕ
Сведения о доставке
Доставка
Мы делаем все возможное, чтобы добраться до каждого уголка Индии, используя несколько лучших курьерских служб, работающих в стране, таких как Delhivery, DTDC, BlueDart, XpressBees, Ecom Экспресс и т. д. в соответствии с отзывами для курьера-партнера по месту нахождения клиента. Некоторые внутренние районы Индии, которые не покрываются этими курьерскими службами, покрываются нами через India-Post. Мы ежедневно прилагаем все усилия, чтобы отправить заказ в тот же день, когда он был заказан, или в течение следующих 24 часов с момента размещения заказа. Большинство заказов, размещенных до 13:00, отправляются и отправляются в тот же день. Заказы размещаются почтой, которая запланирована на отгрузку на следующий день.
Такие же усилия прилагаются в течение всей недели, включая будни, а иногда и выходные и праздничные дни. Мы обеспечиваем местный самовывоз (самовывоз для местных клиентов) в будние дни и частично в выходные дни.
Только зарегистрированные клиенты, которые приобрели этот продукт, могут оставить отзыв.
Вам также может понравиться…
Не очень умный аппарат для точечной сварки с емкостным разрядом
В этом проекте я спроектировал и построил прототип аппарата точечной сварки с емкостным разрядом с питанием от USB-C. Его можно использовать для приварки никелевых полос к аккумуляторным батареям. Это позволяет переделывать аккумуляторы для различных устройств, особенно для тех, которые больше не обслуживаются производителями. Этот аппарат для точечной сварки, в отличие от многих доступных DIY-проектов, не нуждается в микроконтроллере для работы: сварочный импульс запускается с помощью релейного модуля и времязадающего конденсатора. Сварочный ток коммутируется старым переработанным промышленным тиристорным модулем.
Энергию импульса можно регулировать с помощью потенциометра, который изменяет напряжение батареи конденсаторов. Конденсаторы заряжаются с помощью повышающего преобразователя DC-DC CC/CV и разъема USB-C PD (при желании вместо него можно использовать обычный бочкообразный разъем). Сварочные датчики подключаются к XT90 разъем. Сварочный импульс запускается кнопкой, прикрепленной непосредственно к одному из щупов.
Детали
Я собрал относительно небольшой аппарат для точечной сварки с емкостным разрядом с питанием от USB-C, который можно использовать для создания аккумуляторных блоков для различных устройств и избежать выбрасывания старых устройств только потому, что невозможно купить оригинальный аккумулятор. Я попытался спроектировать этот аппарат для точечной сварки немного иначе, чем другие аппараты для точечной сварки.
Внутреннее устройство аппарата точечной сварки в разобранном виде.
Сварка и испытание на прочность сварных швов выполнены на прототипе данного аппарата.1. Я хотел, чтобы этот аппарат для точечной сварки был относительно безопасным в использовании и безопасным при хранении. Другие точечные сварщики часто используют в качестве источника питания автомобильные аккумуляторы, трансформаторы для микроволновых печей, сильноточные литий-полимерные аккумуляторы или суперконденсаторы. Все эти штуки мне показались очень мощными и как-то пугающими, поэтому я решил использовать конденсаторную батарею из обычных электролитических конденсаторов. Эти конденсаторы могут хранить достаточно энергии, чтобы сделать точечную сварку, но не намного больше, и риск того, что что-то плохое произойдет в случае короткого замыкания, меньше.
2. Я хотел, чтобы это устройство было достаточно простым в сборке и чтобы не было необходимости использовать нестандартную печатную плату. Поэтому я создал его в модульном исполнении и решил использовать старый промышленный модуль SCR для переключения сварочного тока, готовый релейный модуль с небольшими изменениями для синхронизации запуска и зарядки импульса, модуль повышающего преобразователя с потенциометром.
добавлены для управления энергией импульса и триггерным модулем USB-C PD (дополнительно), чтобы обеспечить питание сварщика от блоков питания.
3. Никаких микроконтроллеров: достаточно кнопки, панельного вольтметра, потенциометра и релейного модуля с времязадающими конденсаторами. Может немного помочь во времена нехватки кремния.
4. Я хотел, чтобы он был компактным. Я сделал на заказ 3D-панель и упаковал все плотно, но довольно аккуратно в пластиковый кейс. Не хотелось использовать громоздкий педальный переключатель, поэтому кнопка срабатывания размещена прямо на сварочном электроде, легко нажимается пальцем.
На данном этапе этот аппарат для точечной сварки использует в основном готовые модули и не использует нестандартную печатную плату. Это именно то, к чему я стремился, и, вероятно, это самый экономичный способ создания этого устройства. Тем не менее, было бы неплохо создать его с нуля, потому что это позволило бы в большей степени настроить устройство и, возможно, сделать его еще меньше.
Поэтому я сейчас создаю схему этого аппарата для точечной сварки, используя дискретные компоненты для замены релейного модуля и платы повышающего преобразователя.
Первоначальные тесты уже показали, что этот сварочный аппарат способен создавать пригодные для использования сварные швы никелевых полос, но мне нужно провести дополнительные тесты с разным напряжением и полосами разной толщины.
В настоящее время этот аппарат для точечной сварки использует автомобильные конденсаторы Nichicon. Было бы неплохо проверить возможность использования более дешевых конденсаторов и проверить, лучше ли использовать более высокое номинальное напряжение или более высокую емкость.
- 1
×Двойной релейный модуль HW-279 12 В
- 1
×Тиристорный модуль T90RIA120
или аналогичные бывшие в употреблении промышленные SCR - 1
×Повышающий преобразователь DC-DC CC/CV (XY-SJVA-4)
- 19
×Конденсаторы Nichicon UBY 7500 мкФ/35 В (или аналогичные)
- 1
×Триггерный модуль USB-C PD 12 В (или бочкообразный разъем как более дешевый вариант)
Посмотреть все 15 компонентов
Видео с комментариями
Адальберт •
06.
11.2022 в 16:24 •0 комментариев
Видео с комментариями наконец-то готово. Здесь показано, как работает этот аппарат для точечной сварки и как его собрать:
Сборка
Адальберт •
08.10.2022 в 12:31 •0 комментариев
На этой анимации показано, как компоненты точечной сварки упакованы в корпус:
Я использовал напечатанную на 3D-принтере панель (белая часть, файлы STL находятся в разделе «Файлы») и стандартный пластиковый корпус (модель 150 мм x 110 мм x 70 мм «Kradex Z3W»).
‘). Модули удерживаются болтами и гайками M2,5 или M3, а болты M5 использовались для крепления сварочных кабелей к модулю SCR.В зависимости от вашего региона вам может потребоваться использовать чехол от другого производителя и внести некоторые изменения в файлы STL. Вы также можете сделать корпус самостоятельно или даже использовать аппарат для точечной сварки без корпуса.
Анимационный цирк
Адальберт •
06.10.2022 в 20:53 •0 комментариев
Я создал интерактивную анимацию упрощенной версии схемы, используя веб-сайт https://www.falstad.com/circuit/. Его не следует рассматривать как точную симуляцию, но он показывает общее представление о том, как запускается сварочный импульс и как происходит зарядка и разрядка конденсатора.

Вы можете открыть схему в своем браузере, перейдя по этой ссылке: https://www.falstad.com/circuit/circuitjs.html?ctz=CQAgj…
Модуль повышающего преобразователя здесь не указан.
Начальные сварные швы
Адальберт •
06.10.2022 в 16:02 •0 комментариев
Я сделал несколько первоначальных тестовых сварных швов со старыми батарейками типа АА, старыми батарейками типа «таблетка» и никелевыми полосками толщиной 0,1 мм. Я начал с почти максимального напряжения (30 В), но это, вероятно, больше, чем нужно для никелевых полосок толщиной 0,1 мм. Этот аппарат для точечной сварки, безусловно, обладает достаточной мощностью для выполнения своей задачи.
Мне нужно будет найти оптимальные настройки напряжения для различных никелевых полосок.Испытание точечной сварки с батарейкой типа «таблетка». Сварщик питается от блока питания USB-C. Вы можете видеть, как напряжение мгновенно снижается до нуля и повышается, когда точечная сварка завершена.
Крупный план одного из первых точечных швов.
Мне удалось повесить около 1 кг груза (1 литр воды) на металлическую полосу, приваренную к испытательной камере АА.
Мне понадобились плоскогубцы, чтобы снять никелевую полоску с ячейки. Видно, что части никеля оторваны и на никелевой полоске остались отверстия, а также остатки никеля, прикрепленные к ячейке. Это хорошо, потому что это означает, что сварка была довольно прочной.
На данный момент я тестировал только маленькие батарейки типа АА и монетки, потому что именно их я в основном собираюсь использовать с этим аппаратом для точечной сварки (восстановление Ni-Mh аккумуляторов для старых устройств), однако, вероятно, он будет хорошо работать с литий-ионными элементами.
слишком.Упрощенная схема
Адальберт •
06.10.2022 в 00:14 •0 комментариев
Несмотря на то, что в этом проекте я в основном использую готовые модули (с некоторыми модификациями), возможно, было бы также неплохо иметь возможность собрать этот аппарат для точечной сварки с помощью специальной печатной платы, изготовленной по индивидуальному заказу. А пока я создал упрощенную схему, которая должна продемонстрировать, как работает это устройство. Я воссоздал релейный модуль, используя дискретные компоненты. Однако модуль повышающего преобразователя пока показан как «черный ящик». Мне нужно будет подумать о подходящей микросхеме, которую можно было бы здесь использовать.
Преобразователь тока может зарядить батарею конденсаторов примерно за 4 секунды при входном напряжении 12 В/3 А, что является довольно хорошим результатом. Думал использовать в качестве замены MC34063, но он будет как минимум в 4 раза медленнее. И все знают, что он древний, но при этом очень дешевый и простой в реализации. Есть и более современные чипы, которые лучше, но сложнее в реализации и дороже. Мне нужно будет оценить все возможные варианты и что-то решить.Как это работает, выбор компонентов
Адальберт •
05.10.2022 в 22:03 •0 комментариев
На рисунке показаны компоненты, необходимые для сборки этого аппарата для точечной сварки:
Чтобы выполнить точечный сварной шов, в маленькое место нужно вложить довольно много энергии за очень короткий промежуток времени.
Чтобы сохранить такое количество энергии и обеспечить быстрое высвобождение этой энергии, будет использоваться батарея конденсаторов. Я использовал 19 конденсаторов Nichicon UBY 7500uF/35V, соединенных параллельно, общей емкостью 142500uF. Я буду заряжать их максимум до 31 В, потому что почти всегда используется некоторое снижение номинала электролитических конденсаторов, и это должно увеличить срок службы этих конденсаторов. 142500мкФ на 31В даст 64,19Дж энергии, которой должно хватить для точечной сварки выводов батареи. Каждый из этих конденсаторов имеет ESR 18 мОм, что в сумме падает ниже 1 мОм после параллельного соединения. Это позволит использовать очень высокие сварочные токи.Для высвобождения такого рода энергии потребуется какой-то выключатель с чрезвычайно высоким током. Я хотел использовать что-то, что будет относительно простым в использовании, и я выбрал подержанный промышленный модуль SCR (тиристор): T90RIA120. Он выдерживает пиковые токи более тысячи ампер и не требует сложных драйверов, в отличие от МОП-транзисторов.
Должно быть несколько подобных бывших в употреблении тиристоров, которые можно было бы использовать для создания такого аппарата точечной сварки. Эти промышленные модули обычно имеют клеммы для проводов, что упрощает установку.Прежде чем мы сможем что-то сварить, нам нужно откуда-то получить энергию. Конденсаторы нужно будет зарядить. Для удобства использования я решил получить питание от входа USB-C. Я использовал небольшой модуль триггера USB-C PD на 12 В, который позволит использовать блоки питания и быстрые зарядные устройства. Однако этого еще недостаточно. Эта батарея конденсаторов вызовет чрезвычайно высокий пусковой ток, который, скорее всего, вызовет срабатывание защиты от короткого замыкания в зарядном устройстве/блоке питания, и устройство немедленно выключится. Поэтому нужен какой-то ограничитель тока. Также было бы неплохо увеличить напряжение, потому что это позволит использовать гораздо более высокую энергию сварки. Поэтому я решил включить модуль CC/CV с повышающим преобразователем постоянного тока, который одновременно увеличивает напряжение и ограничивает ток.
Я также добавил внешний потенциометр, который позволит легко изменить желаемое напряжение. Я также добавил несколько стабилизирующих резисторов в батарею конденсаторов, чтобы обеспечить более быстрое изменение напряжения. Я также добавил модуль вольтметра, который позволяет легко контролировать напряжение.Осталась только схема запуска. Есть одно предостережение, связанное с использованием тиристора: как только он начнет проводить, он будет проводить до тех пор, пока ток не упадет, даже если мы больше не запускаем затвор. Поэтому мне нужно будет использовать схему, которая одновременно останавливает зарядку конденсаторов и посылает импульс на затвор тиристора. Для этого импульса я решил использовать готовый двойной релейный модуль на 12 В. Тем не менее, я внес небольшие изменения. Я хотел добавить некоторое время «охлаждения» после каждого сварочного импульса, поэтому я добавил простой времязадающий конденсатор на вход триггера. Я также хотел убедиться, что после каждого нажатия триггерной кнопки на затвор тиристора будет подаваться только один короткий импульс.
Для этого я добавил второй конденсатор, который постоянно заряжается, а при нажатии на курок разряжается через контакты реле в затвор тиристора. Это важно из соображений безопасности. Сварку следует начинать только тогда, когда оба сварочных электрода касаются заготовки. Если бы сварка начиналась, когда электроды находились в воздухе, и только после этого касались заготовки, то возникал бы ливень больших искр. Однако, если мы посылаем только один импульс на затвор тиристора, мы должны быть в безопасности в случае ошибки пользователя, потому что сварка произойдет только в том случае, если все настроено правильно при первом нажатии на триггер. Я опубликую подробности о модификации схемы реле в последующих инструкциях.
Посмотреть все 6 журналов проекта
1
Подготовка блока конденсаторов
Поскольку мы будем иметь дело с чрезвычайно высокими сварочными токами, нам необходимо иметь прочные соединения между конденсаторами.
Я собираюсь использовать 19x 7500 мкФ 35 В конденсаторы Nichicon UBY.Все конденсаторы должны быть соединены параллельно. Форма и конденсаторная батарея могут различаться в зависимости от типа корпуса или типа используемых конденсаторов, но в любом случае все положительные выводы должны быть соединены вместе, а все отрицательные выводы должны быть соединены вместе. Выводы конденсаторов с левой и правой стороны пришлось немного согнуть и скрутить, чтобы они поместились в моем корпусе.
На следующих рисунках показано, как будет выполняться подключение, а также куда позже будут подсоединены зарядные и сильноточные сварочные провода:Сначала я собираюсь вставить конденсаторы в двустороннюю перфорированную плату с металлизированными отверстиями, предварительно вырезанную до нужного размера.
Я использую несколько кусочков медного фитиля для увеличения пропускной способности по току:
После того, как медный фитиль продет через ножки конденсатора, я сгибаю ножки и наношу достаточное количество припоя.
Этот процесс необходимо повторить для всех рядов конденсаторов. Пожалуйста, обратите внимание на полярность! Конденсаторы должны быть соединены параллельно.Вот так должна выглядеть припаянная батарея конденсаторов. Это может выглядеть немного иначе в зависимости от количества и размера конденсаторов. Я также добавил резисторы высокого номинала, которые со временем заставят конденсаторы разряжаться (что хорошо для безопасности, а также позволяет быстрее регулировать напряжение, если напряжение снижается). Обратите внимание на более толстые медные области слева и справа: кабели будут присоединены к ним на следующих шагах.
2
Модификация релейного модуля
Так должна выглядеть нижняя часть релейной платы HW-279 после модификации. Вам необходимо внести эти изменения, если вы хотите сделать этот аппарат для точечной сварки, используя готовые модули.
Если вместо этого вы хотите создать пользовательскую плату, вы можете пропустить этот шаг и перейти к созданию пользовательской платы.Добавлены четыре компонента: два конденсатора и два резистора.
Первый конденсатор добавлен между контактами GND и TRIG (TRIG включает реле). Это приведет к тому, что реле выключится с задержкой (около одной секунды). Это необходимо для того, чтобы убедиться, что батарея конденсаторов полностью разряжена перед возобновлением зарядки. Этот конденсатор не нужно припаивать, его можно вставить в винтовые клеммы.
Второй конденсатор припаян между GND и соединением двух резисторов. Этот конденсатор будет накапливать заряд, который будет использоваться для срабатывания затвора SCR. При включении реле этот конденсатор будет разряжаться на затвор.
Первый резистор 4,7 кОм, который используется для «капельного заряда» конденсатора, отвечающего за запуск тринисторного затвора. Сопротивление достаточно велико, чтобы не вызвать срабатывание затвора SCR самим этим резистором (но полностью заряженный конденсатор вызовет срабатывание SCR).

Второй резистор 10 Ом, 1 Вт. Он добавляет некоторое сопротивление между затвором SCR и конденсатором, чтобы свести к минимуму вероятность искрения и залипания контактов реле.
3
Подготовка проводов и кабельных разъемов
Теперь необходимо прикрепить силиконовые провода 10 AWG к положительным и отрицательным выводам блока конденсаторов. Перед пайкой я обмотал зачищенные концы дополнительными кусками проволоки, чтобы они оставались на месте. Затем я нанес немного припоя на провода.
После пайки пригоревший флюс можно очистить изопропиловым спиртом.
Теперь отрицательный провод необходимо заделывать кабельным наконечником (отверстие диаметром 5 мм). У меня не было подходящего пресса, поэтому я отрезал верхнюю часть кабельного наконечника и припаял провод, вместо того, чтобы обжимать его. Не забудьте вставить кусок термоусадки перед пайкой.


Время срабатывания.
Например, электронное реле времени на 220 В программируется на неделю или сутки, что позволяет установить оптимальные настройки работы.