Ремонт инверторной сварки своими руками: Ремонт сварочных инверторов своими руками: чиним сварочный аппарат
Содержание
Четыре шага ремонта инверторной сварки своими руками
Автор На чтение 4 мин Просмотров 463 Опубликовано
Инверторные аппараты обладают хорошим качеством сварки и обеспечивают сварщику максимально удобные условия для работы. Но эти удобства и достоинства достигаются за счет усложненной конструкции сварочного механизма. Следовательно, инверторная сварка имеет менее надежную конструкцию, в отличие от обычных выпрямителей и трансформаторов.
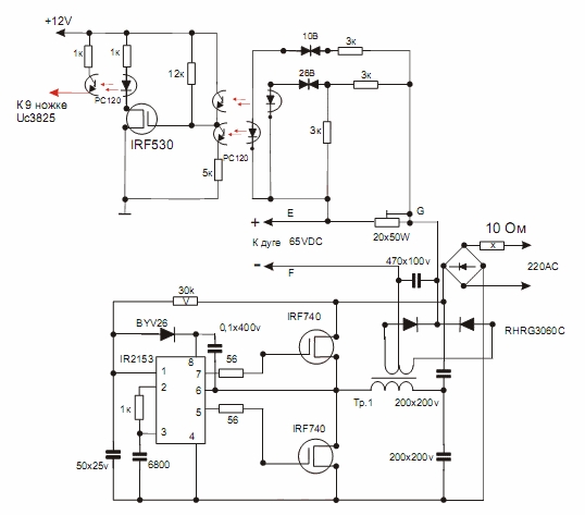
Схема сварочного инверторного полуавтомата.
Ремонт инверторной сварки
Сварочный инвертор — это электронное устройство.
Его конструкция намного сложнее обычного сварочного аппарата, который является электротехническим устройством.
Поэтому для диагностики и дальнейшего ремонта устройства инверторной сварки нужно проверять работу всех резисторов, диодов, транзисторов и прочих радиотехнических деталей.
Для ремонта инвертора понадобятся следующие инструменты:
- осциллограф;
- мультиметр;
- омметр;
- вольтметр;
- паяльник.
Блок – схема сварочного инвертора.
В основе работы такой сварки заложен следующий принцип:
- Выпрямление тока, поступающего из сети (выполняется при помощи выпрямителя на входе).
- Процесс, в ходе которого выпрямленный ток преобразуется в переменный ток с высокой частотой (происходит с помощью инверторного модуля).
- Высокочастотное напряжение понижается до напряжения, необходимого для сварки (осуществляется с помощью трансформатора).
- Переменный ток высокой частоты преобразуется (выпрямляется) в постоянный ток, необходимый для сварки.
В состав инвертора входят несколько электронных механизмов (модулей). Их можно разделить на 3 основные части:
- модуль выпрямителя тока на входе;
- модуль преобразования тока на выходе;
- электронная плата с транзисторами (ключами).

Основные модули и элементы на всех агрегатах остаются неизменными, но их расположение в самом аппарате всегда бывает разным. Сложность в ремонте такой сварки заключается в том, что практически во всех случаях очень сложно провести диагностику неисправностей.
Выполнить это можно, проведя комплексную последовательную проверку всех узлов и механизмов агрегата. Поэтому успешный ремонт сварки своими руками возможно выполнить только при наличии знаний и навыков работы с электроникой, иначе можно впустую потратить силы и время на работу или просто «доломать» инвертор.
Вернуться к оглавлению
Шаги выполнения ремонта
Схема генератора.
Первое и самое важное в ходе ремонта — это необходимость проверки работы транзисторов. Транзисторы являются одним из самых слабых мест в работе этого агрегата. Определить сломанный или перегоревший транзистор можно сразу. Сделать это можно даже визуально.
Отличаться от исправного транзистора он будет треснутым корпусом или подгоревшими выводами распайки.
Если в ходе осмотра найдены такие элементы, то их нужно сразу заменить. Установку новых транзисторов нужно выполнять только на термопасту. Она обеспечит выведение тепла с электронной детали на радиатор, выполненный из алюминия.
В тех случаях, когда внешних признаков повреждения или поломки не обнаружено, необходимо воспользоваться мультиметром. Он применяется для «прозвона» всех транзисторов. После определения сломанного элемента необходимо произвести его замену. Замену нужно выполнять в соответствии с теми параметрами, которые указаны на заменяемой детали. Если нужную деталь найти сложно, то можно поискать ее аналоги.
Вторым шагом во время ремонта сварки своими руками будет диагностика драйвера и его элементов. Поскольку транзисторы просто так не могут выйти из строя, то нужно проверить работу «раскачивающих» их элементов. В этом случае понадобится омметр. После обнаружения неисправности деталь необходимо выпаять и заменить.
Третьим шагом является диагностирование входных и выходных выпрямителей.
Они представляют собой диодные мосты. Такой мост устанавливается на радиаторе и считается надежным узлом работы. Диодные мосты очень редко выходят из строя. Их проверку нужно выполнять после снятия с платы. Если во время проверки весь мост замыкается накоротко, то необходимо найти перегоревший диод и заменить его.
https://moyakovka.ru/youtu.be/KKcK_Ua2Ars
В том случае, если предыдущие шаги не помогли, то необходимо переходить к 4 шагу. Он будет самым сложным и ответственным и заключается в проверке платы управления агрегатом. Это самая сложная часть инвертора. Она контролирует работу всех его компонентов и узлов. Проверку можно выполнить осциллографом. С его помощью проверяются сигналы, которые поступают на шины затворов, помогающие выполнять управление сваркой. При неисправности этой платы необходимо произвести полную ее замену.
Конструкция инверторов довольно сложная, поэтому ремонт сварки своими руками нужно делать очень аккуратно. Нужно только иметь определенные навыки и умение работать с диагностической аппаратурой.
Если их нет, то лучше сразу обратиться к специалистам.
Ремонт сварочного инвертора своими руками
Инверторная сварка нашла широкое применение в самых разных областях. Эти аппараты считаются очень надежными и долговечными. Однако несмотря на все положительные качества, они иногда выходят из строя. В таких случаях при отсутствии специализированных мастерских, особую актуальность приобретает вопрос, как выполнить ремонт сварочного инвертора своими руками. Проведение ремонта не является неразрешимой проблемой. Вполне достаточно основных знаний электротехники и конструктивных особенностей аппарата.
Содержание
Принцип работы сварочного инвертора
Традиционный инверторный аппарат по своей сути является источником постоянного тока, обеспечивающим зажигание и поддержку электрической дуги в процессе сварки металлических деталей и конструкций. Основным принципом работы устройства служит высокочастотная трансформация тока, обладающего значительной силой. За счет этого размеры трансформатора существенно уменьшаются, а выходной ток становится более стабильным и хорошо поддается регулировке.
Получение тока с нужными параметрами происходит в несколько этапов:
- В начале поступающий из сети ток подвергается первичному выпрямлению.
- Далее, первичный постоянный ток трансформируется в ток с высокой частотой.
- С помощью высокочастотного трансформатора сила тока увеличивается, а величина напряжения соответственно уменьшается.
- В завершение, на выходе осуществляется вторичное выпрямления тока до нужного значения.
Для выпрямления тока используются диодные мосты с необходимой мощностью. Частота изменяется под действием транзисторов повышенной мощности. Получение необходимой силы тока на выходе обеспечивается с помощью трансформатора высокой частоты.
Конструкция сварочного инвертора
В состав стандартного инвертора входят несколько блоков. Среди них следует отметить блок питания, предназначенный для стабилизации входных сигналов. Схема данного элемента состоит из многообмоточного дросселя, управляемого с помощью транзисторов, а также конденсатора, в котором накапливается энергия.
В дроссельной системе управления используются диоды. Блок питания как правило отделяется от других элементов и блоков специальной металлической перегородкой.
Основной деталью сварочного инвертора считается силовой блок. С его непосредственным участием происходит весь цикл преобразования, начиная от первичного тока, выходящего из блока питания, и заканчивая сварочным током на выходе. В состав силового блока входят платы первичного выпрямителя, инверторного преобразователя, трансформатора высокой частоты и вторичного выпрямителя.
Первичный выпрямитель изготовлен в виде диодного моста, на который происходит подача электротока, не превышающего 40 ампер. Чаще всего подается от 25 до 32 А. Значение напряжения составляет 200-250 вольт, а частота – 50 Гц. Конструкция инверторного преобразователя выполнена в виде мощного силового транзистора, рассчитанного на ток в 32 А, напряжение – до 400 В и мощность – не ниже 8 кВт. Выход сигнала из преобразователя имеет частоту от 50 до 55 кГц, максимально – 100 кГц.
Основой трансформатора высокой частоты служат обмотки из тонкой медной ленты, позволяющие увеличивать силу тока до 200-250 ампер. При этом напряжение во вторичной обмотке не превышает 40 вольт. В схему вторичного выпрямителя входят мощные диоды, рассчитанные на рабочий ток не ниже 250 ампер, с рабочим напряжением не более 100 вольт. Вся конструкция инвертора в обязательном порядке охлаждается радиаторами и вентиляторами. Выходной сигнал стабилизируется с помощью дросселя, установленного на выходной плате.
Управление и защита
Системы управления и защиты играют важную роль в обеспечении надежной и устойчивой работы сварочного инвертора. Основой блока управления служит задающий генератор с использованием специальной микросхемы или широкоимпульсный модулятор. Плата управления дополняется резонансным дросселем и резонансными конденсаторами в количестве от 6 до 10 единиц. Трансформатор обеспечивает каскадную систему управления.
Защитная схема чаще всего собирается на плате силового блока, обеспечивая защиту соответствующих частей и элементов.
Защита от перегрузок осуществляется с помощью специальной платы, основой которой является микросхема 561ЛА7. Выпрямители и преобразователь защищаются путем использования снабберов, включающих в себя резисторы и конденсаторы К78-2. Для тепловой защиты элементов, установленных в силовом блоке, применяются термовыключатели.
Почему инверторы выходят из строя
Многие поломки и неисправности сварочных инверторов возникают в результате нарушений правил эксплуатации. Нередко внутрь устройства попадает влага, вызывая короткие замыкания. К негативным последствиям может привести пыль, концентрирующаяся внутри аппарата.
Инверторы очень часто выходят из строя при попытках выполнения работ, на которые они не рассчитаны. Это происходит из-за существенных перегрузок. Поломки нередко случаются в результате сильного падения сетевого напряжения, особенно при работе в загородных домах и в сельской местности. Критичным становится снижение напряжения до 190 вольт и более.
Поломка инвертора может быть вызвана некачественным креплением в контактных колодках входного или выходного кабеля.
Ослабленные контакты в местах соединений приводят к появлению в этих местах зоны перегрева. В некоторых случаях наблюдается искрение.
Довольно частой причиной становится использование некачественных деталей при ремонте аппаратов и замене схем. Кроме того, в электрических схемах возникают повреждения, вызванные перегревом силовых элементов из-за недостаточного охлаждения.
Основные неисправности сварочных инверторов
Существуют определенные виды неисправностей, характерные именно для сварочных инверторов. Среди них в первую очередь нужно отметить следующие:
- Входное напряжение имеется, но ток на выходе устройства отсутствует. Чаще всего это происходит из-за перегорания предохранителей или нарушенной целостности цепей, которая может появиться в любом месте устройства.
- Сварочный ток на выходе не достигает нужного значения, несмотря на максимальные регулировки. Причиной может стать недостаточное входное напряжение, а также неисправности силового блока и потери в контактных зажимах.

- Инвертор самопроизвольно отключается, что указывает на наличие короткого замыкания в цепи или перегревание элементов, установленных в силовом блоке. В то же время защита срабатывает нормально, в том числе и аварийное отключение.
- Сварочная дуга нестабильная, сварочный ток отрегулировать невозможно. Подобная ситуация возникает из-за неполадок в блоке управления или силовом блоке.
- Работа инвертора сопровождается повышенным шумом. Это связано с возможными перегрузками и может вызвать поломку оборудования.
- Сбой в работе защитной системы инвертора, сопровождающийся сильным нагревом всего устройства.
Порядок действий при проведении ремонтных работ
Прежде чем выполнять ремонт сварочного инвертора, необходимо произвести внешний осмотр устройства. Визуально определяются механические повреждения корпуса, а также черные пятна и прожоги, указывающие на возможные короткие замыкания. Кроме того, проверяется качество крепления кабелей во входных и выходных контактных колодках.
В любом случае все имеющиеся зажимы подтягиваются с помощью отвертки или ключей. Работоспособность предохранителей проверяется тестером, неисправные элементы подлежат замене.
Если первичные действия не позволили устранить неисправность, то следующим этапом будет снятие крышки корпуса устройства. При снятой крышке выполняется осмотр внутреннего содержимого, чтобы выявить возможные обрывы электрических цепей и действия коротких замыканий. Далее, необходимо измерить значения входного тока и напряжения, а затем выполнить такие же замеры на выходе. Для проведения измерений применяется тестер или мультиметр. В случае отсутствия видимых неисправностей, целостность цепи проверяется путем поблочного контроля всех систем и частей аппарата. В начале проверяется блок питания, а после него все остальные блоки.
Как отремонтировать силовой блок инвертора
Силовой блок играет важную роль в обеспечении общей работоспособности сварочного инвертора. Поэтому его проверка осуществляется в первую очередь, сразу же после блока питания.
Одновременно рекомендуется проверять и блок управления. Как правило неисправность силового транзистора сопровождается ярко выраженными следами повреждений в виде следов прогара, деформации корпуса и других признаков.
Если визуальный осмотр не дал положительных результатов, рекомендуется проверить транзистор с помощью мультиметра. В случае неисправности транзистора, он должен быть заменен. При установке нового транзистора на плату используется специальная термопаста марки КПТ-8. Другой причиной неисправности может стать драйвер, вышедший из строя. Данная микросхема является транзистором управления и проверяется омметром. При обнаружении неисправных деталей их нужно аккуратно отпаять от платы и заменить новыми.
Проверка диодных мостов также должна быть проведена, несмотря на более высокую надежность этих элементов по сравнению с транзисторами. Для того чтобы точно установить неисправность, диодный мост полностью снимается с платы и проверяется в том состоянии, когда все диоды соединяются друг с другом.
Если значение сопротивления близко к нулевому, необходимо определять уже конкретный неисправный диод.
При замене диода следует помнить, что в инверторах как правило применяются быстродействующие элементы. Поэтому устанавливать нужно только аналогичные марки с такой же мощностью. Крепление радиатора охлаждения и соединение его с диодом должно выполняться при помощи теплопроводной пасты КПТ-8. В процессе ремонта блока управления проверяются параметры деталей, выдающих сложные виды сигналов. Этот фактор может вызвать проблемы с диагностикой в случае использования осциллографа. Поэтому такие ремонтные работы рекомендуется проводить с привлечением специалистов.
В случае неисправности термовыключателя, в силовом блоке не отключается аппаратура в случае перегрева. В первую очередь проверяется надежность его крепления к тому участку, где осуществляется контроль температуры. Если термовыключатель определяется как нерабочий, его нужно заменить.
Инструменты для ремонта инвертора
Для того чтобы выполнить ремонт сварочного инвертора своими руками потребуется: паяльник, мощностью 40-100 Вт, отвертка, плоскогубцы, кусачки, ключи и нож.
Проведение измерений осуществляется с помощью амперметра, омметра и вольтметра, частотомера и осциллографа. Замеры, требующие высокой точности, выполняются штангенциркулем и микрометром.
Ремонт сварочных инверторов своими руками
Блог The Welders Warehouse
Вы решили купить сварочный аппарат Mig, но обнаружили, что перед вами огромный выбор. Так как же выбрать Mig Welder?
Поскольку не все не умеют читать, я также снял видео на эту тему
Прежде всего
Это может показаться очевидным, но первое, что вы должны учитывать при выборе Mig Welder, это то, что вы хотите чтобы можно было с этим поступить!
Нет смысла покупать сварочный аппарат Mig Welder на 150 ампер, потому что он питается от вилки на 13 ампер, если вы хотите сварить листовую сталь толщиной 10 мм — его мощности просто недостаточно.
И наоборот, нет смысла тратить большие деньги на машину на 300 ампер, если вы хотите ремонтировать вещи только дома и/или восстанавливать классический автомобиль.
Таким образом, важно учитывать выходную мощность и собственный источник питания.
Вообще говоря, вы можете запустить машину-трансформер до 130 или 150 ампер (в зависимости от машины) от 13-амперной вилки.
Инверторные машины могут работать при токе около 160 ампер от источника питания 13 ампер. Это связано с тем, что инвертор более электрически эффективен, чем традиционный трансформатор.
Сказав все это, если вы хотите сварить материал толщины панели кузова автомобиля, мощность верхнего конца гораздо менее важна, чем мощность нижнего.
Для сварки панелей кузова необходим сварочный аппарат Mig с минимальной мощностью не более 30 ампер. Более высокая минимальная производительность приведет к большому количеству отверстий в тонком листе!
Так что учитывайте ОБА конца диапазона мощности, а не только верх!
Основы сварочного аппарата Mig
Аппарат Mig Welder можно разбить на две основные части: блок питания и систему подачи проволоки (включая горелку).
Источником питания может быть либо трансформатор, либо инвертор (подробнее об этом позже).
На мой взгляд, более важным аспектом является система подачи проволоки, включая факел.
Я говорю это потому, что после примерно 30 лет работы в области сварки проблемы с приводом проволоки составляют около 80% проблем, с которыми я сталкивался на сварочных аппаратах Mig. От единиц DIY до больших промышленных единиц.
Рабочий цикл
Другим аспектом, касающимся выходной мощности сварочного аппарата Mig, является рабочий цикл. По сути, это то, как долго машина будет работать до перегрева. Если вы хотите делать длинные сварные швы на высокой мощности, малогабаритный самодельный Mig вряд ли будет для вас правильным выбором. Но если это в основном небольшие работы, у вас не должно быть проблем.
Я написал отдельную статью в блоге о рабочем цикле, если вы хотите узнать больше. Я также подготовил видео, если вы предпочитаете смотреть, а не читать:
На что обращать внимание в системе привода проволоки Mig Welders
Для меня при выборе сварочного аппарата Mig очень важен мотор привода проволоки приличного размера. Многие устройства, особенно на рынке DIY, имеют небольшие двигатели размером с хлопковую катушку, которые являются достаточно мощными, при условии, что все остальное идеально.
Да вроде всегда все идеально, особенно после нескольких лет использования!!!
Далее следует надежность системы роликов подачи проволоки. Это трудно определить, но большинство практичных людей отличят хорошую роликовую систему от дешевой и дрянной, когда посмотрят на нее.
Сварочная горелка Mig
Наконец, сама горелка. На мой взгляд, Steel Torch Liner ОЧЕНЬ важен. Многие недорогие машины имеют пластиковый вкладыш для снижения стоимости. Но это не длится долго, когда вы пропускаете через него стальную проволоку, а замена футеровки обычно занимает много времени и требует кропотливой работы.
Пластиковый вкладыш тоже, скорее всего, станет причиной проблем с кормлением №1, и скоро!!! Так что горелку со стальным лайнером определенно стоит поискать!
A Steel Torch Liner выглядит как велосипедный тормозной трос, стальная спираль, покрытая пластиком.
Действительно хорошая вещь, на которую стоит обратить внимание, это Euro Torch. Эта система факелов имеет гнездо на передней панели сварочного аппарата Mig и вилку на факеле.
Фонарик просто навинчивается на гнездо с помощью гайки.
Euro Горелки лучшего качества, но почти всегда дешевле, чем несъемные (если вам когда-нибудь понадобится заменить горелку). Это связано с тем, что Euro Torches входят в стандартную комплектацию промышленных машин и производятся миллионами.
Горелки с несъемной посадкой обычно изготавливаются на заказ, поэтому их необходимо покупать у производителя оборудования. Это может означать БОЛЬШИЕ деньги!!
Я ожидаю, что все факелы Euro будут оснащены стальным вкладышем, наши точно!
Типы сварочных аппаратов Mig
Существует два основных типа сварочных аппаратов Mig, которые в основном зависят от типа блока питания внутри машины.
При выборе Mig Welder это довольно принципиальный выбор!
Трансформаторные сварочные аппараты Mig
Трансформаторы являются традиционным источником питания для сварочных аппаратов Mig. Преимущества блоков на основе трансформаторов заключаются в том, что они обычно дешевле и менее сложны, поэтому теоретически более надежны в долгосрочной перспективе.
Недостатком трансформаторов является то, что они тяжелые, быстрее перегреваются, а выходная мощность обычно устанавливается в диапазоне шагов. Машины Transformer Mig обычно имеют от 2 до 30 ступеней. Между этими этапами невозможно установить выходную мощность.
С 1 января 2023 года производителям больше не будет разрешено производить или импортировать сварочные аппараты на основе трансформаторов любого типа в Великобританию или ЕС.
Инвертор Mig Welders
Современные инверторы намного надежнее, чем те, что были всего несколько лет назад. Еще одно преимущество заключается в том, что выходная мощность регулируется бесступенчато, другими словами, мощность можно регулировать так же, как вы регулируете громкость радио, просто вращая ручку.
Инверторы — это современный электронный блок для сварочного аппарата Mig. Преимущество блоков на основе инвертора заключается в том, что они легче, поэтому их легче перемещать, и они будут работать намного дольше до перегрева.
Единственным возможным недостатком инверторов является сложность электронной платы, которую в случае выхода из строя по истечении гарантийного срока необходимо будет заменить. Сменные инверторные платы стоят недешево, поскольку они обычно составляют более половины внутренних деталей Mig Welder.
Вывод
Какой тип Mig Welder подходит именно вам, это личное решение, потому что, как мы уже говорили, все зависит от того, чего вы хотите достичь.
Посетите нашу страницу сварочных аппаратов Mig, чтобы ознакомиться с текущим ассортиментом.
Нужно знать больше?
Если вам нужна помощь и совет по выбору Mig Welder, пожалуйста, не стесняйтесь обращаться к нам. Либо через страницу «Контакты» на нашем веб-сайте, либо по телефону для неформальной беседы, спросите меня!
Надеюсь, эта статья оказалась для вас полезной.
Пожалуйста, дайте мне знать, что вы думаете об этой статье, оставив комментарий.
Не беспокойтесь, ваш адрес электронной почты не будет добавлен в базу данных или передан другим пользователям, и вы не будете получать нежелательные электронные письма.
С уважением
Graham
Выбор инвертора MIG и генератора для кузовного ремонта
- Форум
- Новые сообщения
- Часто задаваемые вопросы
- Календарь
- Что нового?
- Расширенный поиск
- Форум
- WeldingWeb Дисциплины
- Сварка MIG, TIG, дуговая и кислородно-топливная сварка
- Выбор инвертора МИГ и генератора для кузовного ремонта
+ Ответить на тему
09.
11.2015#1
Выбираем инвертор МИГ и генератор для кузовного ремонта автомобиля
Добрый вечер всем вам,
Мы с мужем собираемся начать серьезный ремонт кузова Triumph Stag, который прожил в нашей семье 25 лет и преодолел большую часть Европы, проехав четверть миллиона миль. Это требует некоторой сварки, с которой нам может понадобиться помощь, хотя мы рады узнать, практично ли это. Ну, он… я, я завариваю чай!
Итак, вопросы в том, как выбрать инвертор, максимальная толщина металла 1,5 мм, минимальная намного меньше, и как выбрать генератор для его привода, так как проект будет происходить в большом сарае, в котором нет электричества.
.И вопрос в запасном плане: если мы должны платить настоящему сварщику, чтобы тот приехал и сделал за нас сварку, как подобрать генератор к его профессиональному комплекту?
Луиза и Тим
Ответить
Ответить с цитатой
09.11.2015
#2
Re: Выбор инвертора MIG и генератора для кузовного ремонта автомобиля
Горячий привет из Америки! Рассматривали ли вы покупку «генератора-сварщика», подобного тому, что указан по ссылке ниже? Есть все виды генераторных сварочных аппаратов на выбор, некоторые импортные модели стоят намного дешевле, а некоторые стоят намного дороже.
Это может быть вашим лучшим выбором, и когда вы закончите сварку, у вас все еще будет полезный генератор для экстренного использования.http://www.weldingsuppliesfromioc.co…2708-2-k2804-1
Гар
Lincoln Electric , Power MIG 256
Hypertherm Powermax 45
Miller Dynasty 280DX
Smith O/A torchОтветить
Ответить с цитатой
11-09-2015
#3
Re: Выбор инвертора MIG и генератора для кузовного ремонта автомобиля
Рекомендую отбуксировать машину в автомастерскую.

Миллер 211
Hypertherm БДМ 45
1961 Линкольн Idealarc 250
HTP 221Истинная Мудрость исходит только от Боли.
Ответить
Ответить с цитатой
11-09-2015
#4
Re: Выбор инвертора MIG и генератора для кузовного ремонта автомобиля
Я думаю, первый вопрос — это бюджет и какая марка оборудования доступна для вас там?
Из всего, что я потерял, я больше всего скучаю по своим мыслям.
..
Я знаю достаточно обо всем, чтобы быть опасным……
Тупой не вылечишь..только убей…Ответить
Ответить с цитатой
11-09-2015
#5
Re: Выбор инвертора MIG и генератора для кузовного ремонта автомобиля
Первоначально Послано John T
Я предлагаю вам отбуксировать автомобиль в мастерскую.

ваш движущийся жук убивает меня… лол.. Я все время хочу провести пальцем по экрану, чтобы убить его…. хорошо, что у меня нет чего-то тяжелого или плохого, потому что я регулярно заменяю мониторы… имхо…
Из всего, что я потерял, я больше всего скучаю по своим мыслям…
Я знаю достаточно обо всем, чтобы быть опасным……
Тупой не вылечишь… только убей…Ответить
Ответить с цитатой
09.11.2015
#6
Re: Выбор инвертора MIG и генератора для кузовного ремонта автомобиля
Исходное сообщение от roadkillbobb
ваша движущаяся ошибка убивает меня.
. лол.. Я все время хочу провести пальцем по экрану, чтобы убить ее…. хорошо, что у меня нет чего-то тяжелого, иначе я буду регулярно заменять мониторы ..имао..Это только для того, чтобы тебя раздражать.
Миллер 211
Hypertherm БДМ 45
1961 Линкольн Идеаларк 250
HTP 221Истинная Мудрость исходит только от Боли.
Ответить
Ответить с цитатой
09.11.2015
#7
Re: Выбор инвертора MIG и генератора для кузовного ремонта автомобиля
для этого была бывшая жена.
…Из всего, что я потерял, я больше всего скучаю по своему разуму…
Я знаю достаточно обо всем, чтобы быть опасным……
Тупой не вылечишь..только убей…Ответить
Ответить с цитатой
09.11.2015
#8
Re: Выбор инвертора MIG и генератора для кузовного ремонта автомобиля
Если бы машина была важна, я бы не стал брать ее в качестве 1-го проекта.
Попросите кого-нибудь, кто уже знает, что они делают, сделать ремонт. Сварить панели кузова не так уж сложно, но сделать так, чтобы они выглядели бесшовными и были сделаны правильно, непросто. Как уже упоминалось, лучше всего отбуксировать автомобиль в кузовной цех, который специализируется на реставрации.Что касается выезда, то у большинства мобильных сварщиков обычно есть собственное оборудование для работы там, где нет электричества. Однако генератор может быть полезен, так что вы можете использовать свет и электроинструменты для другой работы. Определите, какое максимальное энергопотребление вам потребуется для запуска ваших вещей, а затем добавьте не менее 50%. В США большинство генераторов оцениваются в «импульсных» ваттах. То, с чем они могут справиться при непрерывной работе, обычно намного ниже на небольших устройствах. Размер основан на постоянной мощности, а не на импульсе. Всплеск предназначен для устройств, которые потребляют дополнительную мощность при запуске, таких как некоторые двигатели, кондиционеры и так далее.

Если вы решительно настроены сделать это самостоятельно, я посмотрю, есть ли где-нибудь рядом с вами курсы по работе с телом. Местные средние школы и колледжи часто предлагают такие занятия по ночам. Вы можете учиться на чужой машине с инструктором, который может указать на все мелочи, которые отделяют отличную работу от создания беспорядка. Это гораздо больше, чем просто сварка.
.
Ни одно правительство добровольно не сокращается. Государственные программы, однажды запущенные, никогда не исчезнут. На самом деле, правительственное бюро — это самое близкое к вечной жизни существо, которое мы когда-либо видели на этой земле!
Рональд Рейган
Ответить
Ответить с цитатой
09.
11.2015#9
Re: Выбор инвертора MIG и генератора для кузовного ремонта автомобиля
Учусь уже! В погоне за идеей сварочного генератора (слишком дорогого) я наткнулся на термин «безопасный генератор» и исследовал потенциальные проблемы запуска инверторного MIG от дешевого генератора. Поскольку бюджет ограничен, я чувствую себя немного зажатым во всем этом. Итак, теперь мне интересно, не ошибаюсь ли я и должен ли вместо этого спросить, может ли газовая сварка быть практичным вариантом для автомобиля?
На самом деле работа не очень большая, заплатка, которую нужно приварить к элементу шасси, может быть, квадрат в три дюйма, в основном косметическая заплата на задней панели 12 x 8 дюймов и, возможно, небольшая косметическая работа по исправлению здесь и там не очень много.
Может это газовая сварка?Луиза
ps Я тоже ненавижу этот жук, ползающий по экрану.
Ответить
Ответить с цитатой
09.11.2015
#10
Re: Выбор инвертора MIG и генератора для кузовного ремонта автомобиля
PS не могу отбуксировать машину в кузовной цех, потому что задняя ось должна быть снаружи, чтобы добраться до места сварки.

Ответить
Ответить с цитатой
11-09-2015
#11
Re: Выбор инвертора MIG и генератора для кузовного ремонта автомобиля
попробуйте сварочный аппарат типа hobart 140 и генератор..
Из всего, что я потерял, я больше всего скучаю по своим мыслям…
Я знаю достаточно обо всем, чтобы быть опасным……
Тупой не вылечишь.
.только убей…Ответить
Ответить с цитатой
11-09-2015
#12
Re: Выбор инвертора MIG и генератора для кузовного ремонта автомобиля
Да, можно сварить газом. Однако газовая сварка увеличила количество добавляемого тепла, и это обычно увеличивает склонность металла к деформации. Газовая сварка часто выполняется профессионалами в области реставрации, но после сварки приходится много работать молотком и тележкой, чтобы изменить форму металла, сжимая и растягивая деформированные участки.
Таким образом, вам нужно будет научиться как газовой сварке, так и молотку и тележке.По-настоящему хороший бодибилдер может сделать так, чтобы все выглядело безупречно. Новый парень без опыта устроит большой беспорядок. Я видел работы, где было бы лучше, если бы они просто использовали шурупы для крепления панели кузова. Я бы проголосовал за газовую сварку, потому что она быстрее и проще в освоении, чем газовая сварка вне рабочего места. Это также сокращает количество добавляемого тепла и уменьшает (но не устраняет) коробление.
.
Ни одно правительство добровольно не сокращается. Государственные программы, однажды запущенные, никогда не исчезнут. На самом деле, правительственное бюро — это самое близкое к вечной жизни существо, которое мы когда-либо видели на этой земле!
Рональд Рейган
Ответить
Ответить с цитатой
11-09-2015
№13
Re: Выбор инвертора MIG и генератора для кузовного ремонта автомобиля
Первоначально Послано LouiseSJPP
PS не может отбуксировать автомобиль в мастерскую, потому что задняя ось должна быть снаружи, чтобы добраться до места сварки.
