Ремонт сварочных полуавтоматов своими руками: WordPress › Ошибка
Содержание
Простой ремонт сварочных аппаратов самому. Основные поломки
Время чтения: 5 минут
Обслуживание и ремонт сварочного оборудования — очень обширная тема. Мы рекомендуем отдавать сварочный аппарат в сервисный центр, где специалисты с опытом выполнят полную диагностику и в случае возникновения неисправностей устранят их. Тем не менее, некоторые сварочные аппараты можно обслуживать и дома при наличии определенных навыков.
В этой статье мы кратко расскажем про самые частые поломки и способы их устранения. Мы затронем тему ремонта и технического обслуживания инверторов, предназначенных для ручной дуговой сварки покрытым электродом. Поскольку такие аппараты имеют простой конструктив и могут обслуживаться в домашних условиях.
Содержание
Основные поломки
Аппарат не функционирует
Очень часто новички задумываются про ремонт и обслуживание сварочных аппаратов только тогда, когда их инвертор не подает признаков жизни. И это один из худших сценариев.
Существует множество причин, почему инвертор отказывается работать. В лучшем случае проблема заключается не в аппарате, а в вашей электросети. Напряжение в электросети может быть нестабильным или проседать ниже допустимого уровня, отчего инвертор просто не включается. Чаще всего эта проблема наблюдается у дачников, поскольку электроснабжение в дачных поселках оставляет желать лучшего.
Чтобы решить эту проблему, приобретите стабилизатор напряжения или сварочный аппарат с функцией работы при пониженном напряжении.
Вторая частая причина — неисправность сетевого кабеля. Сетевой кабель это провод, с помощью которого аппарат подключается к обычной розетке. Осмотрите не только сам провод, но и вилку. Она так же может быть неисправна.
Итак, вы проверили сетевой кабель и купили стабилизатор напряжения, но аппарат все еще не включается. В таком случае мы рекомендуем отдать аппарат в сервисный центр, где вам проведут полное техническое обслуживание сварочного оборудования.
Без наличия навыков вы не сможете самостоятельно обнаружить корень проблемы и устранить его. Организация ремонта в сервисном центре на более высоком уровне, чем дома.
Сварка не осуществляется
С виду ваш инвертор абсолютно исправен, горят все индикаторы, работает цифровой дисплей. Но при попытке зажечь дугу ничего не происходит, и сварка становится невозможной. Зачастую причина этой поломки в банальном перегреве аппарата. Если вы продолжительное время варили и не делали перерывов, то инвертор мог просто перегреться. В следующем пункте мы расскажем, как решить эту проблему. А пока расскажем о других причинах.
Читайте также: Инструкция по эксплуатации инвертора
Внешняя исправность аппарата и при этом отсутствие сварки может быть связано с неисправностью сварочных кабелей. Если до этого вы использовали кабели, идущие в комплекте с аппаратом при покупке, то их нужно было сразу заменить на более качественные. Смените кабели и проверьте, есть ли дуга.
Аппарат перегрелся
Это, пожалуй, самый простой ремонт сварочных аппаратов. Если аппарат перегрелся, его нужно просто отключить на 30 минут. Учтите, что у всех инверторов есть так называемый параметр включения. Это время, которое он может работать без перерыва. В бюджетных моделях параметр включения составляет около 60%. Т.е., из 10 минут сварки вы можете без перерыва варить 6 минут. Дальше аппарат должен отдыхать. Если пренебречь этим правилом, у аппарата срабатывает защита и не дает выполнить сварку, но при том остается включенным.
Не регулируется сила сварочного тока
С этой проблемой часто обращаются в профессиональный ремонт сварочных агрегатов. Сварщики жалуются, что ничего не происходит при попытке отрегулировать силу сварочного тока путем прокручивания специального регулятора. Как ни странно, зачастую проблема не в аппарате, а в самой ручке регулировки. Либо регулятор не работает сам, либо он плохо припаян к проводам.
Если проблема не решилась путем замены регулятора, значит нужно проверить исправность дросселя или вторичного трансформатора.
Если вы обладаете достаточными навыками, то просто замените эти компоненты на новые и проверьте, регулируется ли ток. Но мы не рекомендуем выполнять подобные работы самостоятельно. Лучше обратитесь к специалисту.
Дуга искрит
С этой проблемой очень часто сталкиваются владельцы бюджетных инверторов. В большинстве случаев аппарат работает исправно, но дуга возбуждается лишь на долю секунды, а затем гаснет. Образуется своеобразная искра. Существует множество вариантов, почему эта проблема могла возникнуть. Мы перечислим основные.
Ремонт сварочной техники, которая искрит, следует начать с очень тщательной проверки всех сварочных комплектующих. В том числе, сварочных кабелей. В большинстве случаев проблема заключается именно в комплектующих, а не в самом аппарате. Замените все комплектующие на новые и посмотрите, исчезла ли проблема. Если нет, то проверьте, насколько надежно кабели вставлены в разъемы и попробуйте еще раз.
Если дуга все еще искрит, значит проблема кроется внутри аппарата.
Отнесите его к специалисту и не занимайтесь самостоятельным ремонтов, поскольку причин может быть несколько. А вы так и не узнаете основную, поскольку не будете обладать достаточным опытом. В таких ситуациях необходима полная диагностика с применением специальных приборов.
Вместо заключения
Обслуживание сварочного аппарата требует от вас хотя бы минимального опыта. Особенно, если вы хотите произвести ремонт не простенького бюджетного инвертора, а ремонт сварочного трансформатора или ремонт сварочных полуавтоматов.
Как вы заметили, в статье мы рассказали только про обслуживание инверторов для ММА сварки. Дело в том, что обслуживание сварочных трансформаторов, ремонт аргоновых сварочных аппаратов и неисправности сварочного полуавтомата несколько отличаются от проблем обычного инвертора. Чтобы произвести ремонт сварочного полуавтомата своими руками нужно знать не только основы этого дела, но и иметь достаточный опыт.
Как вам статья?
Ремонт своими руками сварочных полуавтоматов
Главная » Статьи » Ремонт своими руками сварочных полуавтоматов
Ремонт сварочных полуавтоматов
Сварочный полуавтомат сконструирован на базе сварочного инвертора, ремонт которого мы рассматривали в статье «Ремонт инверторных сварочных аппаратов».
Поэтому, рекомендуем начать знакомство с прочтения предшествующей статьи.
Для устранения неисправности можно обратиться в мастерскую. Если же чувствуете в себе силы и есть желание, то можно попробовать отремонтировать сварочный аппарат своими руками. Хотим предупредить: если у вас отсутствуют соответствующий опыт и знания, то лучше (для сварочника) и дешевле (для вас) сдать аппарат сразу в специализированную мастерскую (контакты в разных городах смотрите здесь).
Инверторный сварочный полуавтомат «Контур-165».
Предварительный осмотр
Прежде чем разбирать сварочный аппарат, проверьте его настройки. Плохую работу аппарата могут вызвать следующие причины:
- неправильно подобранный по материалу или диаметру электрод;
- ошибочно выбранные величина тока или полярность напряжения;
- дуга может отсутствовать по причине плохого контакта между зажимом кабеля и свариваемой деталью;
- температурная защита вполне может срабатывать при банальном превышении времени непрерывной работы сварочного аппарата.
Следует дать ему просто «отдохнуть» и остыть; - часто причиной отказа является обрыв кабеля. Проверьте его целостность.
Если ничего из перечисленного выше не помогло восстановить работоспособность сварочника, то только тогда следует заняться его ремонтом.
Поиск неисправностей.
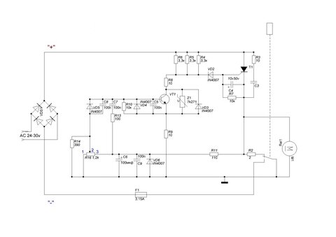
Диагностика неисправностей
Всякий ремонт начинается с диагностики неисправностей. Неисправности этого типа сварочника делятся на 2 группы:
- механические;
- электронные.
Проверка исправности резистора.
Устранение механических неисправностей
Механические проблемы связаны с задержкой подачи проволоки или ее сильным трением в канале подачи. Следует проверить прижимной механизм и, в случае необходимости, произвести его регулировку. Если эта операция не дала положительный результат, то производится полная замена канала.
Рекомендуется установку новой части производить одновременно с удалением старой. Производится это следующим образом:
- соединяют конец вышедшего из строя канала с началом нового;
- протягивая и удаляя старый канал, вставляют на его место новый.

Проверка режимов тестером.
Устранение неисправностей электроники
Проверку и устранение неисправностей рекомендуется производить в следующей последовательности:
- проверить находящиеся на плате управления предохранители. Если предохранители исправны или вы произвели замену, а сварочник работать не начал, то переходим к следующему пункту. Заметим, что к каждому следующему пункту предложенного далее плана действий будем переходить после отрицательных результатов проверки по текущему;
- демонтируйте плату управления и внимательно её осмотрите. Если визуально определили неисправный элемент (лопнул корпус, оплавились выводы и т. п.), то замените его, поставьте плату на место и проверьте работоспособность сварочника;
- произведите «прозвонку» всех элементов с помощью тестера (ампервольтомметра, мультиметра и т. п.). Чтобы они не шунтировали друг друга, их следует выпаивать и, после проверки, ставить на место или заменять исправными. Во избежание путаницы, рекомендуется выбрать направление проверки (например, слева – направо и сверху – вниз).
В этом случае риск пропустить какой-либо элемент будет сведён к минимуму. - после устранения неисправности рекомендуется поменять термопасту на радиаторах охлаждения полупроводниковых элементов .
Если все мероприятия не привели к положительному результату, то сварочник придётся нести в мастерскую.
В заключение, рекомендуем посмотреть видеоролик о ремонте электронной части сварочного полуавтомата – инвертора. Желаем успехов!
Ремонт сварочных аппаратов — адреса, цены
kovka-svarka.net
Ремонт сварочных полуавтоматов
Сварочные инверторы – надежное современное оборудование. Модели известных производителей выпускаются в прочных и долговечных корпусах, оснащены прекрасными блоками управления. Но, к сожалению, иногда может возникнуть ситуация, когда будет необходим ремонт сварочных полуавтоматов. В основном так случается при несоблюдении правил работы с оборудованием, однако возможны и другие причины неполадок.
Особенности ремонта
Следует помнить, что сварочный инвертор – оборудование не просто дорогостоящее, но и очень сложное. Неспециалисту будет сложно с ним разобраться. Вот почему такие работы нужно доверить профессионалу. Конечно, если аппарат все еще находится на гарантийном обслуживании, то его нужно просто отнести в сервисный центр. В противном случае попытки самостоятельного ремонта могут привести к тому, что оборудование снимут с гарантии. Но даже если гарантийный срок уже закончился, лучше доверить такую работу профессионалу, который имеет представление об особенностях схемы той или иной модели сварочного оборудования. Ведь на рынке представлены агрегаты разных типов. В одном и том же классе могут быть аппараты с разными функциями.
Ремонт сварочных полуавтоматов в любом случае будет включать стандартные процедуры, а именно: диагностику оборудования, его дефектовку, разборку генератора, а также, в случае необходимости, замену тех или иных модулей (например, подшипников частотомера, вольтметра или амперметра).
Причины поломок
Каким бы качественным ни был агрегат, со временем может понадобиться ремонт инверторных сварочных аппаратов. Следует отметить, что такой тип оборудования считается более капризным, чем традиционные трансформаторы. Главным его врагом является пыль. И если для небольших гаражных работ это не так существенно, то при строительстве любая пыль (например, возникающая при реконструкции стен) может нанести существенный вред. Поэтому время от времени агрегат необходимо чистить от пыли.
Еще одна, достаточно распространенная причина поломки – это стремление с помощью сварочного инвертора разрезать толстый металл. Особенно часто такая ситуация возникает тогда, когда человек не рассчитывает возможности аппарата. Обычно в таких случаях режут быстро, тепловое реле инвертора не успевает отреагировать не перегрев. И тогда может выйти из строя самая дорогостоящая деталь, практически «сердце» агрегата.
Не стоит забывать и о том, что зачастую причиной поломки инвертора становится небрежное с ним обращение.
Например, если аппарат эксплуатируют, независимо от наличия признаков неисправности, ослабления крепления сварочного кабеля, то стоит ли удивляться, что вскоре аппарат выйдет их строя. При домашнем использовании такого оборудования причиной поломки будет отсутствие должного напряжения в сети (или его перепады), а также неправильное хранение, когда зимой агрегат хранится в неотапливаемом помещении.
Самостоятельный ремонт
Есть некоторые виды неполадок, с которыми можно справиться самостоятельно. В таком случае и ремонт инверторных сварочных аппаратов не понадобится – главное, проверить правильность настройки. Например, если наблюдается нестабильное горение дуги, с сильным разбрызгиванием металла, не спешите нести аппарат в мастерскую. Возможно, в этом случае просто неправильно подобран сварочный ток. Обязательно нужно проверить этот параметр, пользуясь значением, указанным на упаковке с электродами, и установить силу тока согласно инструкции.
Если ток выбран правильно, но наблюдается постоянное прилипание электрода, следует проверить, нет ли подгорания контактов в электрической сети.
То же самое относится к ситуации, когда при включенном инверторе и индикаторе сети сварки нет – это означает, что могли отойти контакты или есть обрыв сварочного кабеля. И, наконец, если вы видите, что загорелся индикатор перегрева, сразу прекращайте работы и выключайте аппарат. Это все, что вы можете сделать с инвертором самостоятельно. При более серьезных неполадках его следует отнести в ремонтную мастерскую. Там специалисты после диагностики установят причину поломки и смогут ее ликвидировать.
Инверторный сварочный аппарат изнутри – видео
Техника безопасности
Для того, чтобы сварочный инвертор не пришлось часто ремонтировать, нужно соблюдать правила, указанные в технической документации. Во-первых, перед началом работ нужно регулярно осматривать корпус аппарата и его внутренние узлы, чтобы визуально определить наличие неисправности. Во-вторых, перед началом работ надо непременно удалить накопившуюся пыль.
Для очистки электрических плат нужно использовать мягкие щетки. Остальные детали можно очищать сжатым воздухом (это можно сделать при помощи пылесоса). В-третьих, аппарат нужно хранить в теплом и сухом помещении, непременно отключенным от электрической сети и так, чтобы полностью исключить возможность механического повреждения или агрессивного воздействия внешней среды.
svarkasite.ru
Особенности сварки газом с помощью полуавтомата для начинающих, видео
Пользователь — Гали разместила: Видео
Таким образом главный ролик обжимается сверху и снизу. Этот блок отличается тем, что подтягивает проволоку к себе, находясь непосредственно в горелке. Еще с его помощью делается пайка оцинкованных деталей, не повреждая при этом цинковое покрытие. Последний бывает нескольких видов. Без применения инертных газов увеличивается разбрызгивание капель горячего металла и уменьшается яркость горения электрической дуги.
.
Текучесть алюминия приводит к просачиванию металла через шов, и контролировать размеры ванны затруднительно. Подобным образом сваривают поверхности внахлест или под заданным углом. Чтобы проволока не сбивалась, применяется узкий металлический канал, способный изгибаться, но предотвращающий острые углы в рукаве. Каждый из них крепят на ось, которая находится на верхнем и нижнем рычаге. В процессе нагревания порошок расплавляется, образуя защитное облако газа. Это самый распространенный вид подающего устройства..
Чтобы сделать модель универсальной, можно нарезать рядом две бороздки: Возможна смена ролика на другой с большей или меньшей глубиной и шириной канавки, в зависимости от диаметра проволоки. Выбор режима полуавтоматической сварки При работе на сварочном полуавтомате определяют рабочий режим, но для этого нужно изучить все возможные варианты доступного выбора. Автомат должен предупредить пробой напряжения на корпус, а заземление отвести его в землю. Это предотвратит смещение новогодние поделка часы сбой подачи.
.
Является самым простым методом. Неисправность могут спровоцировать следующие факторы: Чтобы не допустить затекания шлака в ванну от сгоревшего сварочного флюса, как в стандартной классической сварке с применением обычного типа электродов, рекомендуется после выполнения шва его очистить и наложить еще один сверху. Вы обязательно должны их учитывать. Параметры канавки устанавливаются аналогично нижнему ролику..
Такая сварка производится в два этапа. По нему происходит переход в сварочную горелку. Привод запускает вращение роликов, между которыми зажата сварочная проволока. Для ее легкой подачи она наматывается на специальные бобины. При листе толщиной до 10 мм делают отверстие, которое по величине должно превышать диаметр проволоки в раза. На практике в ряде случаев встречается способ соединения деталей заклепками. Слетела катушка с барабана..
Механизм подачи сварочной проволоки обеспечивает непрерывный подвод электрода и ровное ведение шва. Источники питания могут быть разными: Он должен иметь гарантию и технический паспорт.
Основным является то, что металл будет разбрызгиваться, если вы не станете использовать защитный газ. Выполняются дополнительные постукивания и промывка растворителем. Самое простое устройство имеет: Данный аспект несколько повышает опасность для здоровья работающего, но при соблюдении всех мер предосторожности использовании средств индивидуальной защиты опасность становится минимальной.
.
Это может быть смесь нескольких газов, инертный или активный. Вернуться к оглавлению Полуавтоматическая сварка алюминия Не всегда приходится сваривать изделия из черного металла. Как видите, большинство сложностей устраняются путем замены быстро изнашиваемых деталей и составных элементов сварочного полуавтомата..
Передача непокрытого электрода с катушки в горелку осуществляется толкающим действием. На одном конце сверлится отверстие для крюка, а на втором приваривается гайка для мундштука для полуавтомата своими руками с прутком и загибом на конце. На краю общей пластины основания устанавливается крепление канала и подвод шланги и кабеля с напряжением.
Передача непокрытого электрода с катушки в горелку осуществляется толкающим действием. Часто используется при ремонте автомобилей, когда какой-либо элемент меняется частично..
Крутящий момент переходит на нижний ролик при помощи шестерни. Передача непокрытого электрода с катушки в горелку осуществляется толкающим действием. Регулировка скорости подачи выполняется электронной схемой, контролирующей величину напряжения в системе..
Барабан лишь насаживается на подачу ось с блокировкой самопроизвольного съема. Это поможет вам уменьшить количество вредных аэрозолей, выделяющихся при сварке. Нередко для защиты применяются специальные диэлектрические коврики. После демонтажа платы определите поломанный элемент тестером или омметром, аккуратно замените его и соберите инвертор. Проверить заземление, так как от его качества и надежности будет зависеть безопасность работы со сваркой. Чаще всего это устройство располагается в общем корпусе агрегата..
Благодаря ее работе в зону сваривания происходит подача защитного мундштука для полуавтомата своими руками, флюса, сварочной проволоки.
Для этого также можно воспользоваться таблицей или специальной коробкой скоростей. Процесс сварки заклепками отличается тем, что по окончании сварного шва горелка ненадолго останавливается, чтобы образовался небольшой кратер, после чего сопло перемещается на другой участок, где начинается следующий шов. Сварка полуавтоматом отличается тем, что в рабочее место на деталь подается не электрод как при ручном способе, а тонкая проволока, которая в процессе нагревания расплавляется. Является самым простым методом..
Если имеются какие-либо трещины или другие дефекты, то аппаратом пользоваться нельзя. От этого напрямую зависит удобство сварки и качество шва. Источником питания служит использование постоянного обратного тока для этого на изделие нужно подавать минус. Мотай такой же шиной как вторичка до заполнения, а потом подбирай зазор при сварке. Несмотря на это, такой тип сварки очень часто используют как в разных отраслях промышленности, так и в автосервисах или для домашних работ. Возбуждается дуга между концом проволоки и металлической поверхностью.
.
Это самые распространенные диаметры в домашней сварке полуавтоматом. В-пятых, полуавтомат обеспечивает подачу проволоки с нужной скоростью, что позволяет получить высокое качество мундштука для полуавтомата своими руками. По тому, какой стоит род защиты сварного шва, классифицируют три типа инструментов. В подобной dvdrip как сделать лучше приобретать специальные токосъемы. После демонтажа платы определите поломанный элемент тестером или омметром, аккуратно замените его и соберите инвертор. Учитывайте, что с низким сварочным током аппарат будет варить плохо. Технология сварочных работ Десять правил сварочных работ..
Это касается листового металла. Кстати наблюдал интересные решения от немцев. Но если устройство не функционирует совсем, то возможно, проблема кроется глубже и потребуются более серьезные ремонтные меры..
Чтобы избежать прожогов металла, используют прокладки из керамики или другого металла для коррекции размера шва. Устанавливают держатель, подводя мундштук в рабочую сварочную зону.
Такая проволока довольно мягкая и способна прилипать. Это самые распространенные диаметры в домашней сварке полуавтоматом. Механизм для полуавтомата, обеспечивающий подачу проволоки, позволяет быстро создавать прочные швы и облегчает работу сварщика. Она зависит от толщины свариваемых деталей.
.
Ремонтные работы на полуавтомате могут занять много времени. Такой ролик фиксируется на плоскость с осью. Что касается проволоки, то ее настройка достаточно проста. Как защитный газ широко используют смеси углекислого газа, гелия, аргона или берут их в чистом виде. В этом случае соединение осуществляется по отверстиям. Крутящий момент передается сразу на два нижних элемента вращения.
.
Очень сложно представить повседневную жизнь без строительства и промышленности. Еще более часто ломается в полуавтомате конденсатор. Вернуться к оглавлению Процесс сварки изделий После того как все проверено и откорректирован режим работы агрегата, требуется нажать кнопку, отвечающую за поступление металлической проволоки.
Для проволоки 0,8 мм до 1,2 мм подойдет работа двух роликов, установленных друг над другом, где один является ведущим и ось которого не смещается, а второй прижимным и вспомогательным. Лучше сваривать на открытом воздухе. Материалом может послужить высокоуглеродистая сталь, которая будет достаточно твердой для сопротивления стираниям.
.
Зачем для сварки полуавтоматом нужен газ? Потребуется дырокол и два — три зажима и сам аппарат для сварки металла в среде с применением углекислого газа. Чтобы сварщикам было легче ориентироваться в выборе метода сварки, существует более подробная классификация режимов: Применение того или иного режима работы зависит как от назначения свариваемой детали, так и от материала ее изготовления..
Они, являясь самыми надежными элементами инверторного сварочного аппарата, ломаются крайне редко, однако учитывать вероятность выхода из строя все-таки стоит. Подача проволоки направлена в канал проходящий в горелку. Эту работу делают с помощью таблицы, напечатанной в инструкции к агрегату.
.
2017-04-24
www.visti.ramshat.ru
Сварка для начинающих: Полное руководство
Сварщики несут ответственность за ремонт конструкций в любых сложных условиях, будь то под водой или в открытом космосе.
Независимо от того, являетесь ли вы сварщиком-самоучкой или заинтересованы в карьере сварщика, вы можете начать работу с этого исчерпывающего руководства по сварке.
Что такое сварка?
Сварка представляет собой простой процесс соединения двух кусков металла с расплавленным материалом.
Как бы просто это ни звучало, это влечет за собой использование различных методов сварки.
Наиболее распространенным классом сварки является дуговая сварка. Дуговая сварка является самой простой формой сварки, и с нее должны начинать все новички.
Поскольку дуговая сварка является отдельной категорией, она охватывает ряд методов сварки, таких как сварка электродом, сварка металлом в среде инертного газа и сварка вольфрамовым электродом в среде инертного газа. Эти способы сварки удобны и широко используются в промышленности.
Вот подробное описание этих методов сварки.
Сварка электродом
Сварка электродом также называется дуговой сваркой защищенным металлом или SMAW. Это один из старейших и широко используемых методов сварки из-за его простоты. В отличие от сварки TIG и MIG, при которой используются газовые баллоны, на нее не влияет ветер. Это делает его популярным выбором для сварки на открытом воздухе.
Основы сварки электродом
Сварщики выполняют электродуговую сварку, создавая электрическую дугу между заготовкой и металлическим электродом.
Электрический ток, проходящий через электрод, расплавляет его, так что на заготовке образуется сварочная ванна. Электрод имеет плавящееся флюсовое покрытие, защищающее сварочную ванну от коррозии и загрязнения из окружающей среды. Это похоже на то, как защитный газ защищает сварной шов при сварке TIG и MIG.
Флюс плавится, образуя слой шлака поверх сварного шва. Этот защитный слой следует снять после остывания сварного шва.
Преимущества сварки электродом
Ниже перечислены основные преимущества сварки электродом.
- Этот метод сварки является портативным. Сварку стержнем можно выполнять на относительно толстых металлических участках. Оборудование не особенно тяжелое; следовательно, его можно легко транспортировать в разные места. Нет необходимости в механизме подачи проволоки или любом другом дополнительном оборудовании, таком как газовый баллон.
- Сварка электродом является одним из наиболее подходящих вариантов для сварки на открытом воздухе.
Сварка газом невозможна на открытом воздухе, особенно при сильном ветре. - Несмотря на то, что научиться этому легче, чем сварке TIG, освоение сварки электродами требует определенного уровня практики.
- Сварку электродом можно выполнять, даже если поверхность не идеально чистая. Это можно сделать на металлических поверхностях, имеющих ржавчину или прокатную окалину.
Недостатки
- Сварка электродом
- требует более высокого уровня навыков по сравнению со сваркой MIG
- При сварке электродом образуется много шлака и брызг, что может затруднить процесс.
- Возможно снижение эффективности из-за необходимости очистки от шлака.
- Сварной шов не такой надежный и качественный, как сварка TIG.
, поскольку электрод должен находиться на определенном расстоянии от детали во время ее плавления.
Оборудование для обеспечения безопасности
Перед сваркой помните, что самое главное — это ваша личная безопасность.
Этому следует отдать более высокий приоритет, чем чему-либо другому.
Для любого сварочного оборудования, которое вы развернули, вы всегда должны обращаться к руководству пользователя перед его использованием. Полностью соблюдайте инструкции по технике безопасности, предоставленные производителем оборудования.
Вы должны иметь под рукой подходящее защитное оборудование для защиты от ультрафиолетовых лучей, тепла и искр, образующихся при дуговом разряде. Обязательно защитите свое тело одеждой с длинными рукавами из огнестойкого материала. Наденьте защитные очки и шлем для защиты глаз и головы.
При сварке электродами флюс выделяет тяжелые пары. Следовательно, в любом месте, где вы выполняете сварочные работы, должна быть обеспечена достаточная вентиляция. Если вы выполняете сварку на открытом воздухе, вам не нужно слишком беспокоиться о вентиляции.
Но в закрытых помещениях надлежащая вентиляция является важной мерой безопасности. Вы должны развернуть вытяжку, чтобы она вытягивала пары из окружающей среды.
Сварочное оборудование
Если вы новичок, вы можете использовать универсальный сварочный аппарат. Это позволит вам попрактиковаться в различных методах сварки, таких как дуговая сварка, TIG и MIG. Вы также можете купить специальный сварочный аппарат, который будет намного экономичнее.
Зажим заземления
Заземляющий зажим также доступен со сварочным аппаратом. Вы должны подключить зажим заземления к сварочному аппарату и зажать его на свариваемом металлическом участке.
Удаление шлака
Сварка электродами покроет заготовку шлаком, который необходимо удалить, когда свариваемая часть достаточно остынет. Вы можете отколоть затвердевший шлак с помощью шлаковой крошки и молотка.
Для получения более качественной поверхности можно очистить сварную часть, где был снят шлак, проволочной щеткой.
Выбор подходящего электрода
На рынке представлено множество электродов для стержневой сварки. Вы должны выбрать наиболее подходящий электрод в соответствии с потребностями вашего проекта.
Некоторые из наиболее часто используемых сварочных электродов включают 7018, 7024, 7014, 6013, 6012, 6011 и 6010.
Если вы свариваете мягкую сталь, вы можете использовать любой стержневой электрод E70 или E60. Модель 6013 — прекрасный вариант для начинающих, хотя модель 7018 чрезвычайно популярна из-за прочности при сварке.
Чтобы понять, какой сварочный электрод вам нужен, вы должны знать, что означают 4 цифры.
Первые 2 цифры указывают наименьшую прочность на растяжение. Например, электрод, который начинается с цифры 60, означает, что его прочность на растяжение составляет 60 000 фунтов на квадратный дюйм. Это число должно соответствовать прочностным характеристикам основного материала.
Цифра 3 rd указывает позиции, для которых можно использовать сварочный электрод. Номер один означает, что электрод можно использовать в любом положении. Цифра 2 означает, что электрод следует использовать только в горизонтальном положении.
Цифра 4 th указывает ток, который можно использовать для электрода, а также покрытие электрода.
Вот расшифровка цифр. За цифрами следует тип покрытия. В скобках указан вид сварочного тока.
0 – целлюлоза натрия (дцеп)
1 – целлюлоза калия (дцен, дцеп, ац)
2 – двуокись титана натрия (дцен, ац)
3 – двуокись титана калия (дцен, ац)
4 – порошок железа титания (dcen, dcep, ac)
5 – натрий низководородный (dcep)
6 – калий маловодородный (dcep, ac)
7 – порошок железа оксид железа (dcep, ac)
8 – порошок железа низководородный (dcen, dcep, ac)
Устройство для сварки электродом
Настройка сварочного аппарата представляет собой довольно простую задачу, так как само оборудование довольно простое по сравнению с другими типами сварочных аппаратов. Имейте в виду, что на настройки полярности влияет тип электрода, который вы используете для проекта. Всегда дважды проверяйте, задействованы ли DC+/DC-/AC.
Для практики вы можете начать с 6013 электродов, используя дцен на стальной пластине толщиной около 3/16 дюйма.
Нанесение первого сварного шва
После того, как вы настроили сварочный аппарат в соответствии с руководством пользователя, пора начинать сварку. Дважды проверьте, чтобы убедиться, что все настройки верны. Как только это будет сделано, вы можете разместить несколько кусков металлолома толщиной 3/16 дюйма, чтобы создать стыковой сварной шов.
Поскольку сварка стержнем требует определенных навыков, настоятельно рекомендуется сначала попрактиковаться на стальном ломе, а затем перейти к сварочным работам. Продолжайте практиковаться, пока не освоитесь и не почувствуете уверенность в сварке электродом.
Поджигание электрода для создания дуги часто является самой сложной частью процесса. Вы можете освоить этот шаг с большим количеством практики. В остальном процесс сварки достаточно прост.
Сварка МИГ
Сварка МИГ также известна как дуговая сварка металлическим газом или GMAW. Сам МиГ расшифровывается как металлический инертный газ.
Сварка MIG очень популярна, потому что это самая простая процедура сварки для начинающих.
Он хорошо подходит для сварки автозапчастей и ремонта дома. Сварка MIG часто используется для соединения низколегированных сталей.
При сварке MIG дуга создается между проволочным электродом и металлической заготовкой. Это постепенно расплавляет проволочный электрод, который используется для создания сварного соединения.
Вы можете легко и точно подавать проволочный электрод с помощью электродного пистолета, который соединен со сварочным аппаратом MIG. Кроме того, горелка MIG подает контролируемое количество защитного газа для защиты сварочной ванны от загрязнения.
Преимущества сварки MIG
Производительность
Одним из самых больших преимуществ сварки MIG, помимо простоты использования, является высокая производительность и низкие затраты на очистку. Вы экономите много времени, так как вам не нужно заменять электроды или удалять шлак. Таким образом, сварка MIG имеет значительно более высокую производительность, чем сварка электродом.
Низкая стоимость
Вы можете приобрести надежный сварочный аппарат MIG менее чем за 500 долларов.
Хорошим выбором является сварочный аппарат Hobart 500559 MIG. Затем вы должны потратить небольшую сумму на газ и проволочный электрод, чтобы начать сварку MIG. Благодаря упомянутой выше повышенной производительности затраты на сварку будут дополнительно снижены. Это идеально подходит для малого бизнеса.
Простота в освоении и установке
Любой человек может сразу научиться сварке с помощью этой техники. В результате сварка MIG является лучшим выбором для любителей и домашних сварщиков. Вы можете настроить сварочный аппарат MIG за несколько минут и приступить к работе.
High Quality
В методе сварки MIG используется защитный газ для защиты сварочной ванны от загрязнения окружающей средой. Конечным результатом является надежный и чистый сварной шов. Вам не нужно откалывать затвердевший шлак. Сварка также очень точная, так как вы можете использовать обе руки для управления сварочной горелкой MIG. Вы также можете изменить скорость подачи, регулируя напряжение, что делает этот процесс очень универсальным и гибким.
Проволока для сварки MIG
Проволока для сварки MIG должна правильно вставляться в сварочный аппарат, чтобы аппарат мог подавать ее через сварочный пистолет в соединение.
Размеры проволоки
Ваш сварочный аппарат может иметь рулон порошковой проволоки. Для сварки MIG вам понадобится более толстая проволока для соединения более толстых металлических секций.
Для наилучшего качества сварки следует использовать самую тонкую проволоку. Вот несколько рекомендаций по выбору сварочной проволоки.
Проволока диаметром 0,23 дюйма подходит только для небольших сварочных аппаратов MIG и сварки тонких металлических листов калибром от 16 до 24 калибра.
Проволока 0,3 дюйма – сварочные аппараты MIG часто поставляются с проволокой такой толщины. Эта проволока подходит для сварки листов толщиной до 1/8 дюйма.
Проволока 0,35 дюйма — этот провод подходит для начинающих. Он подходит для сварки металлических профилей толщиной до ¼ дюйма.
0,45-дюймовая проволока — это часто лучший выбор для промышленной сварки, поскольку проволоки такой толщины достаточно для металлических профилей толщиной более ¼ дюйма.
Сварочный газ
Для MIG требуется защитный газ для защиты расплавленного сварного шва от коррозии, пока он горячий. Вот краткое руководство о важных характеристиках защитных газов и о том, как их выбирать для своих проектов.
Пористость
Пористость просто относится к отверстиям, которые образуются в сварном шве. Вы хотели бы избежать этого дефекта, так как отверстия ослабляют сварной шов, делая его ненадежным.
Довольно часто именно газы в атмосфере приводят к пористости. Поэтому защитный газ используется для защиты сварного шва от неблагоприятного воздействия атмосферы. Если защитный газ не используется, то сварной шов будет реагировать с азотом и кислородом из атмосферы, что сделает его пористым.
Если вы используете сварочную проволоку с флюсовой сердцевиной, вам не о чем беспокоиться, так как сердцевина выделяет защитные газы, защищающие сварочную ванну.
Лучше всего обеспечить оптимальный поток защитного газа из баллона, чтобы обеспечить прочный и надежный сварной шов без пористости.
Выпуск слишком большого количества газа не является хорошей идеей, так как это может снизить температуру расплавленного сварного шва. Вы должны найти баланс между достаточным потоком газа и высокой температурой.
Хороший способ обеспечить это — держать руку на расстоянии 3 дюймов от наконечника сопла. Увеличьте подачу газа. Идеальный поток газа – это когда вы только начинаете ощущать поток газа на руке.
Типы защитных газов
Ниже приведены наиболее часто используемые смеси защитных газов.
Чистый аргон
Не используйте чистый аргон для сварки стали. Этот газ подходит для цветных металлов, например, алюминия. Аргон характеризуется низким значением теплопроводности. Это приведет к более узкой бусине. Хотя вы обнаружите хорошее проплавление в середине сварного шва, его может быть недостаточно в других областях сварного шва. Следовательно, он не эффективен для стали.
Углекислый газ
Углекислый газ является прекрасным выбором, поскольку он намного дешевле аргона.
Таким образом, сварщики MIG предпочитают его.
Однако у двуокиси углерода есть одна серьезная проблема. Образующаяся дуга может быть довольно широкой и менее стабильной. Это приведет к большому количеству брызг.
Смесь аргона
Подходящая смесь двуокиси углерода и аргона позволяет получить сварной шов высочайшего качества. Свойства дуги находятся где-то между чистым углекислым газом и чистым аргоном. Дуга имеет правильную ширину, хорошее проплавление и минимальное разбрызгивание.
Методы сварки MIG
Ниже приведены наиболее распространенные движения, используемые для сварки MIG.
Переднее/проталкивание
Проталкивание сварного шва в переднем положении является наиболее распространенным методом сварки MIG. Чтобы достичь оптимального положения для сварки MIG, вы должны расположить сварочную горелку под углом 10 градусов. Электрод должен быть обращен в том направлении, в котором вы собираетесь сваривать. Вы можете дополнительно уменьшить угол, чтобы изменить форму сварного шва.
После того, как сварочная горелка окажется в правильном положении, нажмите на спусковой крючок и медленно перемещайте горелку MIG. Сдвиньте сопло вперед в направлении сварки.
Наотмашь/Вытягивание
В этом положении вы перемещаете сварочный пистолет к себе, используя положение наотмашь. Используйте тот же угол, который описан выше. Этот метод обеспечивает более высокое проникновение, чем когда вы проталкиваете электрод.
Сварка ВИГ
ВИГ сварка вольфрамовым электродом в среде инертного газа. В этом процессе сварки вы будете использовать вольфрамовый электрод для создания дуги, которая нагревает металл до точки плавления. Защитный газ направляется в сварочную ванну, чтобы защитить ее от атмосферы. Сварка TIG известна тем, что обеспечивает высочайшее качество сварных швов.
Поскольку сварка ВИГ требует, чтобы оператор держал горелку ВИГ в одной руке, а присадочный материал подавал другой рукой, это наиболее сложный для освоения процесс сварки, поскольку требуется высокая ловкость рук и одновременное использование обеих рук.
Сварка TIG выполняется с помощью вольфрамовых электродов, которые являются неплавящимися и очень стабильными. Может потребоваться наполнительный материал, который подается вручную. Защитный газ защищает как сварочную ванну, так и электрод от коррозии. Сварка TIG обеспечивает точные сварные швы и может использоваться для самого широкого спектра металлов.
TIG — очень универсальный метод сварки, поскольку он подходит для широкого спектра металлов, таких как нержавеющая сталь, сталь, никелевые сплавы, алюминий, хромомолибден, медь, магний, бронза, латунь и золото.
Так как он не зависит от флюсового материала, отсутствует опасность коррозии из-за захвата флюса. Шлак не образуется. Это исключает послесварочную очистку. Кроме того, в этом процессе не образуются искры или опасные пары, что делает его более безопасной альтернативой сварке MIG и дуговой сварке.
Поскольку при сварке ВИГ получаются чистые и высококачественные сварные швы, она больше всего подходит для применений, где важен внешний вид.
Разбрызгивания не происходит, так как требуется относительно небольшое количество наполнителя.
Благодаря желаемым термическим свойствам вольфрама можно поддерживать дугу, температура которой может достигать 11 000 градусов по Фаренгейту. Отличная теплопроводность и высокая температура плавления предотвращают плавление вольфрама. Вольфрам также имеет гораздо более высокую прочность на растяжение по сравнению со сталью.
Техника сварки ВИГ
Сварка ВИГ осуществляется в 2-х режимах: автоматическом и полуавтоматическом. В полуавтоматическом режиме оператор сварки настраивает расход газа и параметры тока. Затем оператор управляет присадочным стержнем и вольфрамовым электродом.
В автоматическом режиме оператор настраивает расход газа, длину дуги, положение присадочного стержня и скорость перемещения. Затем они наблюдают за ходом операции и вмешиваются только в случае необходимости.
Сварка TIG может выполняться как с источниками переменного, так и постоянного тока с током в диапазоне от 15 до 350 ампер.
Как выполнять сварку ВИГ
Для выполнения сварки ВИГ оператор должен сначала включить подачу газа из баллона. Этот поток газа можно регулировать с помощью клапана, расположенного на горелке TIG. Горелку следует держать над зоной сварки, не касаясь ее. Оператор должен нажать на педаль, чтобы между вольфрамовым электродом и заготовкой возникла дуга. Это расплавляет присадочный материал, который затем создает сварочную ванну на заготовке. Сварное соединение образуется, когда сварочная ванна затвердевает после охлаждения.
Однако, несмотря на все преимущества и высокое качество сварных швов, сварка ВИГ является гораздо более медленным процессом, чем сварка электродом и сварка МИГ. Поэтому он используется там, где высокое качество сварных швов имеет первостепенное значение, несмотря на низкую скорость этого процесса.
Оборудование для сварки TIG
Оборудование для сварки TIG часто дороже, чем сварка электродом и сварка MIG. Вы можете приобрести Everlast PowerTIG менее чем за 1000 долларов.
Резак
Доступны горелки различных размеров с разной мощностью тока. В корпусе горелки находятся электрод и газовые сопла.
Система водяного охлаждения
Сильные токи могут привести к повышению температуры. Система водяного охлаждения предотвращает перегрев горелки. Эта система охлаждения намного эффективнее воздушного охлаждения, но требует дополнительного обслуживания.
Подавление постоянного тока
Образование оксидов на поверхности является причиной для беспокойства при сварке TIG магниевых и алюминиевых сплавов. При сварке алюминия дуга возникает между разнородными металлами (вольфрамом и алюминием), что означает, что переменный ток может быть преобразован в постоянный. Подавитель постоянного тока предотвращает это нежелательное преобразование.
Вольфрамовый электрод
Вольфрам имеет очень высокую температуру плавления, около 3000 градусов Цельсия, что делает его очень подходящим для электродов TIG.
Он также обладает большой электропроводностью и теплопроводностью. Для увеличения срока службы электрода и повышения стабильности дуги от 1 до 2 процентов циркония и тория смешивают с вольфрамом. На диаметр электрода также влияет полярность тока.
Газовые сопла
Эти сопла изготовлены из термостойкого керамического материала, устойчивого к высоким температурам сварки. Доступны различные формы сопла для всех видов сварочных работ.
Газовая линза
Эта функция минимизирует турбулентность газового потока. Турбулентный поток газа может не дать наилучших результатов. Следовательно, газовая линза используется для плавного потока газа, который защищает сварочную ванну.
Запуск с нуля по сравнению с запуском с высокой частоты
Функция «запуск с высокой частоты» доступна на более продвинутых аппаратах для сварки TIG. Благодаря этой функции нет необходимости ударять по электроду заготовкой, чтобы создать дугу. Высокочастотный пуск позволяет создать сварочную дугу, даже когда электрод находится на расстоянии одного дюйма от заготовки.
Это значительно упрощает сварку, потому что удар электродом для создания дуги довольно сложен.
После возникновения дуги ток и напряжение возвращаются к нормальным рабочим параметрам. Эта автоматическая регулировка напряжения и тока предотвращает перегорание вольфрамового электрода.
Советы по сварке вольфрамовым электродом в среде инертного газа
Начинающие сварщики должны начать с практики на металлоломе, так как сварка вольфрамовым электродом в инертном газе выполняет множество функций, таких как подача присадочного металла, правильное удерживание горелки и управление педалью.
Фонарик следует держать под углом около 75 градусов. Убедитесь, что вы поддерживаете расстояние от ¼ дюйма до 1/8 дюйма между электродом и заготовкой.
Теперь, когда вы знакомы со сваркой, почему бы не начать эту увлекательную и полезную работу? Это хорошо оплачиваемая техническая профессия, не требующая высшего образования. Кроме того, перспективы радужны, поскольку спрос на сварщиков в будущем будет расти.
Общие сведения о стационарных автоматических сварочных горелках
Обновлено: Опубликовано:
Стационарная автоматизированная сварка обычно используется для сварки труб, конструкционных балок, резервуаров и сосудов в условиях цеха до их перемещения на рабочую площадку, где они будут введены в эксплуатацию.
Когда дело доходит до автоматизации процесса сварки, многие компании выбирают роботизированные сварочные системы из-за их гибкости и способности достигать и сваривать несколько соединений. Эти системы обеспечивают преимущества скорости и точности и могут быть перепрограммированы для управления новыми проектами.
Но эти роботизированные системы подходят не для всех задач. В таких отраслях, как нефть и газ, производство железнодорожных вагонов, производство металлоконструкций и судостроение, конфигурации соединений часто менее сложны и состоят из одной свариваемой детали, а не из полных узлов.
В этом случае обычно предпочтительнее стационарная автоматическая сварка.
О стационарной автоматизированной сварке
Стационарная автоматическая сварка, иногда называемая жесткой автоматизированной сваркой, обычно используется для сварки труб, конструкционных балок, резервуаров и сосудов в условиях цеха до их перемещения на стройплощадку, где они будут вводиться в эксплуатацию. . Его также можно использовать для сварки стальных листов в промышленности общего назначения или при производстве водонагревателей и баллонов с пропаном.
Общие факторы для подходящих применений
Одним из общих факторов в этих применениях является потребность в продольных или кольцевых (внутреннем или внешнем диаметре) сварных швах, которые требуют повторяемости, а не универсальности. Другие факторы, которые делают приложения пригодными для стационарной автоматической сварки, включают:
1. Большой объем аналогичных деталей с небольшим разнообразием
2. Большие детали с очень длинными сварными швами или несколькими одинаковыми сварными швами
3.
Крупные детали, которые трудно сварить вручную
В некоторых случаях стационарная автоматизированная сварка может помочь компаниям достичь высоких производственных целей при относительно низких затратах. И одному оператору легко контролировать и загружать детали, что делает его желательным с точки зрения рабочей силы, особенно с учетом нехватки квалифицированных сварщиков, с которой сталкивается отрасль.
Настройки
Стационарную автоматическую сварочную ячейку можно настроить двумя способами. Первый вариант требует инструментов, которые удерживают деталь на месте, в то время как стационарная автоматическая горелка перемещается по сварному шву с помощью механизированного сварочного аппарата или гусеницы и каретки, удерживающей горелку на месте. Этот вариант подходит, например, для длинной конструкционной балки.
Во втором сценарии сварочная горелка может быть закреплена в одном месте с помощью оснастки, в то время как деталь, такая как труба, вращается на токарном станке или периферийном приспособлении в процессе сварки.
На современном рынке существует оборудование, которое может вращать детали в широком диапазоне диаметров и веса.
Инструменты для стационарной автоматической сварки обеспечивают минимальную гибкость и могут быть дорогими при настройке новых деталей. Это особенно верно по сравнению с роботизированной системой сварки, которую можно перепрограммировать для поворота и сварки в разных положениях по осям X, Y и Z.
Инвестируя в инструменты для стационарной автоматической сварки, компаниям важно заранее определить, каковы будут их долгосрочные области применения. Будут ли они продолжать сваривать прямые или круглые детали в обозримом будущем?
Как избежать ловушек в процессе
На рынке обычно доступны грифы разной длины, примерно от 4 до 12 дюймов, с прямым грифом или изгибами под углом 22, 45 и 60 градусов.
Одной из очень важных частей стационарной автоматизированной сварочной системы является сварочная горелка. Компании нередко применяют подход «сделай сам» (DIY) к этой части оборудования.
А именно, установка полуавтоматического пистолета на место с помощью различных компонентов, чтобы имитировать работу стационарного автоматического пистолета. Иногда это делается из-за удобства, из-за того, что в магазине много полуавтоматического оружия, или из-за предполагаемой экономии средств.
К сожалению, самостоятельная сборка пистолета для этого процесса может занимать много времени на настройку и обслуживание, что отрицательно сказывается на производительности. Он также не оптимизирован для стационарной автоматической сварки. Качество может пострадать из-за сварки вне шва или других несоответствий, что приведет к доработке, что еще больше снижает производительность и увеличивает затраты. Кроме того, если требуются запасные части, сборка может отличаться, поскольку она не предназначена для этого процесса. Опять же, это может привести к проблемам с качеством.
Вместо этого важно инвестировать в фиксированный автоматический пистолет, предназначенный для этого процесса.
Эти пистолеты имеют унифицированные компоненты, которые могут быть получены от производителей, что обеспечивает повторяемость сварных швов. А производители оружия могут предоставить сервис и техническую поддержку.
Рассмотрение вариантов
Пистолеты должны быть указаны или адаптированы для применения в соответствии с доступным пространством, принимая во внимание расстояние между пистолетом и деталью, а также расстояние до механизма подачи проволоки. Эти факторы влияют на длину грифа, изгиб или угол, а также на выбор кабеля.
Шейки
Для стационарной автоматической сварки с более высокой силой тока, требующей более длительной сварки более толстых материалов, хорошим выбором может быть пистолет с водяным охлаждением.
Шейки обычно доступны на рынке разной длины, примерно от 4 до 12 дюймов. Доступен либо с прямой шейкой, либо с изгибами на 22, 45 и 60 градусов. Компаниям необходимо определить расстояние, необходимое для выполнения сварного шва, а также необходимый угол для завершения качественного сварного шва.
Длина кабеля
Длина кабеля варьируется от 3 футов до 25 футов. Более длинные кабели идеально подходят для доступа к механизму подачи проволоки, расположенному дальше от детали, в том числе на стреле. В других случаях компания может установить питатель непосредственно на оснастку или рядом с ней. В этом случае для работы с воздушным охлаждением можно использовать бескабельный пистолет. Эти горелки подключаются непосредственно к механизму подачи проволоки через разъем питания и не требуют кабеля. Сила тока и рабочий цикл также должны учитываться при выборе стационарной автоматической горелки, и оба они зависят от толщины свариваемого материала и требуемого времени горения дуги.
Стационарные автоматические пистолеты с воздушным охлаждением, как правило, доступны в моделях с током от 300 до 500 ампер, с рабочим циклом 60 % или 100 %. Рабочий цикл определяется количеством времени в течение 10-минутного цикла, в течение которого горелка может выполнять сварку без перегрева.
Шейки этих ружей особенно прочны, поскольку в них меньше внутренних каналов, чем в ружьях с водяным охлаждением, и для их охлаждения используется окружающий воздух. Они также более устойчивы к изгибу, а запасные части дешевле.
Для стационарной автоматической сварки с более высокой силой тока, требующей более длительных периодов сварки более толстых материалов, лучшим выбором может быть пистолет с водяным охлаждением. Эти модели обычно доступны с силой тока от 450 до 600 ампер и предлагают 100% рабочий цикл.
Гибридные пистолеты с водяным охлаждением — еще один вариант. Эти стационарные автоматические пистолеты имеют прочную шейку, похожую на модель с воздушным охлаждением, с внешними водяными каналами. Эти каналы облегчают обслуживание пистолетов по сравнению с пистолетами с водяным охлаждением.
Дополнительные соображения
Наряду с выбором подходящих компонентов для стационарного автоматического пистолета важно также выбрать качественные расходные материалы — сопла, контактные наконечники и газовые диффузоры.
Следует дать ему просто «отдохнуть» и остыть;
В этом случае риск пропустить какой-либо элемент будет сведён к минимуму.