Ресанта 220 пн схема: Схема инвертора РЕСАНТА САИ-220ПН — Схемы инверторов MMA — КАТАЛОГ СХЕМ СВАРОЧНОГО ОБОРУДОВАНИЯ
Содержание
Сварочный аппарат Ресанта САИ-220: характеристики, схема, отзывы
Главная / Аппараты
Назад
Время на чтение: 3 мин
0
905
Тенденция возрастания популярности доступных аппаратов для инверторной сварки проявляет себя на протяжении 10 лет. Основные покупатели: начинающие мастера, дачники, студенты-сварщики.
Не более 200 долларов готовы заплатить мастера за свой аппарат для сварки. Напрашивается вывод о том, что бюджетные инверторы быстро и прочно стали популярными в отрасли продаж.
Особенно это отображается в сверках магазинов, сконцентрированных на этой целевой аудитории. Изготовители обещают нам достаточно хороший уровень показателей бюджетного инвертора.
Латвийский бренд «Ресанта» — лидер в продажах инверторов, что прекрасно проявляют себя в быту. Количество вариаций, надёжная сборка, доступность этих аппаратов не оставляют сварщиков равнодушными.
В этой статье сосредоточены свойства и возможности всех моделей этого девайса для сварочных работ.
- СВАРОЧНЫЙ АППАРАТ РЕСАНТА САИ-220 Характеристики модели
Особенности сварочного аппарата Ресанта САИ-220
Инверторный агрегат имеет относительно небольшие габариты, что обеспечивает простоту его использования. Благодаря наличию специальной ручки обеспечивается простота переноски оборудования. Устройство продается в кейсе, что обеспечивает простоту его перевозки и хранения.
Установка характеризуется наличием металлического корпуса, с помощью которого обеспечивается защита механизма от разнообразных повреждений механического характера. Корпус имеет красковое покрытие, что ограничивает возможность коррозии и негативных воздействий окружающей среды, а также увеличивает срок эксплуатации устройства.
Сварочный аппарат САИ-220ПН
Если Вы можете назвать себя энтузиастом дачного дела, Ресанта САИ -220ПН – то, что может Вас заинтересовать.
Вы непременно увидите функциональность, когда во время работы за городом случится перебой в работе электросети или упадёт напряжение (это достаточно актуальные проблемы для дачных кооперативов) – этот инвертор может с лёгкостью справится с этими неприятностями.
Вы забудете о том, что такое стабилизатор напряжения, и просто будете заниматься необходимым делом, не переживая за целесность устройства, Вашу безопасность.
Ваши швы будут хорошего качества, для этого понадобится всего лишь розетка 220В и данное сварочное устройство.
Девайс с несложной в использовании цифровой панелью, которая остаётся читабельной даже при ярких солнечных лучах. Не страшно, если Ваше зрение меньше показателя в 100%, ведь все надписи выразительные, достаточно резкие.
С помощью общих знаний, интуиции, Вы сможете разобраться с устройством достаточно быстро. Но, не забываем об инструкции по эксплуатации — это надежный помощник под рукой.
Если не знаете, что подарить своему отцу или деду – это то, что Вы искали.
Прочь этот старые громоздкие агрегаты с их дачных участков, двигайтесь в ногу со временем, не забывая о родных.
Устройство сварочного аппарата Ресанта САИ-220
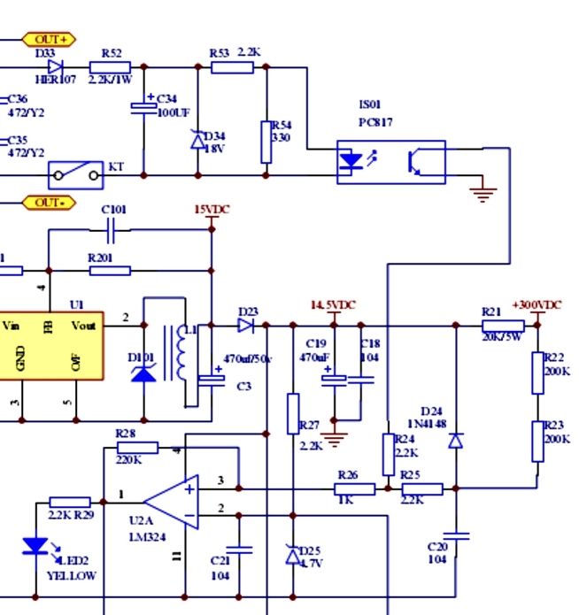
На рисунке представлена схема устройства, что позволяет определить его принцип работы.
Схема показывает, что оборудование имеет сразу два вентилятора, что обеспечивает его полноценное охлаждение в процессе работы. Электронные схемы и плата GP164 характеризуются высокой стойкостью к перегреву, что гарантирует длительную работу устройства. Полуавтомат имеет термодатчик, который отключает его при перегреве. Установка не включается до полного остывания.
На панели устройства располагается регулятор тока, индикаторы сети и перегрева, что позволяет контролировать его работоспособность. Сзади устройства на панели расположена кнопка включения и отключения.
Технические характеристики
Установка выполнена по инверторному типу. Для того чтобы обеспечить работу оборудования нужна электрическая сеть, к которой оно подключается.
Напряжение сети должно составлять не менее 220 Вт. Установка потребляет мощность 6,6 киловатт.
С применением устройства проводится ручная дуговая сварка. Напряжение холостого хорда составляет 80 В. На выходе оборудования осуществляется формирование постоянного тока, что позволяет выполнять электродуговую сварку. Для этого плавятся покрытые электроды.
Устройство имеет класс защиты IP21, что обеспечивает безопасность работы с ним. Масса оборудования составляет 4,9 килограмм. При пиковой нагрузке установка употребляет ток, силой в 30 ампер.
Оборудование имеет отменные технические характеристики, что позволяет его полноценно использовать для сваривания различных металлов.
Модификации САИ-220
Сварочный аппарат Ресанта САИ-220
Ресанта САИ 220 (Ресанта 220А) — предпоследняя модель в линейке бюджетных инверторов САИ. Дороже нее разве что САИ-250 и модификация САИ-250ПРОФ. Аппарат Ресанта САИ 220 предназначен для бытового применения и сварки с применением штучных покрытых электродов.
Не стоит воспринимать этот инвертор как аппарат для профессиональной сварки. Он предназначен для учебы или простенького ремонта. Но никак не для работы на производстве или в крупной ремонтной мастерской. Для таких целей обычно используют дорогие мощные инверторы вроде LINCOLN ELECTRIC Invertec V350 PRO ценой в 10 тысяч $.
Вернемся к характеристикам. Максимальная заявленная сила тока — 220 Ампер. И вообще, названия инверторов в линейке САИ содержат эту характеристику прямо в названии. Отсюда и «САИ 220», что означает «220 Ампер». Аппарату достаточно 220В (+/- 20В) для работы. Включите инвертор в розетку и можете приступать к сварке.
САИ 220 очень компактный и легкий. Его можно повесить на плечо с помощью ремня и переносить без особых проблем. Это действительно важно, если у вас большой усадебный участок или приходится ездить на дальние расстояния.
Преимущества и недостатки
Установка САИПА стоит приобретать для домашнего использования, так как он характеризуется наличием большого количества преимуществ:
- Благодаря наличию функции Горячий старт обеспечивается автоматическая подача на сварочную дугу тока повышенной силы, что ускоряет процесс ее зажигания.

- Устройство характеризуется наличием функции автоматического отключения при перегреве, что обеспечивает длительность его эксплуатации.
- Установка имеет функцию Антизалипание, благодаря которой ток сварки на автомате отключается в период приваривания кончика электродов к металлу.
- Функцией Форсирование дуги в автоматическом режиме увеличивается сила тока сварки при уменьшении дуги, поэтому электроды не залипают.
Благодаря наличию всех вышеперечисленных функций устраняется возможность неисправностей инвертора и обеспечивается его длительный срок эксплуатации.
Несмотря на наличие большого количества преимуществ, установка имеет определенные недостатки. Отзывы владельцев устройства говорят о наличии большого процента брака. Именно поэтому при покупке устройства рекомендовано проводить проверку его работоспособности. Если проводится работа с металлом, толщиной более 10 миллиметров, то эффективность устройства снижается.
Преимущества
- Высокое качество сварных швов.
Это достигается за счёт лёгкого поджига электрической дуги с её устойчивым горением. При этом отмечается малое разбрызгивание сварного металла; - Одно из главных преимуществ – качественный шов даже при низком напряжении сети, что сильно упрощает работы даже загородом;
- Металлический корпус является надежной защитой от внешних воздействий;
- Низкое энергопотребление позволяет пользоваться любой электросетью даже при напряжении 140В. Кроме того, такой аппарат создаёт минимальное количество электромагнитных помех в такую сеть;
- Охлаждение сварки за счет вертикальной установки платы и оптимального расположения кулеров, что является уникальным технологическим решением;
- Функция горячего старта («HOT START») упрощает начало работы, а анти-залипание («ANTI STICK») автоматически снизит сварочный ток при «залипании» электрода;
- Малые габариты являются существенным преимуществом и значительно упрощают сварочные работы, а ремень позволяет перемещаться с аппаратом по всей территории;
- На передней панели имеется лампочка-индикатор для защиты от внезапного перегрева;
- Класс защиты IP21 означает защиту от попадания прямых капель и внешнего воздействия;
- Аппарат имеет плавную регулировку силы тока, понятную даже новичку;
- Автоматическая защита от перегрева;
- Самый высокий ПВ (время непрерывной работы) на рынке России;
- Высокая электробезопасность, обеспечиваемая большим количеством схем защиты (от электрического перенапряжения, перегрузки или перегрева и т.
п.
Простая сварка
- Функция ANTI STICK не дает электроду прилипать к металлу при первом касании.
- За счет функции HOT START дуга зажигается быстро и остается стабильной во время работы.
Световая индикация
- Горит зеленый светодиод – инвертор подключен к сети.
- Желтый светодиод – перегрузка.
Мобильность
- Габариты инвертора 380x325x315 мм. Сам аппарат весит меньше 5 кг.
- Переносите аппарат к месту работы за широкий прочный ремень, который идет в комплекте.
Защита от перегрева и нестабильной сети
- Встроенный вентилятор охлаждает двигатель. Инвертор работает стабильно при высоких нагрузках.
- При коротком замыкании прибор автоматически отключается.
Принцип работы сварочного аппарата Ресанта САИ-220
Установка имеет простой принцип работы, а также характеризуется простотой использования, что предоставляет возможность его использования даже малоопытным мастерам.
Платы устройства располагаются в корпусе из металла, который характеризуется наличием вентотверстий. Сварочным аппаратом осуществляется превращение непостоянного напряжения для получения неизменнного – 400 В. После этого осуществляется модулирование и выпрямление неизменного напряжения. Благодаря широтно-импульсному модулированию предоставляется возможность регулировки тока.
Комплектация
- Инверторный сварочный аппарат – 1 шт;
- электрододержатель в сборе – 1 шт;
- клемма заземления в сборе – 1 шт;
- руководство по эксплуатации – 1 шт.
Видео РЕСАНТА САИ 220
Источники
- https://msk.sterbrust.com/catalog/svarochnye-invertory-resanta/svarochnyy-apparat-invertornyy-sai-220-resanta/
- https://www.vseinstrumenti.ru/instrument/svarochnoe-oborudovanie/mma/svarochnyj-apparat-invertor/resanta/sai-220/
- https://OTZIV-OTZIV.ru/katalog/svarochnye-apparaty/svarochnye-apparaty-resanta/otzyvy-resanta-sai-220-11616457.
html - https://www.220-volt.ru/catalog-65927/
- https://msk.saturn.net/catalog/Instrumenti-i-oborudovanie/Svarochnoe-oborudovanie/Invertor-svarochniy-Resanta-SAI-220-10-220A-140-260V-2-5-mm/
- https://resanta24.ru/products/svarochnyj-apparat-invertornyj-sai-220k-kompakt
- https://www.e-katalog.ru/RESANTA-SAI-220-65-3.htm
Рекомендации по работе с аппаратом
Устройство применяется для эффективного выполнения сварки из углеродистых сплавов, а также нержавейки. При возникновении необходимости в сваривании небольших деталей предоставляется возможность подключения устройства к бытовой розетке.
Во время работы с аппаратом не рекомендовано закрывать вентиляционные отверстия, так как это приведет к его перегреву.
Для обеспечения полноценной работы устройства лучше всего правильно подготовить его к сварке. Перед включением агрегата нужно определить, что переключатель сеть находится в режиме отключения. Заземленные провода и электродержатель присоединяются к силовым разъемам.
На следующем этапе инвертор подключается к электросети.
Изначально выставляется самый маленький ток сварки. Для запуска агрегата нужно нажать на тубмлер Сеть. После этого проводится регулировка тока. После проведения сварочных работ проводится уменьшение тока до минимума. Выключателем отключается устройство, а после этого проводится отсоединение сварочных кабелей и провода от электросети.
Стоит ли покупать?
Аппарат Ресанта САИ 220 и его модификации — это добротный инвертор по средней цене. У него скромные характеристики, но их достаточно для учебы или сварки забора на даче. Конечно, китайские производители готовы предложить с десяток инверторов по той же цене, но с большим функционалом. И вопрос «Китайский noname аппарат или инвертор Ресанта?» не дает покоя многим сварщикам.
На самом деле, продукция бренда «Ресанта» — это все те же китайские инверторы, только с логотипом на русском языке и с большим количеством дилеров по всей России. Это и есть главное отличие.
Покупая бюджетный китайский сварочник от неизвестного производителя, вы получаете хорошие характеристики и больший функционал. Это все, больше ничего. А приобретая продукцию от крупных брендов вроде «Ресанты» вы всегда немного переплачиваете за бренд, но при этом получаете развитую сеть сервисных центров по всей стране, официальную гарантию и подтверждение, что аппарат не взорвется прямо у вас в руках.
Что лучше? Решать вам. Мы готовы переплатить за сертифицированный аппарат и качественное сервисное обслуживание.
Неисправности аппарата
При неправильном использовании инвертора могут появляться неисправности в виде:
- Перегрева и выхода из строя блока питания. При появлении этой поломки нужно обратиться в сервисный сервис, особенно, если устройство на гарантии.
- Выключения вентилятора. Рекомендовано провести остановку работы устройства, иначе будет наблюдаться перегрев агрегата.
- Длительного мигания всех индикаторов при начальном запуске агрегата.

- Остановки работы оборудования после щелкающего звука. Провести ремонт можно своими руками. Проводится проверка регулированных накладок и всех реле в соответствии со схемой. Если один из концов проводки подгорел, то это может привести к появлению проблемы.
- Пробивания массы при включении. Рекомендовано провести проверку проводки, в которой могут быть повреждения.
- Мигания двух индикаторов, срабатывания реле и включение вентилятора. По истечению одной секунды наблюдается выключение агрегата и повторение процесса. для устранения проблемы проводится проверка сопротивления и выходных транзисторов.
- Чрезмерно слабом материале изготовления вентилятора, в результате которого он разламывается на части.
Устранить большое количество неисправностей инвертора можно своими руками. Но, если нужно заменить запчасти, то при отсутствии соответствующего опыта и знаний, рекомендуется обратиться за помощью к специалисту.
Сварочный аппарат Ресанта САИ-220: характеристики, схема, отзывы
Бренд «Ресанта» имеет прибалтийское происхождение — фирма зарегистрирована в Латвии.
Заводы, что стало уже привычным, находятся в Китае. На Российский рынок поставляются сварочные инверторы нескольких линеек:
Продукция, по отзывам, в общем неплохая, со своими плюсами и минусами. Если вам нужен сварочный аппарат для домашнего применения — «Ресанта» вполне достойный выбор. Как говорят профи: дуга у него не такая тяжелая как у других марок из той же ценовой категории. Вот только с качество нестабильное: у кого-то при постоянной нагрузке (в цехах и на производстве) работает годами, а кто-то каждые две-три недели (тоже на производстве) возит в ремонт. Только производства и сварщики бывают разные. А от тех, кто эксплуатирует сварочные инверторы «Ресанта» в бытовых целях — в частном доме, в сельской местности, в гараже, от тех отзываются о работе агрегатов положительно.
Рабочий режим сварочных аппаратов любой линейки 70% на 30%. Что значит, что при работе на 140 А из 10 минут варить/резать вы можете 7, а 3 придется отдыхать — ждать, пока аппарат остынет. Соотношение не самое плохое и режим в общем, удобный.
Особенности сварочного аппарата Ресанта САИ-220
Инверторный агрегат имеет относительно небольшие габариты, что обеспечивает простоту его использования. Благодаря наличию специальной ручки обеспечивается простота переноски оборудования. Устройство продается в кейсе, что обеспечивает простоту его перевозки и хранения.
Установка характеризуется наличием металлического корпуса, с помощью которого обеспечивается защита механизма от разнообразных повреждений механического характера. Корпус имеет красковое покрытие, что ограничивает возможность коррозии и негативных воздействий окружающей среды, а также увеличивает срок эксплуатации устройства.
Устройство сварочного аппарата Ресанта САИ-220
На рисунке представлена схема устройства, что позволяет определить его принцип работы.
Схема показывает, что оборудование имеет сразу два вентилятора, что обеспечивает его полноценное охлаждение в процессе работы. Электронные схемы и плата GP164 характеризуются высокой стойкостью к перегреву, что гарантирует длительную работу устройства.
Полуавтомат имеет термодатчик, который отключает его при перегреве. Установка не включается до полного остывания.
На панели устройства располагается регулятор тока, индикаторы сети и перегрева, что позволяет контролировать его работоспособность. Сзади устройства на панели расположена кнопка включения и отключения.
Сварочный аппарат инверторный САИ-220К (компакт)
Описание
Особенности и преимущества
- Сварочный аппарат инверторный САИ-220К (компакт) работает от бытовой электросети и не требует особого способа подключения.
- Инверторная система использует сравнительно небольшой трансформатор в комплекте с IGBT-транзисторами и обеспечивает малые размеры и легкий вес аппарата, что позволяет легко переносить его в нужное оператору место. Для этого имеется специальный удобный наплечный ремень.
- Устройство снабжено элементами предупреждения об опасном перегреве, что делает его работу безопасной и надежной.

- Агрегат обладает функциями «антизалипание» (ANTI STICK) и «горячий старт» (HOT START), а продолжительность его включения составляет 70%.
- Качественно изготовленный прочный корпус оберегает составные компоненты сварочного аппарата от повреждений и одновременно обеспечивает надежное охлаждение рабочего трансформатора.
- Возможность преобразования тока высокой частоты (отсюда небольшие параметры трансформатора) и широкий диапазон регулирования мощности сварочного тока являются преимуществами данного аппарата.
- Возможно использование электродов переменного или постоянного тока.
- Аппарат не требует специальной подготовки для подключения и пользования им. Достаточно наличие у пользователя начальных знаний и практики.
Общее описание
Устройство Ресанта САИ-220К представляет собой портативный аппарат инверторного типа для ручной сварки, способный обеспечивать полноценные сварочные работы на бытовом (и не только) уровне.
Агрегат просто подключается к бытовой электросети с напряжением 220+/-10% В и рассчитан на работу сварочными электродами с покрытием и диаметром металлического сердечника до 5 мм включительно.
Сварное соединение металлических элементов довольно распространено как в производстве, так и в бытовых условиях. Сварка превращает разные железные элементы в единую крепкую неразборную конструкцию, прочность которой несравнима ни с чем. Как правило, такой способ соединения используют для получения наиболее надежного стыкования там, где нельзя или не получается использовать резьбовое соединение. Ручная сварка довольно широко распространена как в быту, так и на производстве (любые строительные, монтажные, ремонтные работы и т.д.). И если ранее, для проведения таких работ, требовались громоздкие и тяжелые агрегаты, то с появлением инверторных аппаратов от этих недостатков удалось избавиться.
Описываемый агрегат Ресанта САИ-220К является одним из наиболее удобных и компактных инструментов для выполнения работ подобного рода.
Ему под силу практически любые сварочные операции. Небольшой вес и габариты, удобный и прочный наплечный ремень позволяют сварщику легко перемещать устройство в необходимое для работы место.
В комплекте системы имеются рабочие кабели (силовой с держателем электродов и кабель для заземления). Длина каждого рабочего кабеля САИ-220К составляет 2 метра. Система обладает, так же, питающим кабелем (170 см) со штепсельной вилкой. В случае необходимости можно воспользоваться удлинителем соответствующего сечения.
Специальную сварочную маску и другие средства индивидуальной защиты необходимо приобрести отдельно.
Чтобы облегчить работу сварщика (особенно это касается новичков), конструкторы сварочных аппаратов Ресанта САИ создали в них такую полезную функцию, как «горячий старт» (HOT START). В момент достаточного сближения электрода со свариваемыми элементами, система автоматически создает повышенный импульс рабочего тока, что способствует быстрому образованию электрической дуги.
Процесс сварки, при этом, значительно облегчается.
Функция «антизалипание» (ANTI STICK), так же характерная для всех аппаратов Ресанта САИ, в свою очередь призвана облегчить работу сварщика, нивелируя такое явление, как залипание электрода в период горения дуги. В этой ситуации аппарат автоматически занижает значение тока сварки, способствуя легкому отрыву электрода. Сразу после этого система восстанавливает рабочие параметры.
Главная часть сварочных аппаратов фирмы Ресанта изготовлена на основе высокотехнологичных транзисторов типа IGBT. В результате удалось добиться значительного увеличения срока эксплуатации системы, а так же значительно сократить её габариты и массу. Транзисторная плата характерно расположена в вертикальной плоскости, что предотвращает скопление пыли и, как следствие, лишний перегрев.
Еще одна характерная особенность системы – продолжительность включения (ПВ). Это величина, характеризующая способность аппарата работать непрерывно на протяжении определенного промежутка времени.
В основу был положен 10-ти минутный временной интервал. Для аппарата САИ-220К этот параметр составляет 70% при максимальной нагрузке. Это означает, что сварка может производиться непрерывно на протяжении 7-ми минут из 10-ти и 3 минуты – перерыв на холостом ходу.
Сварочный аппарат данной модели обладает довольно значительным напряжением холостого хода (80 В). Это способствует легкому и быстрому розжигу электрической дуги, что позволяет работать и с цветными металлами.
Создатели сварочного аппарата позаботились и о безопасном его использовании. Главная опасность для аппаратов подобного рода – это перегрев, способный вызвать поломку агрегата и иные нежелательные последствия. Ресанта САИ-220К обладает специальной системой предупреждения, которая включает (до опасного перегрева) аварийную лампочку-индикатор. Загоревшийся индикатор говорит о необходимости приостановить сварочные работы. 5-ти минутного перерыва достаточно для восстановления работоспособности агрегата. При этом нет необходимости отключать его от электропитания.
Устройство и функциональность
Корпус сварочного аппарата Ресанта САИ-220К имеет компактную прямоугольную форму, размерами 305х188х105 мм и выполнен из качественного листового металла с защитным покрытием. Плоское основание корпуса позволяет устойчиво расположить его на любой поверхности, даже с небольшим уклоном. По бокам корпуса имеются специально изготовленные прорези, через которые окружающий воздух может легко циркулировать, охлаждая главный трансформатор. Электробезопасность корпуса удовлетворяет критериям класса IP 21 (защита от попадания внутрь посторонних предметов, но работать следует в достаточно сухой атмосфере).
На задней панели корпуса расположен включатель и питающий кабель, а на передней находится панель управления. Она очень проста, понятна и позволит разобраться в ней даже новичку. Здесь конструкторы поместили поворотный регулятор рабочего тока от 10 до 220 А, индикатор сети и индикатор, предупреждающий о приближении аварийного перегрева.
На этой же панели имеются клеммы для подключения силового кабеля с держателем электродов и кабеля, обеспечивающего замкнутость электрической цепи для процесса сварки. В верхней части корпуса сделаны крепления для наплечного ремня.
Внутри корпуса размещены все составные элементы сварочного аппарата, обеспечивающие его безопасную функциональность в пределах технических возможностей. Главный элемент в этом деле – это преобразующий трансформатор со специальным оснащением, превращающий переменный ток с частотой 50 Гц (электросеть) в постоянный ток, с последующим его обратным превращением в переменный ток, но с гораздо большей частотой (более 20 кГц). Таким образом, удается увеличить силу тока до 220 А при напряжении 80 В. Эти превращения позволяют добиваться значительного качества сварного шва, что особо важно для конечного результата. Трансформатор имеет оребренную поверхность из легкого сплава, способствующую интенсивной теплоотдаче и эффективному охлаждению элемента. Этому способствуют, так же, два встроенных вентилятора.
Надежную работу и безопасность сварочного аппарата Ресанта САИ-220К обеспечивает специальная защитная система. Температурные датчики заранее фиксируют приближение опасного перегрева и предупреждают пользователя включением аварийного индикатора.
Принцип сварки состоит в том, что между соединяемыми кромками и приближенным к ним электродом, при помощи рабочего тока, загорается электрическая дуга, разогревающая их до температуры плавления. Расплавленный электрод прочно сваривает соединяемые кромки, образуя сварочный шов. Функции горячего старта и антизалипания обеспечиваются автоматической регулировкой рабочего тока. Первоначальное сближение электрода с кромками дает повышенный импульс для быстрого загорания дуги. Далее ток резко падает, не позволяя электроду залипнуть. Специальное покрытие электрода состоит из специального флюса и предотвращает прямой контакт расплава с кислородом и примесями азота, содержащимися в окружающем воздухе. Качество сварного шва напрямую влияет на прочность соединения, поэтому его необходимо проверять.
Для этого следует отбить молотком налет шлака и убедиться в равномерности и целостности шва.
Подготовка к работе и меры безопасности
Инверторный сварочный аппарат Ресанта САИ-220К не сложен. Подготовить его к работе и эксплуатировать под силу практически любому взрослому человеку. Изначально следует принять во внимание и обеспечить некоторые моменты безопасности, чтобы не допустить поражения электротоком и других неприятных последствий. Заземление аппарата производится через питающий шнур, поэтому следует убедиться в наличии в розетке соответствующего оснащения. После того, как к требуемым клеммам были подключены рабочие кабели, можно включать в розетку питающий кабель (тумблер «сеть» должен быть выключен, а регулятор рабочего тока находиться в наименьшем положении). Теперь можно включать аппарат и выставлять требуемый рабочий ток. После завершения сварочных работ, отключать устройство следует в обратном порядке.
Если сварочные работы проводятся не на улице, а в помещении, необходимо позаботиться о его хорошем проветривании и отсутствии в нем легковоспламеняющихся материалов и газов.
Приступая к работе, пользователь обязательно должен применять средства защиты (перчатки, головной убор, специальная одежда и специальная маска для защиты глаз и лица). Кроме этого, необходимо строго придерживаться правил пожарной безопасности и требований по безопасной эксплуатации оборудования подобного рода.
Изготовитель сварочного инвертора Ресанта САИ-220К дает гарантию на его безупречную работу на протяжении 24-х месяцев со дня его официальной продажи.
Технические характеристики
Установка выполнена по инверторному типу. Для того чтобы обеспечить работу оборудования нужна электрическая сеть, к которой оно подключается. Напряжение сети должно составлять не менее 220 Вт. Установка потребляет мощность 6,6 киловатт.
С применением устройства проводится ручная дуговая сварка. Напряжение холостого хорда составляет 80 В. На выходе оборудования осуществляется формирование постоянного тока, что позволяет выполнять электродуговую сварку. Для этого плавятся покрытые электроды.
Устройство имеет класс защиты IP21, что обеспечивает безопасность работы с ним. Масса оборудования составляет 4,9 килограмм. При пиковой нагрузке установка употребляет ток, силой в 30 ампер.
Оборудование имеет отменные технические характеристики, что позволяет его полноценно использовать для сваривания различных металлов.
Технические характеристики сварочных инверторов Ресанта САИ и САИ ПН, САИ К
| Модель сварочного инвертора | Максимальный потребляемый ток, А | Напряжение холостого хода, В | Напряжение дуги, В | Максимальный диаметр электрода, мм | Масса, кг | Цена |
| САИ-140 | 20 | 75 | 25 | 3,2 | 4,3 | 110 $ |
| САИ-160 | 22 | 80 | 26 | 4 | 4,5 | 120 $ |
| САИ-190 | 25 | 80 | 27 | 5 | 4,7 | 155$ |
| САИ-220 | 30 | 80 | 28 | 5 | 5 | 180$ |
| САИ-250 | 35 | 80 | 29 | 6 | 5,2 | 220$ |
| САИ-60ПН | 22 | 80 | 26 | 4 | 5,7 | 170$ |
| САИ-220ПН | 25 | 80 | 27 | 5 | 6,4 | 200$ |
| САИ-250ПН | 35 | 80 | 29 | 6 | 7,7 | 250$ |
| САИ-160К | 28,5 | 85 | 4 | 3,4 | 130$ | |
| САИ-190К | 32,5 | 80 | 5 | 4,3 | 155$ | |
| САИ-220К | 36,5 | 80 | 5 | 4,5 | 180$ | |
| САИ-250К | 42,5 | 80 | 6 | 4,6 | 210$ |
Преимущества и недостатки
Установка САИПА стоит приобретать для домашнего использования, так как он характеризуется наличием большого количества преимуществ:
- Благодаря наличию функции Горячий старт обеспечивается автоматическая подача на сварочную дугу тока повышенной силы, что ускоряет процесс ее зажигания.

- Устройство характеризуется наличием функции автоматического отключения при перегреве, что обеспечивает длительность его эксплуатации.
- Установка имеет функцию Антизалипание, благодаря которой ток сварки на автомате отключается в период приваривания кончика электродов к металлу.
- Функцией Форсирование дуги в автоматическом режиме увеличивается сила тока сварки при уменьшении дуги, поэтому электроды не залипают.
Благодаря наличию всех вышеперечисленных функций устраняется возможность неисправностей инвертора и обеспечивается его длительный срок эксплуатации.
Несмотря на наличие большого количества преимуществ, установка имеет определенные недостатки. Отзывы владельцев устройства говорят о наличии большого процента брака. Именно поэтому при покупке устройства рекомендовано проводить проверку его работоспособности. Если проводится работа с металлом, толщиной более 10 миллиметров, то эффективность устройства снижается.
Основные характеристики сварочных аппаратов
Любой сварочный аппарат независимо от его устройства имеет один важный параметр – продолжительностью включения (ПВ) в соответствии с различными значениями сварочного тока.
Производители сварочных аппаратов пользуются разными методиками измерений. Однако, при работе на сварочном аппарате никто не эксплуатирует его в беспрерывном режиме и на полной мощности, сжигая при этом несколько электродов подряд и наши мееджеры смогут помочь в выборе наиболее подходящего варианта.
Следующей не менее важной характеристикой сварочного аппарата можно назвать диапазон изменения тока при сварных работах. Величина этого показателя является косвенным показателем мощности оборудования. Чем шире диапазон, тем электроды большего размера можно устанавливать, а соответственно тем больше будет продолжительность включения сварочного аппарата в случае применения небольших электродов при равной силе тока.
Ток холостого тока – так же важный параметр аппарата для сварки. Его показатели находятся в пределах 60–85 В, и чем выше это значение, тем проще зажечь электрическую дугу.
Принцип работы сварочного аппарата Ресанта САИ-220
Установка имеет простой принцип работы, а также характеризуется простотой использования, что предоставляет возможность его использования даже малоопытным мастерам.
Платы устройства располагаются в корпусе из металла, который характеризуется наличием вентотверстий. Сварочным аппаратом осуществляется превращение непостоянного напряжения для получения неизменнного – 400 В. После этого осуществляется модулирование и выпрямление неизменного напряжения. Благодаря широтно-импульсному модулированию предоставляется возможность регулировки тока.
Эксплуатация сварочных инверторов Ресанта
В инструкции по эксплуатации к этим сварочным аппаратам требования и рекомендации такие:
- Не использовать рядом с агрегатом болгарку, электропилы, шлифовальные и другие инструменты, при работе которыми возникает большое количество пыли.
- Не накрывать корпус во время работы: охлаждение принудительное — кулерами (вентиляторами). Если закрыть приток воздуха, аппарат перегреется и может перегореть.
- Не работать во влажных помещениях или под дождем.
- Если занесли инвертор в теплое помещение с мороза, необходимо выждать не менее двух часов, пока просохнет конденсат.

Порядок включения
Перед включением аппарата проверьте, чтобы переключатель стоял в выключенном положении. Подсоединяете силовой кабель и рабочие, включаете в розетку. Выставьте на регуляторе минимальный сварочный ток, потом нажмите на кнопку «вкл». Выключение проводится так: сначала выкручиваете на минимум, потом выключаете тумблером, а потом из сети. Если работа закончена, отсоединяете провода и укладываете их на место.
Разворачивая кабели, или пользуясь удлинителем, следите, чтобы все провода были развернуты полностью и не пересекались. Не оставляйте кабели смотанными в бухты: создается катушка индуктивности, которая негативно влияет на оборудование.
Практические рекомендации
В инверторах Ресанта САИ стоит защита от перегрева. Она автоматически отключает аппарат, когда температура приближается к критической. Но до отключения лучше не доводить. Работайте в прерывистом режиме: минут 7 варите, минуты 3-5 даете агрегату остыть. На эти промежутки выключать его не нужно.
Не нужно отключать питание и при выключении по перегреву. Просто переждите 5-7минут. Не отключайте и в том случае, если у вас в работе намечается короткий перерыв: чем реже включать оборудование, тем дольше служить оно будет. Пусковые токи, хоть и ест функция «плавного пуска», плохо влияют на такого рода оборудование. Потому отключайте инвертор, только если перерыв будет более часа.
Если хотите, чтобы Ресанта САИ работала нормально, периодически очищайте внутренности от пыли. Особенно если работали недалеко от источника пыли или после долгого простоя.
Варить нержавейку Ресантой нужно на обратной полярности.
Если соберетесь удлинять рабочие кабели, увеличивайте их диаметр, меньше будет просаживаться напряжение. Если ставите на 10 метров — сечение желательно 25мм2.
Рекомендации по работе с аппаратом
Устройство применяется для эффективного выполнения сварки из углеродистых сплавов, а также нержавейки. При возникновении необходимости в сваривании небольших деталей предоставляется возможность подключения устройства к бытовой розетке.
Во время работы с аппаратом не рекомендовано закрывать вентиляционные отверстия, так как это приведет к его перегреву.
Для обеспечения полноценной работы устройства лучше всего правильно подготовить его к сварке. Перед включением агрегата нужно определить, что переключатель сеть находится в режиме отключения. Заземленные провода и электродержатель присоединяются к силовым разъемам. На следующем этапе инвертор подключается к электросети.
Изначально выставляется самый маленький ток сварки. Для запуска агрегата нужно нажать на тубмлер Сеть. После этого проводится регулировка тока. После проведения сварочных работ проводится уменьшение тока до минимума. Выключателем отключается устройство, а после этого проводится отсоединение сварочных кабелей и провода от электросети.
Стоит ли покупать?
Аппарат Ресанта САИ 220 и его модификации — это добротный инвертор по средней цене. У него скромные характеристики, но их достаточно для учебы или сварки забора на даче.
Конечно, китайские производители готовы предложить с десяток инверторов по той же цене, но с большим функционалом. И вопрос «Китайский noname аппарат или инвертор Ресанта?» не дает покоя многим сварщикам.
На самом деле, продукция бренда «Ресанта» — это все те же китайские инверторы, только с логотипом на русском языке и с большим количеством дилеров по всей России. Это и есть главное отличие. Покупая бюджетный китайский сварочник от неизвестного производителя, вы получаете хорошие характеристики и больший функционал. Это все, больше ничего. А приобретая продукцию от крупных брендов вроде «Ресанты» вы всегда немного переплачиваете за бренд, но при этом получаете развитую сеть сервисных центров по всей стране, официальную гарантию и подтверждение, что аппарат не взорвется прямо у вас в руках.
Что лучше? Решать вам. Мы готовы переплатить за сертифицированный аппарат и качественное сервисное обслуживание.
Неисправности аппарата
При неправильном использовании инвертора могут появляться неисправности в виде:
- Перегрева и выхода из строя блока питания.
При появлении этой поломки нужно обратиться в сервисный сервис, особенно, если устройство на гарантии. - Выключения вентилятора. Рекомендовано провести остановку работы устройства, иначе будет наблюдаться перегрев агрегата.
- Длительного мигания всех индикаторов при начальном запуске агрегата.
- Остановки работы оборудования после щелкающего звука. Провести ремонт можно своими руками. Проводится проверка регулированных накладок и всех реле в соответствии со схемой. Если один из концов проводки подгорел, то это может привести к появлению проблемы.
- Пробивания массы при включении. Рекомендовано провести проверку проводки, в которой могут быть повреждения.
- Мигания двух индикаторов, срабатывания реле и включение вентилятора. По истечению одной секунды наблюдается выключение агрегата и повторение процесса. для устранения проблемы проводится проверка сопротивления и выходных транзисторов.
- Чрезмерно слабом материале изготовления вентилятора, в результате которого он разламывается на части.

Устранить большое количество неисправностей инвертора можно своими руками. Но, если нужно заменить запчасти, то при отсутствии соответствующего опыта и знаний, рекомендуется обратиться за помощью к специалисту.
Недостатки модели
Несмотря на отличные характеристики аппаратов, специалисты отметили значительный процент брака среди этих изделий. Как утверждают сами поставщики, из 10 агрегатов 2−3 выходят из строя еще до окончания гарантийного срока.
В большинстве случаев устройства ломаются из-за перегревов. Данную поломку можно попытаться устранить самостоятельно или обратиться в сервисный центр. А если выходят из строя электронные компоненты, стоимость ремонта может быть сопоставима с ценой нового аппарата.
Еще один существенный изъян — отличия реальных параметров от заявленных в паспорте примерно на 15−20%. Так, если заявленный параметр установочного тока 210 А, то в некоторых случаях его величина составляет 180 А. Эффективность работы от этого не страдает, но нельзя в полном объеме реализовать все преимущества.
Сваривание металлов с толщиной более 10 мм может быть затрудненным, ведь данный инвертор не способен полностью прогреть материалы, давая только поверхностное оплавление даже с использованием электродов толщиной 5 мм.
12-недельное расписание полумарафона RW за 2:15 темп: меньше 10:18 на милю). Вы должны быть способны пробежать 10 км до 60, 10-мильный забег до 1:30 или марафон до 5:00. Тренировки будут проходить четыре дня в неделю со средним недельным пробегом 25 миль.
Тренируйся как профессионал
- Самый лучший в мире калькулятор тренировочного темпа The Runner’s
- RW’s Race Time Predictor
- Как замедление может помочь вам ускориться
Первая неделя
Ваша цель на первую неделю — пробежать 10 км в полумарафонском темпе, точно в пределах цели. Это может быть сложно, если ваша физическая форма ниже нормальной, когда вы начинаете тренироваться по расписанию, или легко, если вы начинаете тренироваться в хорошей форме.
В любом случае, неуклонно прогрессируйте и будьте реалистами. Если вы сомневаетесь, возможно, лучше начать с более легкого графика и продвигаться вперед по ходу недели.
| Day | Session | Distance | Pace | Time | Intensity | |||
|---|---|---|---|---|---|---|---|---|
| Mon | Rest | |||||||
| Tue | Speedwork | 4M ( INC 3 X 600M, 200M JOG) | 10K | 45MINS | 7/10 | |||
| СР | REST | |||||||
| Чт | Порог | 4M (INC 2M THR) | 1/2M | 50 мин. | ||||
| Sat | Easy | 3M | 11:30 | 35 mins | 4/10 | |||
| Sun | Race | 10K (plus 1M warm-up/1M cool-down) | 10:30 | target: 65:00 (plus 25-min jog) | 9/10 | |||
| Total | 19M | 3hrs 40 |
Week two
| Day | Session | Distance | Pace | Time | Intensity |
|---|---|---|---|---|---|
| Mon | Rest | ||||
| Tue | Speedwork | 5M (inc 6 x 300m, 200m jog) | 5K | 50 mins | 8/10 |
| Wed | Rest | ||||
| Thu | Threshold | 5M (inc 2. 5M THR) | 1/2M | 60 mins (25 mins THR) | 9/10 |
| Fri | Rest | ||||
| Sat | Easy | 4M | 11:30 | 50 mins | 5/10 |
| Sun | Long run | 7M | 11:00 | 77 mins | 7/10 |
| Total | 21M | 4hrs |
Week three
| Day | Session | Distance | Pace | Time | Intensity |
|---|---|---|---|---|---|
| Mon | Rest | ||||
| Tue | Speedwork | 3 x 1200m, 400m jog (5M total) | 5K | 55 мин | 9/10 |
| WED | REST | ||||
| THU | |||||
| THU | 444444444444444444444444444444444444444444444444444444444444444444449 | 5M (inc 2. 5M THR) | 1/2M | 60 mins (25 mins THR) | 8/10 |
| Fri | Rest | ||||
| Sat | Easy | 4M | 11:30 | 46 mins | 5/10 |
| Sun | Long run | 8M | 11:00 | 88 mins | 7/10 |
| Total | 22M | 4 часа 10 |
Четвертая неделя
На этой неделе цель 4
В конце гонки. Это должно быть быстрее, чем 10 км на первой неделе, и, конечно же, в вашем целевом полумарафонском темпе. В качестве альтернативы вы можете запустить пробную гонку на 10 км.
| День | Сеанс | Расстояние | Темп | Время | Интенсивность | |||||
|---|---|---|---|---|---|---|---|---|---|---|
| Mon | Rest | |||||||||
| Tue | Speedwork | 4 x 600m, 400m jog (5M total) | 5K | 55 mins | 8/10 | |||||
| Wed | Rest | |||||||||
| Thu | Fartlek | 5M (inc 2. 5M fartlek) | 8:30-11:00 | 55 mins (25 mins fartlek) | 7/10 | |||||
| Fri | Rest | |||||||||
| Sat | Easy | 3M | 11:30 | 35 mins | 3/10 | |||||
| Солнце | Гонка | 10 км (плюс 1 минута разминки/1 минута заминки) | 9:40 | цель: 60:00 (плюс 22-минутный бег) | 10/10 | Всего | 21М | 3hrs 45 |
Week five
| Day | Session | Distance | Pace | Time | Intensity |
|---|---|---|---|---|---|
| Mon | Rest | ||||
| Вт | Скоростная работа | 5 x 400 м, 200 м трусцой (всего 4 м) | 5K 90 | ||
| Wed | Rest | ||||
| Thu | Threshold | 5M (inc 3M THR) | 1/2M | 55 mins (30 mins THR) | 8/10 |
| Fri | Rest | ||||
| Sat | Easy | 4M | 11:30 | 46 mins | 6/10 |
| Sun | Long run | 9M | 11:00 | 1hr 40 | 7/10 |
| Total | 22M | 4hrs 5 |
Шестая неделя
Цель на этой неделе — пробежать 10 миль в темпе или близком к вашему целевому полумарафонскому темпу.
Это может быть гонка, хотя выбор может быть ограничен, или гонка на время.
| Day | Session | Distance | Pace | Time | Intensity | |||
|---|---|---|---|---|---|---|---|---|
| Mon | Rest | |||||||
| Tue | Speedwork | 6 x 300m, 200m jog (Всего 4 м) | 5K | 45 мин | 8/10 | |||
| Ср | Отдых | 0055 | Thu | Fartlek | 5M (inc 3M fartlek) | 8:30-11:00 | 55 mins (32 mins fartlek) | 7/10 |
| Fri | Rest | |||||||
| Sat | Easy | 4M | 11:30 | 46 mins | 3/10 | |||
| Sun | Long Run | 10M | 11:00 | 1hr 50 | 9/10 | |||
| Total | 23M | 4hrs 15 |
Week seven
| Day | Session | Distance | Pace | Time | Интенсивность |
|---|---|---|---|---|---|
| Пн | Отдых | ||||
| Вторник | 8 x 200m, 100m jog (4M total) | 5K | 45 mins | 7/10 | |
| Wed | Rest | ||||
| Thu | Threshold | 5M (inc 3M THR) | 1/2M | 55 mins (30 mins THR) | 8/10 |
| Fri | Rest | ||||
| Sat | Easy | 4M | 11:30 | 46 mins | 5/10 |
| Sun | Long run | 12M | 11:00 | 2hrs 12 | 9/10 |
| Total | 25M | 4HRS 40 |
Восьми недели
.
Возможно, что мы предлагаем запустить 13.1-мильное время, или в гонке, или … пробежал гонку на 13,1 мили. Но есть логика, и для цели на эту неделю мы предлагаем вам попытаться сохранить что-то в запасе: используйте это, чтобы увидеть, как улучшается ваша физическая форма и насколько близко вы можете бежать к своему целевому времени. Не волнуйтесь, если вы не сможете достичь целевого темпа на восьмой неделе, вы улучшите физическую форму в течение последнего месяца, а сама пробежка повысит ваши шансы в конце 12-й недели.0007
| Day | Session | Distance | Pace | Time | Intensity |
|---|---|---|---|---|---|
| Mon | Rest | ||||
| Tue | Speedwork | 4 x 800 м, бег 200 м (всего 5 м) | 5 км | 60 мин | 8/10 |
| Среда | Отдых | 9 | |||
| Thu | Hills | 5M (inc 6x150m) | Mile | 60 mins | 7/10 |
| Fri | Rest | ||||
| Sat | Easy | 3M | 11:30 | 35 mins | 3/10 |
| Sun | Race/t-trial | 1/2M | 10:40 | 2 hr 20 | 9/10 |
| Total | 26M | 4hrs 55 |
Week nine
| Day | Session | Distance | Pace | Время | Интенсивность |
|---|---|---|---|---|---|
| Пн | Отдых | ||||
| 5 x 600m, 100m jog (5M total) | 5K | 60 mins | 8/10 | ||
| Wed | Rest | ||||
| Thu | Threshold | 5M (inc 3M THR) | 1/2M | 55 mins (30 mins THR) | 7/10 |
| Fri | Rest | ||||
| Sat | Easy | 4M | 11:30 | 46 mins | 6/10 |
| Sun | Long run | 13M | 11:00 | 2 hrs 25 | 9/10 |
| Total | 27M | 5hrs 5 |
Week 10
| Day | Session | Distance | Pace | Time | Intensity | |||||||||||||||||||||||||||||||||||||||||||||||||||||||||||||||||||||||||||||||||||||||||||||||||||
|---|---|---|---|---|---|---|---|---|---|---|---|---|---|---|---|---|---|---|---|---|---|---|---|---|---|---|---|---|---|---|---|---|---|---|---|---|---|---|---|---|---|---|---|---|---|---|---|---|---|---|---|---|---|---|---|---|---|---|---|---|---|---|---|---|---|---|---|---|---|---|---|---|---|---|---|---|---|---|---|---|---|---|---|---|---|---|---|---|---|---|---|---|---|---|---|---|---|---|---|---|---|---|---|---|
| Mon | Rest | |||||||||||||||||||||||||||||||||||||||||||||||||||||||||||||||||||||||||||||||||||||||||||||||||||||||
| Tue | Speedwork | 8 x 300m, 100m jog (5M total) | 5K | 60 mins | 8/10 | |||||||||||||||||||||||||||||||||||||||||||||||||||||||||||||||||||||||||||||||||||||||||||||||||||
| WED | REST | |||||||||||||||||||||||||||||||||||||||||||||||||||||||||||||||||||||||||||||||||||||||||||||||||||||||
| THU | THRESHOLD | 5M 5M (INC 3M 9004 45M 5M (INC 3M 9004 5M 5. 0044 1/2M | 55 mins (30 mins THR) | 7/10 | ||||||||||||||||||||||||||||||||||||||||||||||||||||||||||||||||||||||||||||||||||||||||||||||||||||
| Fri | Rest | |||||||||||||||||||||||||||||||||||||||||||||||||||||||||||||||||||||||||||||||||||||||||||||||||||||||
| Sat | Easy | 4M | 11:30 | 46 mins | 6/10 | |||||||||||||||||||||||||||||||||||||||||||||||||||||||||||||||||||||||||||||||||||||||||||||||||||
| Sun | Long run | 14M | 11:00 | 2hrs 35 | 9/10 | |||||||||||||||||||||||||||||||||||||||||||||||||||||||||||||||||||||||||||||||||||||||||||||||||||
| Total | 28M | 9Неделя 11 -марафон перспективы на следующей неделе.
Week 12
Вам не подходит план тренировок? Мы собрали здесь лучшие планы тренировок на полумарафон для бегунов любого уровня. Какого цвета должна быть одежда матери невесты?Свадьба вашей дочери — большой день. Вы, вероятно, много раз думали о дне свадьбы вашей дочери на протяжении многих лет, поэтому вы хотите надеть что-то, что передало бы радость, которую вы испытываете на свадьбе дочери. Одна из самых распространенных мыслей, которые задают мамы: какой цвет мне надеть? Вы хотите что-то, что дополнит тон вашей кожи , а также девичника (если, конечно, невеста не хочет, чтобы вы точно соответствовали девичнику). Найти цвет, подходящий для свадебной вечеринки, может быть непросто, поэтому мы предлагаем несколько вариантов, основанных на самых популярных цветах платьев подружек невесты.
Светло-голубой220D21 от Ivonne D
Если ваша дочь выбрала светло-голубые платья для подружек невесты, темно-синий цвет будет идеальным сочетанием. Монотонная цветовая гамма гарантирует, что вы будете хорошо смотреться рядом со свадебной вечеринкой на фотографиях, но при этом будете выделяться своим изысканным глубоким синим цветом.
Не слишком увлекаетесь темно-синим? Вот некоторые другие цвета, которые будут отлично смотреться со светло-голубым: шампанское, пыльная роза, серебро и серо-коричневый. Розовые221D46 by Ivonne D
Невесты, выбирающие розовый цвет, светлый или яркий, часто делают это из-за вневременного, романтичного и девчачьего образа. Наша любимая пара для такого тона? Красный! По сути, это более взрослый розовый цвет, идеально подходящий для Матери невесты, и дает вам смелое заявление, которое будет идеально сочетаться с остальной частью свадебной вечеринки.
Не хотите носить яркий красный цвет? Мы также любим темно-зеленый, черный, золотой и угольно-серый с розовыми оттенками. Темно-зеленый221685 от Cameron Blake
Модный, популярный оттенок для платьев подружек невесты, темно-зеленый – классический цвет, который выглядит потрясающе круглый год.
Предпочитаете что-то более яркое? Не беспокойся! Глубокий розовый, пыльно-синий, темно-фиолетовый, ярко-оранжевый и даже более светлый оттенок зеленого будут потрясающе смотреться рядом с темно-зеленым. персиковыйLV22101 от La Valleta
тон ее свадьбы. Особенно, если свадьба весной, этот светло-голубой цвет будет потрясающе смотреться в течение всего свадебного дня и долгие годы на фотографиях.
Не уверены насчет голубого? Почему бы не попробовать глубокий загар, пастельно-желтый, шоколадно-коричневый или цвет шампанского! Нейтральные оттенки220934 by Montage
Нейтральная свадебная вечеринка, скорее всего, означает, что ваша дочь хочет, чтобы ее свадебное платье выглядело сдержанно и классически. |

Это достигается за счёт лёгкого поджига электрической дуги с её устойчивым горением. При этом отмечается малое разбрызгивание сварного металла;
п.
html



При появлении этой поломки нужно обратиться в сервисный сервис, особенно, если устройство на гарантии.
5M THR)
5M THR)
5M fartlek)
0044 1/2M
0028 Fri
В качестве бонуса темно-синий отлично смотрится на всех!
С таким эффектным цветом прекрасно сочетаются нейтральные оттенки с тонкими деталями. Вы можете выбрать платье более теплого или нейтрального тона, в зависимости от оттенка зеленого, чтобы оно соответствовало общей цветовой гамме.