Схема точечной сварки своими руками: Точечная сварка своими руками из аккумулятора и сварочника
Этот точечный сварочный аппарат, благодаря концевому выключателю который после ручного опускания верхнего электрода автоматически включает производство процесса сварки, является совершенно безопасным и качественно выполняющим свои функции. СхемаТрансформатор Трансформатор взят от усилителя мощности звука на 500 ватт. Площадь сечения магнитопровода — 23 см/2. При небольших размерах трансформатор имеет значительную мощность. Вторичную обмотку необходимо перемотать. Она должна состоять из 2 метрового провода сечением 35мм/2 (10 мм изоляцией). Размеры окна 46.5 х 9,5 мм позволили уместить четырех витка провода. Они дают 2.6 В и почти 1000 А тока короткого замыкания. Этот трансформатор в сравнении с трансформатором от микроволновой печи имеет то преимущество, что нет необходимости в установке вентилятора охлаждения. СборкаКорпус изготовлен из корпусных деталей ATX блок питания. На концах проводов вторичной обмотки установлены медные кольца зажимов. Рычаг их алюминиевого уголка 2 x 2 см, он играет очень важную роль в процессе отвода тепла от электродов — это позволяет выполнять больший по протяжённости шов за определённый отрезок времени. Электроды соединены с обмоткой медными проводами около 3,5 мм в диаметре. Это прямое соединение обеспечивает хороший электрический контакт. Электроды могут быть установлены под любым углом, провода могут быть несколько увеличенной длины. Способ крепления предотвращает сдвиг или смещение электродов даже под сильным давлением. Рабочая длина рычага — 24 см. Таймер Концевой выключатель активируется штырем, прикрепленным к верхней части рычага электрода, который запускает Таймер. Таймер имеет простую схему, содержащуюся в структуре N-канального транзисторного модуля 2N4093. Безопасность Во время работы одевайте защитные очки. Даже если ток включается и выключается, когда электроды прижимаются к материалу, всегда есть шанс, что кусок расплавленного металла может брызнуть в каком-то направлении. Корпус изготовлен из металла и является основой для трансформатора и рычага с электродом, однако случайное касание к нему не является опасным. В данном случае я применил двойную изоляцию. Во-первых, симистор изолирован от радиатора, а радиатор крепится к корпусу через пластиковые распорки. РезультатыСварочный аппарат легко справляется с листами 2 x 0,75 мм – шов не может быть разорван на части, без вырывания металла. Возможно, если электроды будут толще и заостренные на концах, можно будет производить сварку более толстых листов. Алюминиевые кронштейны довольно хорошо проводят тепло от электродов, поэтому сварка может производиться без больших волнений по поводу перегрева и плавления изоляции проводов. Схема, печатная плата, файл прошивки, исходники и т.д. – всё в архиве для скачивания. Форум по сварочному оборудованию Поделитесь полезной информацией с друзьями: |
Простой аппарат для точечной сварки
В радиолюбительской практике не часто применяется контактная сварка, но все же бывает.
И когда такой случай настает, но нет ни желания, ни времени мастерить хороший и большой аппарат для точечной сварки. Да если и делать его, то потом он будет валяться без дела, так как следующее применение его может и не наступить.
Например, вам нужно соединить в цепь несколько аккумуляторных батарей. Соединяются они тонкой металлической лентой, без пайки припоем, так как аккумуляторы вообще не рекомендуют паять. Для таких целей я покажу вам как собрать простой аппарат для точечной контактной свари своими руками минут за 30.
- Нам понадобиться трансформатор переменного тока с напряжением вторичной обмотки 15-25 Вольт. Нагрузочная способность не имеет значения.
- Конденсаторы. Я взял 2200 мкФ – 4 штуки. Можно больше, в зависимости от мощности которую вам необходимо получить.
- Кнопка любая.
- Провода.
- Медная проволока.
- Диодная сборка для выпрямления. Можно так же использовать один диод, для полуволнового выпрямления.

Схема аппарата для контактной точечной сварки
Работа устройства очень проста. При нажатии на кнопку, которая установлена на сварочной вилке, происходит зарядка конденсаторов до 30 В. После этого на сварочной вилке появляется потенциал, так как конденсаторы подключены параллельно вилке. Для того чтобы сварить металлы соединяем их и прижимаем вилкой. При замыкании контактов происходит короткое замыкание, в результате чего проскакивают искры и металлы свариваются между собой.
Сборка аппарата для сварки
Припаиваем конденсаторы между собой.
Делаем сварочную вилку. Для этого берем два отрезка толстой медной проволоки. И припаиваем к проводам, изолируем места пайки изолентой.
Корпусом вилки будет служить алюминиевая трубка с пластиковой заглушкой, через которую будут торчать сварочные вывода. Чтобы вывода не проваливались, сажаем их на клей.
Также сажаем на клей заглушку.
Припаиваем провода к кнопке и прикладываем кнопку к вилке. Все обматываем изолентой.
То есть к сварочной вилке идут четыре провода: два для сварочных электродов и два для кнопки.
Собираем устройство, припаиваем вилку и кнопку.
Включаем, нажимаем кнопку зарядки. Происходит зарядка конденсаторов.
Измеряем напряжение на конденсаторах. Оно примерно равно 30 В, что вполне приемлемо.
Пробуем сваривать металлы. В принципе терпимо, учитывая то что я взял не совсем новые конденсаторы. Лента держится довольно неплохо.
Но если вам нужно помощнее, то тогда можно доработать схему так.
Первое, что бросается в глаза, так это большее число конденсаторов, что существенно повышает мощность всего аппарата.
Далее, вместо кнопки – резистор сопротивлением 10-100 Ом.
Я решил, что хватит с кнопкой баловаться – все заряжается само через 1-2 секунды. Плюс ко всему кнопка не залипает. Ведь ток мгновенного заряда также порядочный.
И третье это дроссель в цепи вилки, состоящий из 30-100 витков толстой проволоки на ферритовом сердечнике. Благодаря этому дросселю будет увеличено мгновенное время сварки, что повысит её качество, и будет продлена жизнь конденсаторов.
Конденсаторы, эксплуатирующийся в таком аппарате контактной сварки обречены на ранний выход из строя, так как такие перегрузки им не желательны. Но их с лихвой хватит на несколько сотен сварочных соединений.
Сморите видео сборки и испытаний
24 Самодельный точечный сварочный аппарат Планы для всех
Точечные сварочные аппараты в основном используются в промышленных целях и крупносерийном производстве. Многие проекты требуют точечной сварки, но многие домовладельцы не имеют доступа к этому типу сварочного аппарата. Вот тут-то и пригодится умелый домашний мастер! Аппараты точечной сварки могут быстро, точно и с минимальным оборудованием сваривать два куска металла.
Сварочные аппараты для точечной сварки — это удобный инструмент, который поможет вам быстро выполнять простые работы по дому. Что касается планов «сделай сам», они особенно удобны для небольшого ремонта дома, но вы также можете использовать их для создания самых разных предметов. Независимо от того, что вы планируете делать с помощью своего аппарата для точечной сварки, вот некоторые из отличный план точечной сварки своими руками вы можете попробовать дома.
Самодельный аппарат для точечной сварки своими руками
Пришло время вывести вашу домашнюю игру на новый уровень: точечная сварка. Если у вас есть проект, требующий сварки, и вы не хотите тратить деньги на сварщика, точечная сварка станет вашим лучшим другом. Сварочные аппараты для точечной сварки не так уж сложно собрать самостоятельно, хотя на первый взгляд они могут показаться сложными. Эта статья покажет вам некоторые планы точечной сварки DIY для ваших проектов DIY и вашего бизнеса. Сварочный аппарат для точечной сварки позволит вам изготовить инструменты и починить вещи по дому, не тратя деньги на модель, купленную в магазине.
Итак, давайте сразу приступим!
Преимущества самодельных точечных сварочных аппаратов Схемы
Самодельные точечные сварочные аппараты — отличный способ освоить основы сварки. Они также полезны для ремонта или создания прототипов.
Вот некоторые преимущества самодельных аппаратов для точечной сварки:
- Вы можете сделать любую форму.
- Аппараты для точечной сварки работают, сплавляя вместе два куска металла. Вы можете использовать их для создания практически любой формы или узора, который вы хотите. Вы даже можете создавать украшения на заказ по своему дизайну или рисунку.
- Вы можете ремонтировать предметы, поврежденные ржавчиной или коррозией.
- Поврежденный металл обычно очень трудно восстановить с помощью традиционных методов сварки, потому что окружающая область также повреждается. Сварщики точечной сварки могут сделать это легко, потому что они плавят только небольшое количество материала за один раз, поэтому они не наносят значительного ущерба окружающей среде.

- Вы можете создавать прототипы, не покупая дорогостоящее оборудование из первых рук.
Миниатюрный аппарат для точечной сварки своими руками
Аппарат для точечной сварки — это тип сварочного аппарата, который использует концентрированный электрический ток через один или несколько небольших электродов (электродов) для создания тепла и плавления соединяемых материалов. Процесс точечной сварки можно использовать с широким спектром продуктов, от алюминиевых банок до толстых стальных листов. Это руководство поможет вам собрать аппарат для точечной сварки в домашних условиях. Это очень простой и дешевый аппарат для точечной сварки, который можно легко собрать из доступных компонентов.
Нажмите здесь
Аппарат для точечной сварки своими руками
Хотите сделать дома аппарат для точечной сварки своими руками? Вы должны думать, что это непростая задача, но вы можете сделать это возможным, следуя этому видео-руководству.
Этот аппарат для точечной сварки на базе микроволновой печи поможет вам облегчить вашу жизнь. Как мы все знаем, аппарат для точечной сварки стоит дорого и не вписывается в наш бюджет. Таким образом, вы можете легко стать точечным сварщиком, разработав недорогой аппарат для точечной сварки, следуя этому видео-руководству.
Как сделать аппарат для точечной сварки своими руками Бесплатно
Аппарат для точечной сварки необходим, если вы работаете с электроникой. Это специальный паяльник, который делает сварку стали и меди электропроводной. Аппарат для точечной сварки — это удобный инструмент, который может облегчить вашу жизнь в проектах «сделай сам» для небольших объектов и идеально подходит для начинающих.
Сварочные аппараты для точечной сварки — отличный инструмент в магазине, но они могут быть дорогими. В этом руководстве вы узнаете, как сделать его самостоятельно. После завершения вы можете легко точечно сварить свои детали и заняться своими проектами!
Аппарат точечной сварки Upcycle Microwave
Вы любите делать все своими руками и любите находить новые и творческие способы переделки повседневных предметов? Если да, то этот проект для вас! Это отличный проект «сделай сам» для любого энтузиаста электроники, которого вы знаете! Превратите свою микроволновую печь в аппарат для точечной сварки и приготовьтесь освоить новый навык создания всевозможных крутых вещей. Инструкции включают в себя все необходимые материалы, а также подробные инструкции, так что вам не придется беспокоиться о том, что вы заблудитесь посреди проекта.
makezine
Самодельный точечный сварочный аппарат
Вам нужен простой точечный сварочный аппарат для домашней мастерской или гаража? Не смотрите дальше; Этот сварочный аппарат для точечной сварки «сделай сам» является ответом на ваши потребности.
Его легко построить, он отлично работает и сэкономит вам много денег. Это не просто хороший проект для изучения вашего паяльника и электробезопасности; у вас будет полезный инструмент! Качество сварных швов, которые вы можете сделать с помощью этого проекта, будет зависеть от ваших навыков сварки и не обязательно будет таким же прочным, как профессиональные сварные швы.
Щелкните здесь
Недорогой аппарат для точечной сварки своими руками
У вас есть несколько проектов, требующих сварки, но вы не хотите раскошелиться на коммерческий аппарат для точечной сварки? Это руководство по дешевой точечной сварке своими руками покажет вам, как использовать эти обычные предметы, чтобы сделать сварочный аппарат, который работает так же, как большие дорогие. Аппарат для точечной сварки — это очень простое устройство — ему нужны всего две батареи, сваренная медная проволока и несколько гвоздей. Этот проект может стоить очень мало и идеально подходит для мастеров, которые хотят попробовать что-то новое.
Щелкните здесь
Самодельный точечный сварочный аппарат
Этот простой, компактный и удобный в переноске аппарат для точечной сварки. Его мощности достаточно, чтобы сваривать мелкие детали, такие как стальные детали или тонкие металлические листы. Вы оцените простоту, портативность и эффективность этого удобного устройства. Этот аппарат для точечной сварки, изготовленный из повседневных материалов, можно собрать с помощью нескольких простых инструментов. Этот простой точечный сварочный аппарат, сделанный своими руками, справится с мелкими сварочными работами в гараже или мастерской. Его компактная конструкция позволяет легко транспортировать и использовать его везде, где это необходимо, обеспечивая при этом высокое качество сварных швов.
Щелкните здесь
Самодельный аппарат для точечной сварки
Это простое в сборке руководство по точечной сварке для любителей. Этот проект будет легким, если у вас есть базовое представление о трансформаторе.
Все, что вам нужно, это деревянная рама и трансформатор от старой микроволновки, и у вас будет самодельный точечный сварочный аппарат. Сварочные аппараты для точечной сварки используются для соединения листового металла, труб и труб. На рынке есть несколько дорогих моделей, но вы также можете сделать их дома, используя в качестве источника питания старый микроволновый трансформатор. Самое приятное, что для этого не нужно много знаний в области деревообработки.
Щелкните здесь
Учебное пособие по точечной сварке
Это хорошо сконструированный самодельный проект по установке точечной сварки, в котором используются дерево, металлические трубы и некоторые другие детали для сборки аппарата для точечной сварки. Точечная сварка полезна для сварки металлических деталей с использованием низкого электричества. Хотя этот аппарат для точечной сварки использует множество материалов, он оказался довольно мощным и быстрым. Это учебник о том, как построить аппарат для точечной сварки.
Вы можете использовать эту статью, чтобы помочь вам создать свой собственный или увидеть навыки, необходимые для его создания.
Щелкните здесь
Вы также можете посмотреть: Схемы стола для сварки своими руками
Самодельный точечный сварочный аппарат
Когда вы делаете что-то своими руками и вам нужно что-то собрать, воспользуйтесь точечным сварочным аппаратом. Он прост в использовании и еще проще в сборке. Имея всего несколько основных деталей и минимальное количество инструментов, вы можете быстро получить полностью функционирующий аппарат для точечной сварки. Точечный сварочный аппарат «Сделай сам» — отличный инструмент для основных сварочных работ в вашем доме. Он использует электрическую дугу для плавления металла и может использоваться для стали и алюминия. Вы можете сваривать листы металла или создавать индивидуальные конструкции из листового металла.
Щелкните здесь
Самодельный аккумуляторный точечный сварочный аппарат
youtube.com/embed/o1NFbchHeM8?feature=oembed» frameborder=»0″ allow=»accelerometer; autoplay; clipboard-write; encrypted-media; gyroscope; picture-in-picture» allowfullscreen=»»>
Вы когда-нибудь хотели собрать аккумуляторный точечный сварочный аппарат, но не знали, как это сделать? Вот краткое и простое руководство, объясняющее, как все это работает. Если у вас есть куча батареек и вы хотите превратить их во что-то полезное, это видео как раз то, что вам нужно. В нем показано, как собрать аккумуляторный аппарат для точечной сварки, позволяющий сваривать вместе различные виды металлов. Мало того, это еще и недорого.
Аппарат для точечной сварки своими руками
Если вы когда-нибудь хотели собрать свой собственный небольшой аппарат для точечной сварки, эта инструкция покажет вам, как это сделать, используя несколько простых материалов.
Этот простой и увлекательный проект можно использовать для самых разных целей. Этот простой аппарат для точечной сварки своими руками станет идеальным дополнением к любой домашней мастерской или гаражу, особенно если вы увлекаетесь электроникой своими руками. С помощью всего нескольких деталей его легко сделать самостоятельно и использовать для небольших проектов по дому.
Дешевый аппарат для точечной сварки своими руками
Дешевый точечный сварочный аппарат «Сделай сам» предлагает более долговечный метод сварки, чем стандартный паяльник. Машина представляет собой легкое и компактное портативное устройство, что позволяет легко хранить ее, когда она не используется. Сварочные аппараты для точечной сварки можно использовать в мастерской или на рабочем месте.
Будь то для изготовления печатных плат, ремонта вещей дома или просто для развлечения, этот инструмент очень полезен и прост в изготовлении самостоятельно. С этой компактной и недорогой машиной вы сможете создать своими руками все, о чем только можете мечтать.
Как сделать своими руками аппарат для точечной сварки из мосфета
Вы, наверное, задаетесь вопросом, зачем вообще это делать. Но подумайте об этом так: если вы занимаетесь электроникой и вам нужен аппарат для точечной сварки, вы можете сделать такой, а не покупать его или пытаться найти место, где его продают. Кроме того, более дешевые способы создания вещей — это всегда хорошо. Этот небольшой аппарат для точечной сварки — отличный способ заняться электроникой и электротехникой.
Это позволит вам быстро и легко сваривать металлические детали, используя источник, который можно получить от другого источника питания.
Изготовление аппарата для точечной сварки
Это может быть идеальным решением, если вы ищете аппарат для точечной сварки, но у вас мало денег! В этом видео показано, как сделать аппарат для точечной сварки, который идеально подходит для любой небольшой мастерской, где необходимо быстро сварить два куска металла. Это также отличное дополнение к любой автомастерской, так как его можно использовать регулярно и помочь производителям работать быстрее. Его размер позволяет достаточно легко передвигаться.
Самодельный аккумуляторный точечный сварочный аппарат
youtube.com/embed/_cAY_31tHlA?feature=oembed» frameborder=»0″ allow=»accelerometer; autoplay; clipboard-write; encrypted-media; gyroscope; picture-in-picture» allowfullscreen=»»>
Предположим, вы хотите собрать свой аккумуляторный точечный сварочный аппарат, не разорившись и не запачкав рук. Этот проект аккумуляторной точечной сварки своими руками сэкономит вам время и деньги! Аккумуляторный точечный сварочный аппарат прост, но имеет множество дополнительных функций. Он может сваривать большие и маленькие объекты, просто регулируя его настройки. Быстрый и простой в настройке, этот аккумуляторный точечный сварочный аппарат — отличный инструмент для создания произведений искусства из металла. Вам нужно научиться сваривать несколько слоев металла или спаивать небольшие куски металла.
Как собрать аппарат для точечной сварки
Этот аппарат для точечной сварки — хороший выбор для начинающих и профессиональных сварщиков. Сварные швы, которые вы создаете с его помощью, будут прочными и точными, каждый раз обеспечивая отличные результаты.
Этот аппарат для точечной сварки — отличный вариант для производителей, которые хотят улучшить свои сварные швы. Являетесь ли вы профессионалом отрасли или просто любителем рукоделия дома, точечный сварщик станет отличным дополнением к любому проекту! Его прочная рама выдержит интенсивное использование, что позволит вам легко сваривать даже самые сложные проекты.
Щелкните здесь
Простой аппарат для точечной сварки на аккумуляторе
С помощью этого простого пошагового руководства можно собрать работающий аппарат для точечной сварки на аккумуляторе в домашних условиях. Это удивительный проект, над которым можно поработать, если вы любите мастерить своими руками. В магазине так хорошо смотрится! Так что вы будете в восторге, если сделаете его сами. В этом учебном пособии мы создадим простой аккумуляторный аппарат для точечной сварки, используя соленоид стартера автомобильного аккумулятора, блок шоколада на 60 А, плиты МДФ и прочные кабели. Этот точечный сварочный аппарат своими руками прост в сборке и идеально подходит для домашнего ремонта.
Щелкните здесь
Как сделать аппарат для точечной сварки своими руками
Хотите сделать аппарат для точечной сварки своими руками? Эта статья «Как сделать точечный сварочный аппарат своими руками» — лучшее руководство по созданию такого аппарата своими руками. Этот точечный сварочный аппарат своими руками поможет вам научиться делать точечный сварочный аппарат из бытовых материалов. Вы можете использовать эту систему для сварки не только автомобилей, но и для многих других целей, таких как изготовление ювелирных изделий и даже ремонт сломанных электронных устройств. Следуйте этим простым шагам и сделайте эти паяные соединения более безопасными.
Щелкните здесь
Самодельный аппарат для точечной сварки на аккумуляторах
Собрать аппарат для точечной сварки на аккумуляторах несложно, если у вас есть сварочное оборудование и вы знаете, как работать с аккумуляторами. Аккумуляторный точечный сварочный аппарат используется для сварки листовых материалов путем подачи небольшого количества электрического тока на заготовку, чтобы расплавить металл, расплавив его.
В этом учебном пособии по самодельному точечному сварочному аппарату на сырой батарее вы узнаете, как создать свой точечный сварочный аппарат дома, используя простые инструменты и материалы, которые можно купить где угодно.
Щелкните здесь
Самодельный точечный сварочный аппарат из микроволнового трансформатора
Вы сварщик и ищете способ сэкономить деньги? Вам нужно сварить в полевых условиях и не хотите таскать за собой большую машину? Точечная сварка может быть выполнена из простых материалов. Вот руководство о том, как сделать точечный сварочный аппарат своими руками из микроволнового трансформатора. Это видео о том, как сделать точечный сварочный аппарат из микроволнового трансформатора.
Процедура проста, безопасна и удобна для сварки металлов, таких как железо, алюминий, медь и латунь.
Ручной точечный сварочный аппарат своими руками с использованием (MOT)
Этот очень простой аппарат для точечной сварки можно сделать с помощью трансформатора для микроволновой печи (MOT). Он работает при низкой силе тока, но вы все равно можете сваривать цельные детали, что является ключевой особенностью этого удобного самодельного устройства. Проект может сэкономить вам много денег при покупке точечной сварки и сложного оборудования, необходимого для отделки, сборки и проверки деталей кузова вашего автомобиля. Этот инструмент также идеально подходит для сварки медных труб, когда они не поддаются пайке;
Сварочный аппарат для точечной сварки на аккумуляторе своими руками
youtube.com/embed/b_kGgPVrcCI?feature=oembed» frameborder=»0″ allow=»accelerometer; autoplay; clipboard-write; encrypted-media; gyroscope; picture-in-picture» allowfullscreen=»»>
Этот аппарат для точечной сварки на аккумуляторе своими руками станет вашим помощником, если вы хотите сделать свой аппарат для точечной сварки на аккумуляторе. Этот урок включает в себя все этапы изготовления сварочного аппарата для аккумуляторной точечной сварки с использованием стандартных деталей. Поначалу этот проект может показаться сложным, но это не так уж сложно, если у вас достаточно терпения и вы будете внимательно следовать инструкциям. Вам потребуются базовые навыки сварки. Проект прост для понимания, и вы можете весело провести время, создавая свой аккумуляторный точечный сварочный аппарат.
Самодельный аккумуляторный аппарат точечной сварки своими руками
Если вы хотите сделать аккумуляторный аппарат точечной сварки (предположительно, он нужен для сварки аккумуляторов) и не знаете с чего начать, то это видео покажет вам все об этом.
Самодельный аккумуляторный точечный сварочный аппарат «сделай сам» прост в использовании и научит вас, как сделать функциональный точечный сварочный аппарат из обычных деталей, купленных в хозяйственных магазинах и магазинах автозапчастей, а также кабеля для подключения аккумулятора, скрепленного гайками и болтами. Это проще, чем кажется!
Делиться заботой!
1
акции
Фейсбук
Успех с односторонней точечной сваркой сопротивлением
Несмотря на то, что я дважды пытался, и оба раза получались неудачные сварные швы, я знал, что смогу сэкономить себе
времени при установке поддона пола с помощью односторонней точечной сварки — если бы я только мог это сделать Правильно.
Нажмите здесь, чтобы узнать больше
Марч Тейлор
Я, как и большинство представителей отрасли, считаю, что послепродажная технология контактной точечной сварки с выдавливанием (STRSW) наконец-то догнала производителей оригинального оборудования — инверторные трехфазные сварочные аппараты производят заводские сварные швы, которые сохраняют целостность автомобиля.
А как насчет односторонней точечной сварки? До недавнего времени я был настроен скептически, особенно после неудачных сварных швов при предыдущих попытках. Две причины, по которым я попытался снова: во-первых, я полностью прочитал и понял руководство по эксплуатации, понимая, что в наших предыдущих попытках мы, возможно, отклонились от инструкций. Во-вторых, потому что обычная установка поддона пола с помощью сварки MIG в лучшем случае небрежна. Требуется много шлифовальных и отделочных работ, чтобы новая панель пола выглядела приемлемо.
Осознав значительные улучшения, которые были внесены в
некоторыми производителями точечной сварки, и дисциплинируя себя, чтобы следовать жесткому пошаговому рабочему процессу, мы решили сделать третью попытку.
Я выбрал техника Рэя Икеду для установки этой панели пола багажника. Рэй известен своей дотошностью и тем, кто следует инструкциям. Если бы кто-то и мог добиться успеха, то этим человеком был бы Рэй. Затем Рэй наставлял других наших 12 металлических мужчин, следя за тем, чтобы остальные следовали нашей недавно разработанной стандартной операционной процедуре (СОП).
Основы
Прежде чем мы углубимся в то, что изменилось, нам необходимо понять основные принципы односторонней сварки, имея в виду, что односторонняя контактная сварка
началась много лет назад как косметическая сварка для замены кислородно-ацетиленовой пайки устранение ржавчины на внешней панели:
Односторонняя сварка никогда не должна рассматриваться для каких-либо конструкционных панелей или для нескольких панелей, превышающих два слоя. Всего два слоя!
Толщина прикрепляемой новой панели никогда не должна превышать 1,2 мм. (Некоторые сварочные аппараты допущены к работе с панелями толщиной 1,5 мм; эти сварочные аппараты оснащены технологией, называемой «управление током».)
При наличии панелей разной толщины приваривать более тонкую слоистую панель к толстой; никогда не сваривайте от толстого к тонкому.
Поместите «башмак заземления» как можно ближе к зоне сварки и закрепите его на основной панели.
Никогда не присоединяйте заземляющий башмак к той же свариваемой панели.
Надежно прикрепите всю поверхность «заземляющего башмака» к основной панели, очистив поверхность основной панели до голого металла.
Между свариваемыми панелями не должно быть загрязнений; сопрягаемая поверхность должна быть тщательно чистой и свободной от смазки или герметика. (При односторонней точечной сварке большинство инверторных сварщиков позволяют покрытию e-coat оставаться между двумя слоями, не нарушая целостность сварного шва.)
Сопрягаемые стороны новой и основной панели должны иметь гладкую, плотную посадку заподлицо; не должно быть зазоров и воздушных карманов (по возможности избегая зоны заводской точечной сварки).
Давление пистолета, рекомендуется вертикальный толчок 20-25 фунтов, с упором на не слишком сильное и не слишком слабое давление. Слишком много, и вы рискуете проделать дыру в панели; слишком мало, и сварка может не получиться.
Прежде чем начать процесс односторонней сварки, очень важно выполнить пробную сварку, имитирующую установку панели, а затем разрушить пробную сварку. Это подтвердит, что вы готовы начать процесс и что выбранные вами настройки верны.
После первых односторонних сварных швов визуально проверьте нижнюю сторону основной панели; должна быть видна «зона термического воздействия» пригара, подтверждающая проплавление сварного шва.
Полезный совет: старайтесь избегать сварки в той же области, что и заводская точечная сварка. (Хотите шаблон, чтобы определить исходную область точечного сварного шва? Вырежьте идентичную секцию из исходной панели пола, которая была удалена.) Если вы свариваете ту же область, что и исходный шов, существует высокая вероятность того, что сварной шов может взорваться или прогореть. .
Когда это следует учитывать
Одностороннюю сварку следует рассматривать только в том случае, если условия ремонта диктуют успешную одностороннюю сварку и, что наиболее важно, когда сварка с помощью пресс-пистолета недоступна.
(Это случается, когда рычаги сварочного пистолета не могут достать до зоны сварки.)
Пример, показанный на фотографиях в этой статье, представляет собой задний пол в области запасного колеса, прикрепленный к верхнему фланцу цельных направляющих и к внутренней стороне колесной ниши. В этом сценарии ремонта перед началом процесса односторонней сварки с панелью пола (выполняется только в тех местах, куда не могли дотянуться электроды пресс-пистолета) техник изготовил образцы тестовых панелей, панели одинаковой толщины. в качестве соединяемых панелей, дублирующих реальный ремонт. Затем он проверил целостность сварного шва, попытавшись отделить/разрушить тестовый сварной шов.
Как только техник убедился, что сварные швы прошли «испытание на разрушение», он приступил к сварке днища, используя как одностороннюю, так и двустороннюю контактную сварку, а также сварку MIG в соответствующих местах.
Предупреждающие этапы тестирования, предпринятые для квалификации односторонней сварки, подтверждают тот факт, что односторонние контактные сварные швы требуют меньшей финишной подготовки (шлифовки и заполнения), чем сварные швы MIG.
Как видно на фотографиях, контактные сварные швы также выглядят так же, как на заводе.
Как только техник узнал, что сварные швы прошли «испытание на разрушение», он приступил к сварке днища, используя как одностороннюю контактную сварку, так и сварку МИГ, имея в виду, что односторонние контактные сварные швы требуют меньшей финишной подготовки (шлифовки и заполнения), чем сварка МИГ. Как видно на фотографиях, контактные сварные швы также выглядят так же, как на заводе.
Есть инверторный трехфазный сварочный аппарат?
Теперь, когда мы знаем, что односторонняя контактная сварка
может быть успешно выполнена, какие типы аппаратов для контактной сварки имеют такую возможность? Исследования, проведенные как европейскими, так и теперь остальными производителями оригинального оборудования (азиатскими и американскими), документально подтвердили, что трехфазные инверторные сварочные аппараты наиболее близки к воспроизведению того, что делается на заводе, как по прочности, так и по внешнему виду.
Сварка сопротивлением, выполняемая с помощью перевернутых трехфазных сварочных аппаратов, дает сварные швы, соответствующие этим стандартам оригинального оборудования — сварные швы, которые выглядят как заводские сварные швы, и сварные швы, которые нельзя разделить. И да, это относится даже к односторонней точечной сварке.
Но одобренные односторонние сварные швы могут быть выполнены только при соблюдении рекомендуемых рабочих шагов и только на ненесущих панелях. Как недавно сказал мне технический консультант от производителя европейского сварочного аппарата, когда на нашем предприятии обновляли наши технологии как по STRSW, так и по односторонней сварке: «Прежде чем вы решите заняться какой-либо односторонней сваркой, вы должны надеть «шапку мышления». и спланируй свою стратегию».
Если ваш сварщик не инвертор, соблюдайте осторожность при выполнении односторонних сварных швов, убедившись, что вы тщательно проверили несколько образцов сварных швов перед установкой/точечной сваркой новой панели пола.
Это обеспечит качество одностороннего сварного шва.
Если у вас есть коллизионная мастерская, которая занимается объемными коллизиями более тяжелого типа, вам обязательно понадобится трехфазный инверторный сварочный аппарат. Если у вас нет инверторного сварочного аппарата и вы хотите его приобрести, попросите представителя сварочного оборудования провести демонстрацию в магазине. Большинство предлагают эту услугу.
Совет: не соглашайтесь на демонстрацию новых незапятнанных металлических купонов; запросите реальную демонстрацию, более реалистичный сценарий ремонта с выброшенной панелью из автомобиля или, что еще лучше, реальный ремонт. Доведите сварщика до предела, выполняя как можно больше точечных сварок за минимальное время; это покажет, насколько хорошо сварочный аппарат реагирует на перегрев и на доступное напряжение на выходе.
И, как многие другие с сожалением обнаружили слишком поздно, не покупайте только по цене; ваше решение о покупке должно быть основано на сварочном аппарате, который подходит для вашей электросети, а также на типе работы, которую вы хотите выполнять.
Однако наиболее популярной среди всех является точечная сварка, своими руками которую вполне возможно выполнить.
Если увеличить прижим деталей, то сварка будет происходить практически немедленно.

Давление и мощность сварочного аппарата определяются выбором трансформатора. Уровень давления в местах соединения очень важен, так как от него зависит обеспечение мелкозернистой структуры металла в местах сварки. В свою очередь от этого зависит прочность сварочного шва.
С их помощью, конечно, не получится сварить крупные детали. Однако два металлических листа толщиной в несколько миллиметров можно запросто соединить при помощи точечной сварки.
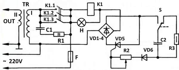
Схема сборки сварочного аппарата представлена на рис. 1.



Предусмотрена задержка начала процесса сварки, который начинается только спустя 1 секунду, для того, чтобы пользователь успел опустить зажим с электродом на свариваемый материал, а затем уже включается сварочный ток продолжительностью по времени в диапазоне 0-4 секунды, который устанавливается с помощью потенциометра. Это позволяет обеим рукам быть свободными, и даже нет необходимости в использовании ножной педали. Схема заметно отличается от обычных заводских инверторов, поэтому и решил поделиться с вами.
Первый таймер установлен постоянно на 1 секунду. После этого, отпирается второй таймер, который имеет потенциометр для регулировки времени сварки, в RC-цепи. Таймер работал безупречно при моделировании, но в реальности там были проблемы и пришлось сделать небольшие изменения в схеме, которая, в свою очередь, не работает в симуляции. Предполагалось, что BT138 (12 A) слишком слаб для этой работы, но было сделано много пробных сварных швов и он все еще работоспособен.
Однако, пожалуйста, используйте только заземленную розетку для вашей же собственной безопасности.
